微生物在食品科学史上扮演着举足轻重的角色,从食物中毒和变质的防控到食品保存技术的革新,再到现代食品安全、质量和产量的提升,无不彰显其重要性。
发酵作为提升食品质量、多样性和安全性的关键手段,其背后的微生物群落动态变化更是研究热点。尽管食品相关微生物群落的重要性日益受到认可,但其庞大的多样性仍待全面探索。
2024年8月29日,Cell 期刊最新发表了题为 Unexplored microbial diversity from 2,500 food metagenomes and links with the human microbiome 的研究论文。
揭示了食物到肠道的潜在传播路径及定植实例,深化了我们对食品微生物组及其在人类微生物组塑造中作用的理解,还为食品质量、安全及认证的宏基因组学研究奠定了坚实基础。

意大利特伦托大学的微生物学家尼古拉·塞加塔(Nicola Segata)是该研究的主要负责人,研究数据来自 2500 多种奶酪、肉类和其他食物的微生物目录,每个人微生物群落的一小部分都来自他们所吃的食物。这项研究是迄今为止发现的食品中细菌、真菌和其他微生物的最大汇编。
可以说,在微生物群落方面,人如其“食”。
一些微生物是发酵食品(从萨拉米香肠到泡菜,从泡菜到开菲尔酸奶)的重要成分,而发酵食品和非发酵食品中的其他微生物则可能对它们的味道和其他特性(如它们变质的速度)很重要。
为了更准确地表征食品来源的微生物组成,研究人员采用了包括体外培养、社区水平分子分型及宏基因组学在内的多种方法。其中,宏基因组学以其全面性和深度挖掘能力成为研究食品微生物组的首选工具。然而,现有研究多聚焦于单一食物类型或有限样本量,限制了跨研究间的整合分析。
鉴于食品微生物对人类健康的重要影响,深入研究食品微生物含量及其与人类微生物组的相互作用显得尤为迫切。
通过宏基因组学手段,我们可以更全面地揭示食物中非生物成分与微生物组介导的饮食健康之间的联系。此外,随着人与人微生物传播研究的深入,膳食微生物作为人类微生物组成员的早期证据也促使我们更加关注不同食物类型及人类群体间的微生物传播现象。
因此,作者团队开发了curatedFoodMetagenomicData(cFMD)这一开源资源,旨在收集并整合食品相关的微生物数据,以支持宏基因组学在食品科学中的广泛应用。通过cFMD资源,能够推动食品微生物组研究的深入发展,为食品安全、质量和认证提供新的科学依据。

(cFMD) 为 >2,500 个食物宏基因组提供了标准化元数据和处理数据
发酵食品
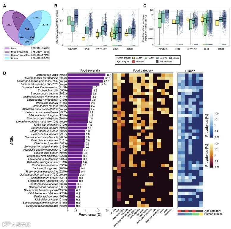
团队对近 2000 种食物的微生物 DNA 进行了测序,并将这些数据与近 600 个现有的食品微生物群落进行了比对。大多数食物都是发酵食品,但也包括了新鲜的肉类、鱼类、水果和蔬菜。
类似的食物往往含有类似的微生物,但仔细观察就会发现一些有趣的模式。
乳酸菌(包括乳杆菌)在乳制品中尤其普遍,但其成分各不相同。例如,荷兰蓝纹奶酪中所含的乳杆菌种类与意大利方提那奶酪和马苏里拉奶酪就不同。来自咖啡、康普茶和中国云南发酵茶普洱的微生物与酒精饮料中的微生物相似。
几乎每一项微生物群落研究都会发现一些以前从未见过的生物体,这项研究也不例外。
研究人员鉴定出的微生物中约有一半是新发现的。普克酒(一种在墨西哥饮用的酸龙舌兰酒)的微生物暗物质尤其丰富,非洲棕榈酒和奶酪卤水也是如此。
微生物重叠
当研究人员将食品微生物群落与来自人类肠道和口腔的数千个微生物群落进行比较时,他们发现了一定程度的重叠。
成年人肠道中约 3% 的微生物种类、儿童肠道中约 8% 的微生物种类以及新生儿肠道中超过 50% 的微生物种类也存在于食物中。
这并不一定意味着这些微生物都来自人们吃的食物:重叠也可能反映了过去食物微生物在人体肠道中定殖并在人与人之间传播的实例。新生儿微生物群落中的食物微生物往往与乳制品有关,但也存在于母乳中。

食物和人类微生物组中普遍存在的 SGB 重叠
这些发现并不特别令人惊讶。但这项研究为详细研究为什么各种微生物(以及微生物群落)存在于特定食物中奠定了基础。挖掘这些微生物可能会带来具有新颖特性的新型食品。
论文链接:
https://www.cell.com/cell/fulltext/S0092-8674(24)00833-X
免责声明
4.Nature子刊 | 猪牛羊肉或增加糖尿病风险!能敞开吃的越来越少了……
5.未来科学大奖发布,“生命科学奖”720万!祝贺北大邓宏魁


