大数跨境
0
0

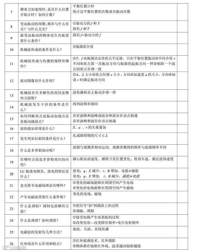
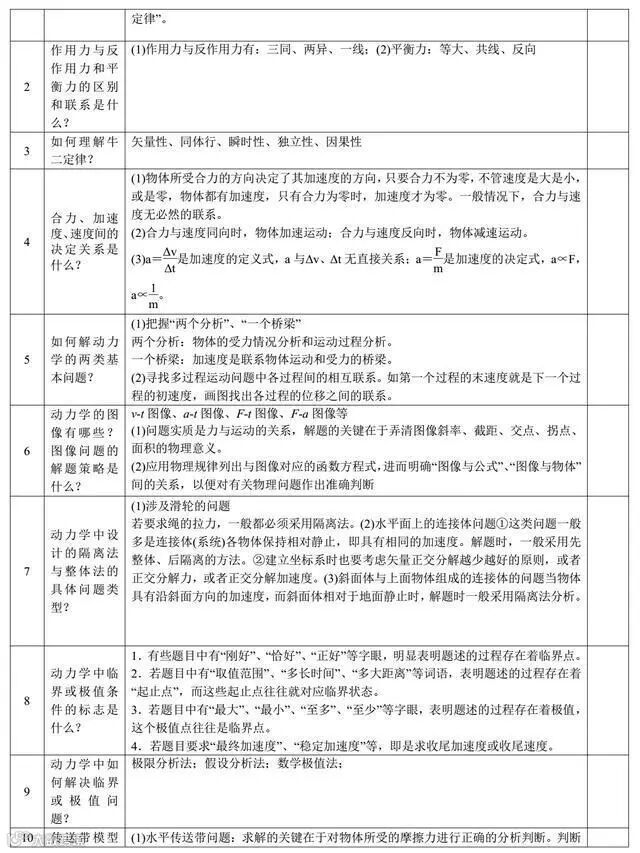
高中物理 | 3年12大知识板块归纳总结,学好物理,从熟练掌握基础知识开始!

高中物理 | 3年12大知识板块归纳总结,学好物理,从熟练掌握基础知识开始! 101学酷零陵校区
2021-02-25
2
导读:、。 关注我们,让学习更简单更快乐!The end关注我们,让学习更简单更快乐!更多精彩内容持续为您奉上▼扫
、。 

关注我们,让学习更简单更快乐!


The end

关注我们,让学习更简单更快乐!

更多精彩内容持续为您奉上

▼扫描二维码 精选好课助力提升



注:文章转自高考直通车,版权归原作者所有,好内容值得转发,如有侵权请联系删除。

点击【阅读原文】,免费领取优质精品网课~

↓↓↓


【声明】内容源于网络
0
0
101学酷零陵校区
101教育汇聚全国优质的教育资源,采用先 进的互联网智能技术,进行线上互动直播 教学,线下班主任实时辅导的方式,打造 线上线下一站式交互学习服务平台。学霸热线:0746-659880817374629988
内容 340
粉丝 0
101学酷零陵校区 101教育汇聚全国优质的教育资源,采用先 进的互联网智能技术,进行线上互动直播 教学,线下班主任实时辅导的方式,打造 线上线下一站式交互学习服务平台。学霸热线:0746-659880817374629988
总阅读37
粉丝0
内容340