
太原两城区188栋老楼房节能改造,看看有你家吗?

万柏林区、杏花岭区
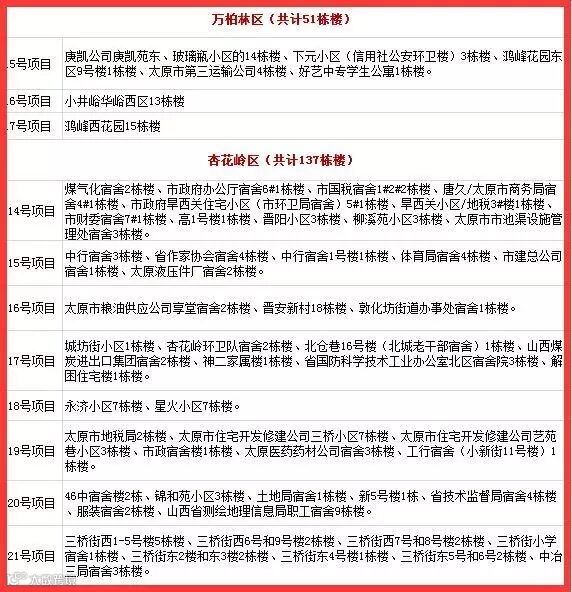
万柏林区多个节能改造的项目,共计51栋楼。杏花岭区的多个节能改造项目,共计137栋楼。

改 | 造 | 条 | 件

这些老房子中,九成以上是高耗能建筑,墙体“透”、窗户“漏”,冬天不保温、夏天不隔热,既耗能又住的不舒服。
改造范围主要是2007年10月1日前竣工、不在城市规划拆迁范围内、抗震和结构安全性能较好、改造后能 继续安全使用20年以上 的既有非节能居住建筑。
改 | 造 | 进 | 度

(去年已经完成节能改造的山西日报社宿舍楼)

(施工改造细节图)
其实,从2015年7月起,太原已经开始老房子的“暖房”改造工程,并力争5年内节能改造4000万平方米老房子。
今年大面积推进老房子“穿衣戴帽”的节能改造,新项目主要涉及万柏林区、杏花岭区的188栋楼,不日即将开工建设。改造后的老房真正实现冬暖夏凉。
改 | 造 | 内 | 容

改造内容也较过去更多,包括外墙、屋面、门窗、地下室、楼顶等全部加装保温层改造,室内采暖系统改造等。
另外,窗户也要由铝合金窗户改为保温隔热效果更好的塑钢窗户,玻璃也由单层改为双层中空玻璃。最后,外墙还会统一粉刷,比以前要漂亮很多呢~
小贴士:改造过程中,工人们将先要拆除外墙所有的附着物,如空调外机、防护栏等。外墙所使用的材料都是 防水 保温 阻燃,涂料也是防水的,即使雨季来临,保温层也不会受到破坏。
改 | 造 | 后 | 好 | 处

凡是通过节能综合改造后的住宅楼,房子会 冬暖夏凉,窗户隔音、降尘,噪声小了,冬季采暖期室温比改造前可提高3℃至5℃,为今后施行供热分户计量奠定了基础条件。
我们以一户家庭80平方米计算,节能的房子,如果分户计量,一个采暖期可节省取暖费数百元呢!

所以……
有一座老房子也是幸福的。
改造后,冬暖夏凉住的舒服不说,
而且外墙一刷那也是亮丽如新啊!
话说,以后见面打招呼会不会多问一句,
你家老房改造没?
来源:太原全接触、山西文艺广播
如有侵权请联系删除
每日一题
问题 骨灰级的玩家才会懂,考验你的观察力!
仔细观察,然后把剩下的空格填上字母?
【回复“612”获取答案,还没添加?赶快点击本文标题下方蓝色“太原嘉年华”或搜索公众号“太原嘉年华”添加吧】
马上戳进来,精彩继续~


