初秋已至
中旅旅行带你一起奔赴秋日的第一场旅行
并携手银联国际为您带来境外消费优惠惊喜
点击中旅旅行微信公众号菜单栏“更多优惠-银联优计划”
即可领多个境外目的地优惠
银联卡可在全球181个国家和地区使用
在热门目的地使用银联支付不仅便捷还有超多优惠哟
澳大利亚银联卡受理覆盖已超90%,覆盖游客和本地民生重要消费场景,还有大量商户开通支持银联移动支付。持卡人游澳新,吃住行游娱购不仅可以用大陆发行的银联卡顺畅支付,还可在报名后享受“越买越优惠”的阶梯汇率折扣。
▻▻乐享美食立减优惠
⭕悉尼鱼市场, 海底撈, 大味火锅, 麥吉等众多指定餐饮商户* 推出联合美食银联支付优惠。
| 即日起至2023-12-31,银联卡用户可报名参加澳大利银联餐饮营销活动,使用报名的银联卡,消费满10澳元立减1澳元, 消费满80澳元立减8澳元,活动期间每卡可享受5次优惠。(指定餐饮商户详情查看官网。)
▻▻Heinemann机场免税店
⭕ 离澳之前在,可在Heinemann机场免税店补货,涵盖香水、化妆品、红酒、时尚和配饰等800多个品牌商品,不但货品齐全而且要比市中心商场更加实惠,现在还有银联返现活动。
| 即日起至2023-08-28,所有62或81开头银联卡持卡人在Heinemann 参与门店出示银联卡并使用银联卡消费满500澳币立减25澳币;每卡限2次。
→更多在澳大利亚的银联优惠点此发现
英国境内超过七成的商户支持使用银联卡消费,覆盖餐饮游购娱等各类消费场景,游客购物必打卡的比斯特折扣村、哈罗德百货、Liberty百货、Fortnum and Mason和希思罗机场World Duty Free免税店,以及网红餐厅、酒店,如Hakkasan、Dishoom、Wright Brothers、the Ritz London、Four Seasons Hotel等都可用银联卡便捷支付。
▻▻比斯特购物村Bicester Village
⭕比斯特购物村位于英国牛津市附近的比斯特镇,汇聚了百余家世界名牌。
| 即日起至2023-12-31,活动期间持卡人凭营销平台发行的电子VIP卡以银联卡(卡号以62开头)消费,可享9折优惠。
韩国境内几乎所有签名受理商户都接受银联信用卡,超过300万家商户可用银联卡进行密码支付。此外,大家在韩国商店里看到贴有“ZeroPay”标识的商户均可使用云闪付APP扫码支付。
▻▻全境二维码支付立减
⭕ 使用银联卡(韩国本地发行的银联卡除外),在星巴克、巴黎贝甜、Seoul Taxi等约95万家韩国二维码商户进行二维码支付可享受以下优惠:
| 优惠1:5%-15%立减优惠,每月17日更新活动内容。
即日起至2023-08-16,二维码支付享10%立减优惠,单笔立减金额最高10元。(每日最多可享5次,每月最多10次。)
| 优惠2:即日起至2024-02-29,有机会获得最高2888元随机立减。(最多可享30次优惠)
出境游还有银联卡专属跨境消费返现活动
笔笔可返,至高可返11%
▻▻▻
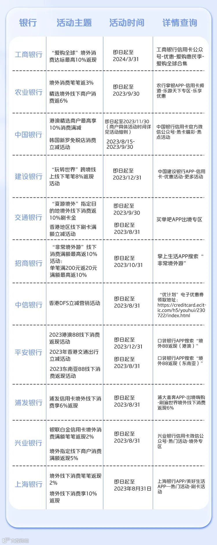
● 工商银行、农业银行、中国银行、建设银行、交通银行、招商银行、中信银行、平安银行、浦发银行、兴业银行、上海银行等多家商业银行还为本行银联卡持卡人提供专属返现或立减优惠。
游客使用上述银行发行的银联信用卡在境外刷卡消费,符合条件即可获最高10%的返现优惠。
● 此外,持中行、建行、交行、招行、光大等商业银行指定银联高端信用卡的游客,还有机会额外享跨境线上线下笔笔1%返现优惠。
扫码进入👆
查看银联境外用卡所有营销与优惠活动
扫码进入中旅旅行小程序
↓↓↓开启你的旅程↓↓↓


