
8月16日,记者从省委编办了解到,由省委编办、省委组织部、省民政厅联合印发的《山东省乡镇(街道)职责任务清单指导目录(试行)》(简称《指导目录》)公布。
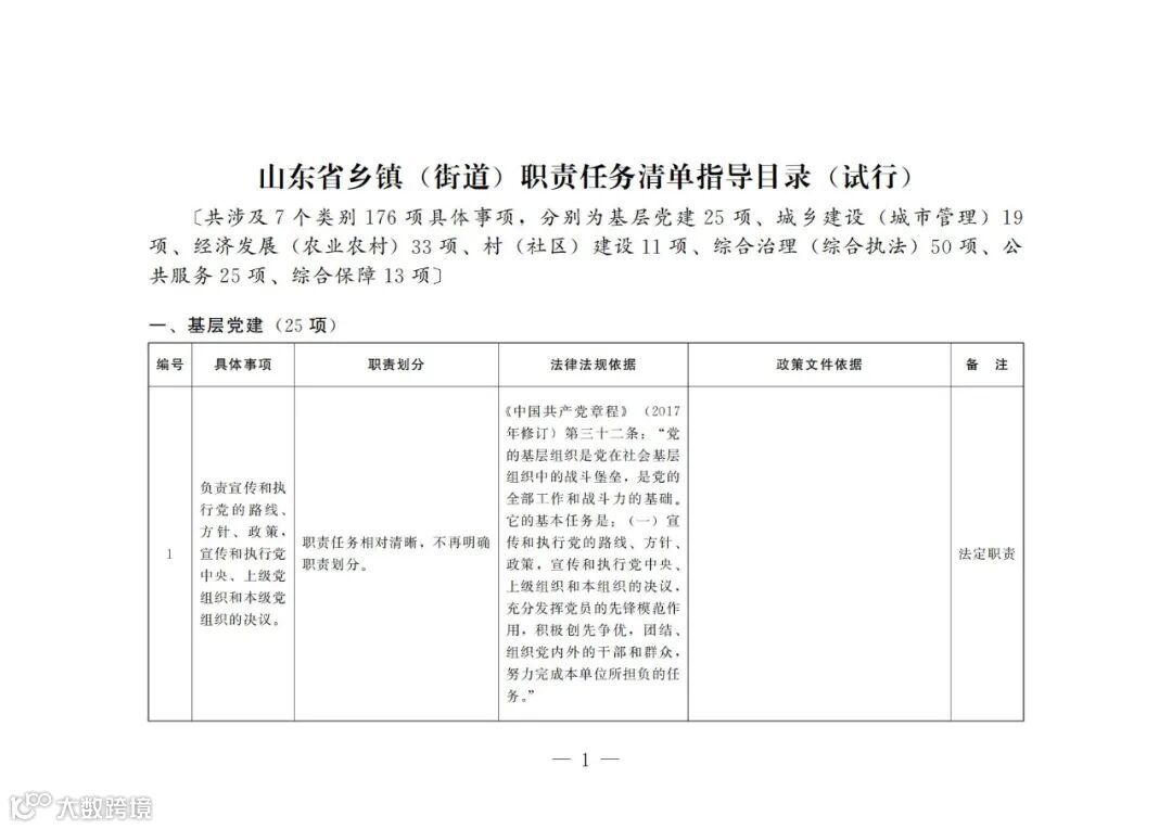
据了解,《指导目录》从基层党建、农业农村(经济发展)、综合治理(综合执法)、公共服务等七个方面明确乡镇(街道)应承担的176项具体职责任务,其中150项为法定职责、26项为承办任务,为构建“照清单履职、依清单办事”的精细化管理制度体系提供了依据。
《指导目录》坚持职责法定,以党内法律法规、党中央国务院及省委省政府规范性文件为主要依据,全面梳理乡镇(街道)党(工)委在党的建设、经济建设、政治建设、文化建设、社会建设、生态文明建设以及乡村振兴等方面的职责任务,确保有法可依、有据可循。坚持责权明晰,与“属地管理”事项责任清单制度相衔接,厘清镇(街)与县级职能部门间职责边界,将征地拆迁补偿安置等41项非乡镇(街道)法定职责但实际承担的工作,明确为配合事项,解决乡镇(街道)履职中职责不明晰、权责不对等、统筹协同不力等问题。坚持以民为本,规范基层政务服务、公共服务等具体事项,取消街道招商引资、协税护税等任务,确保民生服务兜得住、能落地,切实增强为民服务能力。
下一步,各市将以《指导目录》为基础,分别编制本市乡镇(街道)职责任务清单,并在市县政府门户网站和乡镇(街道)便民服务中心对外公开,接受社会监督。建立严格的交办事项准入机制,推动乡镇(街道)在法定权限内依法履职,法定之外的不得层层加码,切实防止把任务随意强加于乡镇(街道),并结合政策法规、简政放权、机构职能调整及基层需求等情况,对清单实行动态调整。同时,县(市、区)将根据《指导目录》逐项细化落实,在配套措施、人员培训、财力保障、技术支撑等方面全力支持乡镇(街道)依单履职。
(以下图片点击可放大)












































































































































































































































来源:大众日报
责任编辑:刘宣宏
新闻热线:0531-86985566
新闻邮箱:sdchinanewsyd@163.com
广告合作:18515671399

