小艾说:
哇,看到这信息,小艾真的是好激动的!
三柳高速即将试通车运行,通行三柳高速要如何收费呢?日前广西发展和改革委员会官网披露了三州高速公路车辆通行费收费标准,一起来看看。

图为2016年12月23日,航拍三柳高速三江侗族自治县路段。 谭贵中 摄
【贯穿桂北贫困县】
据了解,三柳高速是连接桂北贫困县的重要交通大动脉,是广西“四纵六横三支线”高速公路的重要组成部分。
三柳高速全长共168.729公里,设计速度100公里/小时,主线双向四车道高速公路标准,路基宽26米。全线设9处互通立交 、3处服务区。

2016年12月31日,三柳高速公路融安段浮石融江大桥。谭凯兴 摄
三江至柳州高速公路建成后,它将填补三江侗族自治县、融安县、融水苗族自治县等地没有高速公路的历史空白。从桂林、龙胜,到三江、融水、柳州一带,将形成具有广西少数民族特色风情游的高速公路环线。
【收费标准】
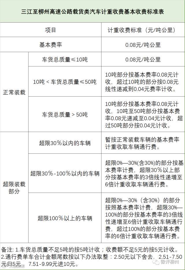
根据广西发改委官网公布显示,三江至柳州高速公路车辆通行费收费标准如下:

2016年12月23日,航拍三柳高速三江侗族自治县路段。 谭贵中 摄
1、收费站设置
三江至柳州高速公路全线设置三江南、大浪、融安、融水、潭头、大埔、凤山共7个匝道收费站。
2、收费标准



PS:根据公布显示,三柳高速共有1类桥隧21座,2类桥隧两座。
1类桥隧:泗里口寻江大桥(842米),脑寨2号大桥(559米),大巷河大桥(698米),良培坡大桥(578米),标口大桥(569米),蕉花塘大桥(619米),泗维河大桥(520米),泗维高架桥群(525米),石蛤口大桥(687米),浮石融江大桥(594米),洞诺融江大桥(914米),凤山龙江大桥(529米),寨准隧道(788米),界脚隧道(600米),麻石2#隧道(617米),麻石3#隧道(850米),丹州一号隧道(716米)、丹州二号隧道(929米)、丹州三号隧道(851米)、丹州四号隧道(523米),大塘隧道(965米)
2类桥隧:塘库融江特大桥(1473米),隘口高架桥群(1387米)
3、收费期限
三江至柳州高速公路收费期限暂定为4年,从项目交工验收合格后正式通车之日算起。待项目通过竣工验收后,按规定程序重新核定。

2016年12月23日,航拍三柳高速途经的三江塘库融江大桥。 韦汉胜 摄
4、收费里程
三江至柳州高速公路收费里程为168.729公里,站间联网收费计价里程按照本次审定并公布的计费里程执行。

假设一辆≤7座的客车从寨准枢纽(三柳路起点)出发,到三柳路终点(洛满西枢纽互通)要收多少钱呢?
根据以上标准,≤7座客车通行三柳高速需要收取车辆通行费和桥隧费,即:≤7座客车=0.5元(车公里)*168.729(公里)+[1.2(元/车次)*21(1类桥隧数量)+2.2元(元/车次)*2(2类桥隧数量)≈114元
按照通行费单车合计金额尾数取整办法, 2.51-7.50元归5元,那么一辆≤7座的客车走完三柳高速全程需收费估算为115元。(PS:最终收费请以收费站最终价格为准)
对于三柳高速即将通车以及收费标准
你有什么要说的呢?
小艾在下方评论区等你哟!
-end-
▍图文来源:微评柳州、部分图片来源融安县宣传部
▍责任编辑:星月
▍业务&合作:15177711880
▍法律顾问:罗仕龙 | 融安县法律服务所
▍法律顾问电话:13507825589
▼长按下方二维码关注融安人自己的原创视频哦!
▼点击阅读原文观看更多融安人的视频哦

