
丨编辑:小艾
丨来源:中国共产党融安县委员会宣传部

10月29日拍摄的融安县2019年贫困户脱贫摘帽“双认定”工作部署暨业务培训会现场。
融安县委书记陈宏在会上作重要指示
10月29日拍摄的融安县2019年贫困户脱贫摘帽“双认定”工作部署暨业务培训会现场。
10月29日拍摄的融安县2019年贫困户脱贫摘帽“双认定”工作部署暨业务培训会现场。

10月29日拍摄的融安县2019年贫困户脱贫摘帽“双认定”工作部署暨业务培训会现场。
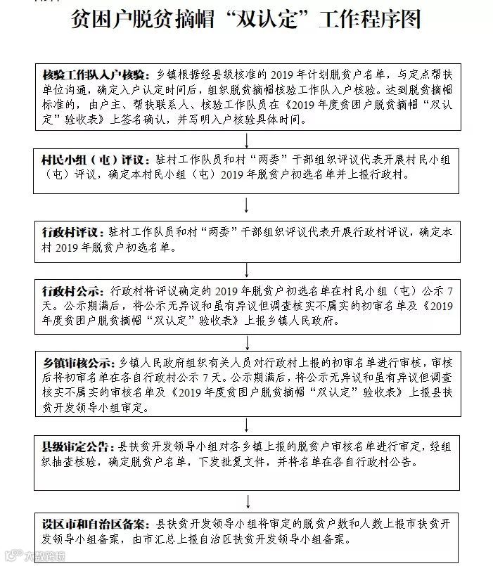
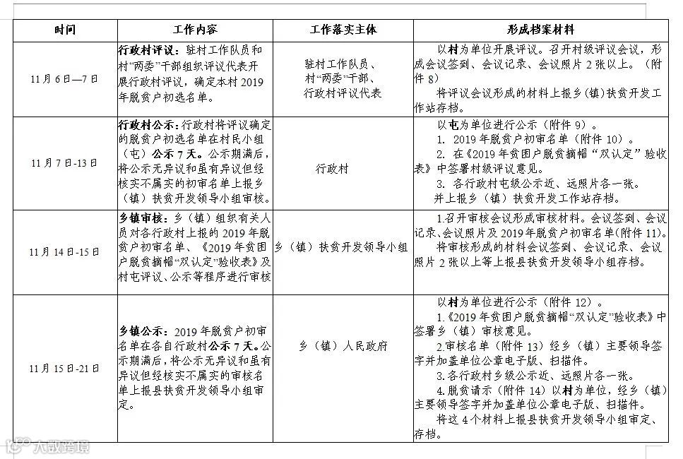
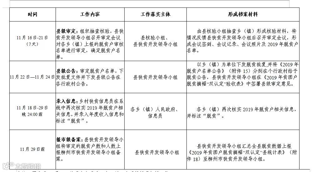
点击图片可放大观看

贫困户脱贫摘帽“双认定”工作程序图



融安县2019年贫困户脱贫摘帽“双认定”工作时间安排表
罗洁芳 摄影报道


