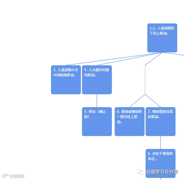
人或动物自下向上移动。明示终点。
|
|
|
|
|
|
|
|
学习提示 (1)在这个词义中,与日语「あがる」对应的汉语基本上是“上”。有一点值得注意的是,日语和汉语的品词分类不同。日语「あがる」是自动词(不及物动词),而与其相对应的汉语“上”属于及物动词(他动词)。动词后面共现的处所词,日语看作补足语或修饰成分,而汉语看作宾语。如: 舞台にあがる 日语:补足语/或修饰成分「舞台に」+あがる 汉语:上+宾语“舞台” (2)虽然“上”可以用作及物动词,但往往要受语境等的制约,而且,多用于短语。如“上山”“上楼”“上车”等等。日语不受此限制。 (3)日语使用「名詞に+あがる」时着重凸显的是结果,而不是动作的方式和手段。因此,如「舞台にあがる」「ステージにあがる」「檀上にあがる」「表彰台にあがる」「リングにあがる」「屋根にあがる」「屋上にあがる」「甲板にあがる」所示,只要明示施事动作的终点即结果即可,至于采用什么方式和手段完成该动作不是日语关心的焦点。与此相反,汉语关心的是动作的方式和手段,因此,往往会在“上”之前要求表达动作方式和手段的动词共现,并将“上”用作补语来显示结果。如“(走上/登上/跑上/冲上)+舞台”“(走上/登上/跨上/跑上/冲上)+讲台”“(爬上/登上/飞上/冲上/跳上)+房顶”“(爬上/登上/冲上/跑上/跳上)+甲板”。 |
|
|
|
|
学习提示 (1)汉语中,当“上”用作主动词时,虽然理论上“上舞台上”“上讲台上”“上房顶上”“上甲板上”都是可以成立的,但有的说法有时会很不自然。 (2)当“上”用作补语,与前项动词构成“动词+上”时,是不能要求“名词+上”共现的。如“走上舞台上”“走上讲台上”“爬上房顶上”“走上甲板上”通常是不能成立的。 (3)当需要将“上”用作主动词,同时又要求“名词+上”共现时,汉语通常需要使用“上+补语+处所名词+上来/上去”这个句式。即在主动词“上”之后,添加补语,以此表示动作的方向或结果。如“上到舞台上来/去”“上到房顶上来/去”。 (4)也就是说,“上+名詞+上”和“動詞上+名詞+上”是不能成立的,通常需要说成“上+到+名詞+上来/上去”。 |
|
人或动物自下向上移动:明示路径。
人或动物从水中向陆地移动
人从屋外向屋内移动
拜访(谦让语)
身体或物体的一部分往上移动
物体整体往高处移动
水处于更高的水位 。

