
本文导读
游戏是幼儿的天性,伴随着幼儿的成长。幼儿园要以“游戏为基本活动”,这是我国幼儿园课程改革的重要指导思想。
区域活动,也称区角活动、活动区活动。是基于教育目标及幼儿发展水平和兴趣,有目的地将活动场地相对划分为不同的区域,如美工区、建构区、表演区、科学区等,投放相应的活动材料,由幼儿按照自己的意愿和能力,以直接感知、实际操作、亲身体验为主要方式,进行的自主学习活动。
我们的班级主题区域活动即是基于上述理念,从解决当下区域活动与主题课程“两张皮”的问题出发,围绕主题目标和主题内容的物化,师幼共同创设与之相吻合的主题区域环境或活动情境,投放主题区域活动材料,组织并实施主题区域活动,满足幼儿个性化、差异化学习的需要,落实《指南》“关注幼儿学习与发展的整体性”“尊重幼儿发展的个体差异”“理解幼儿的学习方式和特点”“重视幼儿的学习品质”等实施原则,促进幼儿自由自主、全面和谐的发展。本文呈现方式系列化、具体化、立体化,能帮助教师直接学习运用,科学实施主题下的班级区域活动。
一、主题教育价值分析
在幼儿眼中,动物世界总是充满着无穷的生命奥秘,也能引起他们十足的兴趣。《指南》明确指出:要充分尊重和保护幼儿的好奇心和学习兴趣。《动物大世界》这一主题引导幼儿主动探究,了解常见动物的外形特征、生活习性、生长过程,不仅对单个动物进行细致观察,还会寻找动物的共同之处,根据其特征进行分类。在收集资料的过程中了解动物生活环境、生存方式,初步认识人类与动物、动物与动物相互依存的关系,知道动物是人类的朋友,激发幼儿关爱动物的情感。
二、主题活动前期调查
幼儿是区域活动的主体,因此,在本主题区域创设前,班级老师和孩子围绕《动物大世界》的主题开展了谈话及讨论,了解幼儿最真实的需求,根据幼儿需要预设区域。

三、班级基本条件分析
班级室内为复式楼结构(教寝分开),外设走廊。一楼为活动室(93平方米),寝室设在二楼,内设幼儿平床(不便收纳),所以寝室不宜开展区域活动。
结合《动物大世界》主题活动内容及班级可利用空间,聆听幼儿的心声后,拟开设语言区、科学区、美工区、生活区、建构区、表演区。语言区设置在相对安静、光线充足的地方;科学区和美工区设置在离水源较近的位置;表演区和建构区需要有相对独立的空间,作为开放性区域设置在较为空旷的地方。
基于以上分析,将班级区域设置如下图(采用6S整理法):

固定性区域:语言区、美工区、科学区(包括自然角)、生活区;
开放性区域:表演区、建构区等,幼儿游戏时可以自主设置(上图设置的“区域材料放置”为这几个区材料摆放位置)。
四、班级主题区域活动内容与材料
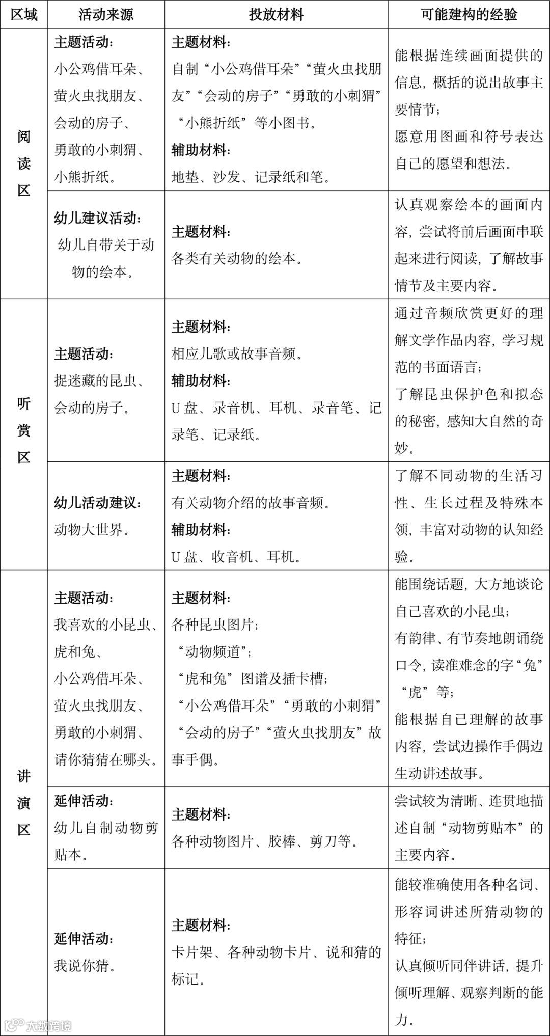
语言区





阅读区“自制主题图书”“幼儿自带绘本”

听赏区材料






讲演区“动物频道”“各种动物图片”
“儿歌图谱”“故事角色手偶”
“幼儿自制动物剪贴本”“我说你猜”
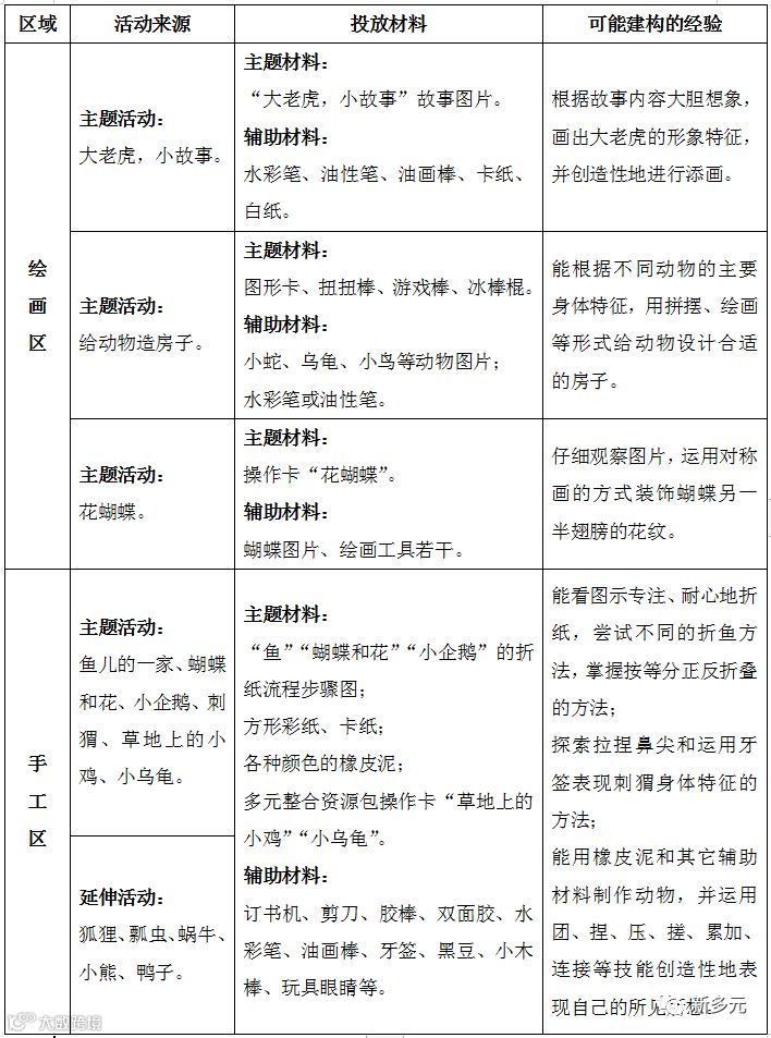
美工区





绘画区“大老虎,小故事”
“给动物造房子”“花蝴蝶”





手工区“折纸”“泥工”“剪贴”材料

自助材料区的其他材料
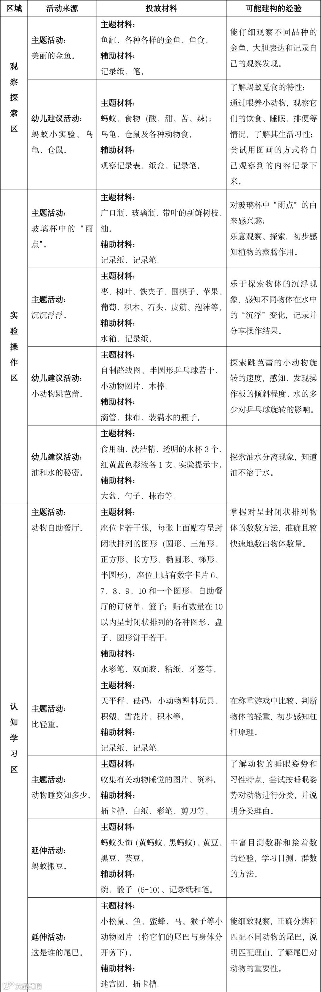
科学区


右滑查看更多
观察探索区“美丽的金鱼”“蚂蚁小实验”
“乌龟”“仓鼠”
右滑查看更多
实验操作区“玻璃杯中的雨点”“沉沉浮浮”
“小动物跳芭蕾”“油和水的秘密”
右滑查看更多
认知学习区“动物自助餐厅”“比轻重”“动物睡姿知多少”“蚂蚁搬豆”“这是谁的尾巴”
生活区




“择菜”“洗菜”“炒菜”

“水果削皮”

“花卷”

“捣蒜泥”


各类工具材料
表演区








表演区材料
建构区




各类建构材料
往期推荐
本文系湖南省教育科学研究院“幼儿园班级主题区域活动”试点园——湖南大学幼儿园原创,欢迎转发朋友圈,如需转载,请注明出处。
策划丨湖南省教科院基教所学前教育研究室
图文丨湖南大学幼儿园
微信编辑丨新多元
选送单位:湖南大学幼儿园
主题来源:《多元整合幼儿园教育活动资源包》中班下主题十
班级教师:许仙娥 周双仪 张悦
保育老师:黎莉 刘易菲
指导教师:张静 贺咏辉
指导专家:周丛笑 肖晓敏
撰文:周双仪
审核:张静
终审:周丛笑 肖晓敏



