
本文导读
游戏是幼儿的天性,伴随着幼儿的成长。幼儿园要以“游戏为基本活动”,这是我国幼儿园课程改革的重要指导思想。
区域活动,也称区角活动、活动区活动。是基于教育目标及幼儿发展水平和兴趣,有目的地将活动场地相对划分为不同的区域,如美工区、建构区、表演区、科学区等,投放相应的活动材料,由幼儿按照自己的意愿和能力,以直接感知、实际操作、亲身体验为主要方式,进行的自主学习活动。
我们的班级主题区域活动即是基于上述理念,从解决当下区域活动与主题课程“两张皮”的问题出发,围绕主题目标和主题内容的物化,师幼共同创设与之相吻合的主题区域环境或活动情境,投放主题区域活动材料,组织并实施主题区域活动,满足幼儿个性化、差异化学习的需要,落实《指南》“关注幼儿学习与发展的整体性”“尊重幼儿发展的个体差异”“理解幼儿的学习方式和特点”“重视幼儿的学习品质”等实施原则,促进幼儿自由自主、全面和谐的发展。本文呈现方式系列化、具体化、立体化,能帮助教师直接学习运用,科学实施主题下的班级区域活动。
一、主题教育价值分析
幼儿天生对大自然充满好奇心和探究欲,宇宙天体中的无穷奥秘、生活中的奇妙现象,都是5-6岁这个年龄段幼儿议论的永恒话题。“春”的绿意和勃勃生机、“夏”的火红中透着清凉、“秋”的金黄收获满满、“冬”的白雪皑皑里透着温暖······这些都是大自然给予人类的最美礼物。引导幼儿观察大自然、帮助其真切感受自然的奥秘,是现代教育的重要内容,也是“春夏与秋冬”主题教育价值所在。
《指南》科学领域“科学探究”子领域提出“在探究中认识周围事物和现象”的目标,“感知并了解季节变化的周期性,知道变化的顺序”是该目标下5—6岁幼儿的典型表现之一。《春夏秋冬》这一主题,贯彻落实《指南》精神,引导幼儿通过多形式、多途径的学习,在日常生活、游戏和多通道参与中,初步感受四季变化,感知简单的自然现象;了解人类与环境的相互依存关系,进而产生亲近自然、关心和保护环境的意识。同时,本主题还结合《指南》健康领域“生活习惯和生活能力”子领域提出的“5—6岁幼儿一般应‘能知道根据冷暖增减衣服’”的要求,拟通过体验、探究等方式,帮助幼儿感知并发现四季变化对人们生活的影响,使他们在多种活动中获得和积累生活经验。
二、主题活动大调查
在本主题区域活动开展之前,我班开展了“春夏秋冬”主题大调查,从幼儿视角出发,创设主题区域活动。
幼儿的发现

嘟嘟:我知道春天来了,燕子会飞回南方。

培培:春天的时候,大树会发芽,小草也会发芽。

萱萱:夏天,我们小区里的荷花会开,青蛙还会呱呱呱的叫。

小茗:秋天公园里的树叶会变成黄色、红色、橘色……

少少:冬天会下雪,我可以和爸爸、妈妈一起打雪仗。
幼儿想要的区域材料

康家柱:秋天有好多好吃的水果,有橘子、柚子、石榴、柿子、枣子、葡萄、苹果、板栗……我想我们的生活区里也有好多好吃的水果。

周瑾然:我想美工区里有棉花,我想用它来做雪人,因为我最喜欢堆雪人啦。

刘言蹊:老师给我们讲的“小蜗牛”故事,我很喜欢。我想在语言区里有小蜗牛的玩具。

刘佳颖:我想在建构区里搭秋天的公园时,也有许多秋天的大树。
三、班级基本条件分析
所在班级为教寝室分开,寝室的幼儿床为“抽屉式拉伸床”,外设走廊,所以有一定的空间开展区域活动。结合《春夏秋冬》主题活动内容及班级可利用空间,聆听幼儿的心声后,拟开设固定性区域——语言区、美工区、科学区、生活区;开放性区域——建构区、表演区、运动区,幼儿游戏时可以自主设置。
基于以上分析,将班级区域设置如下图(采用6S整理法):

一体机可以360旋转,既可以为固定区域所用,又可以为开放性区域服务。
四、班级主题区域活动内容与材料
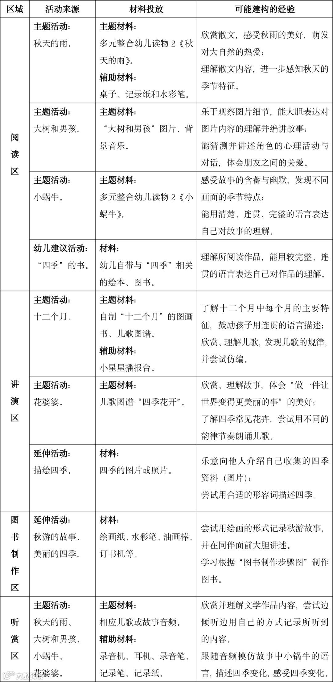
语言区




(区域材料:多元整合幼儿读物2“秋天的雨”“小蜗牛”)

(区域材料:大树和男孩)

(区域材料:幼儿自带与“四季”相关的绘本、图书)



(区域材料:自制“十二个月”的图画书、儿歌图谱“四季的花”、四季的图片)


(图书制作区材料)


(听赏区音频材料及故事单)
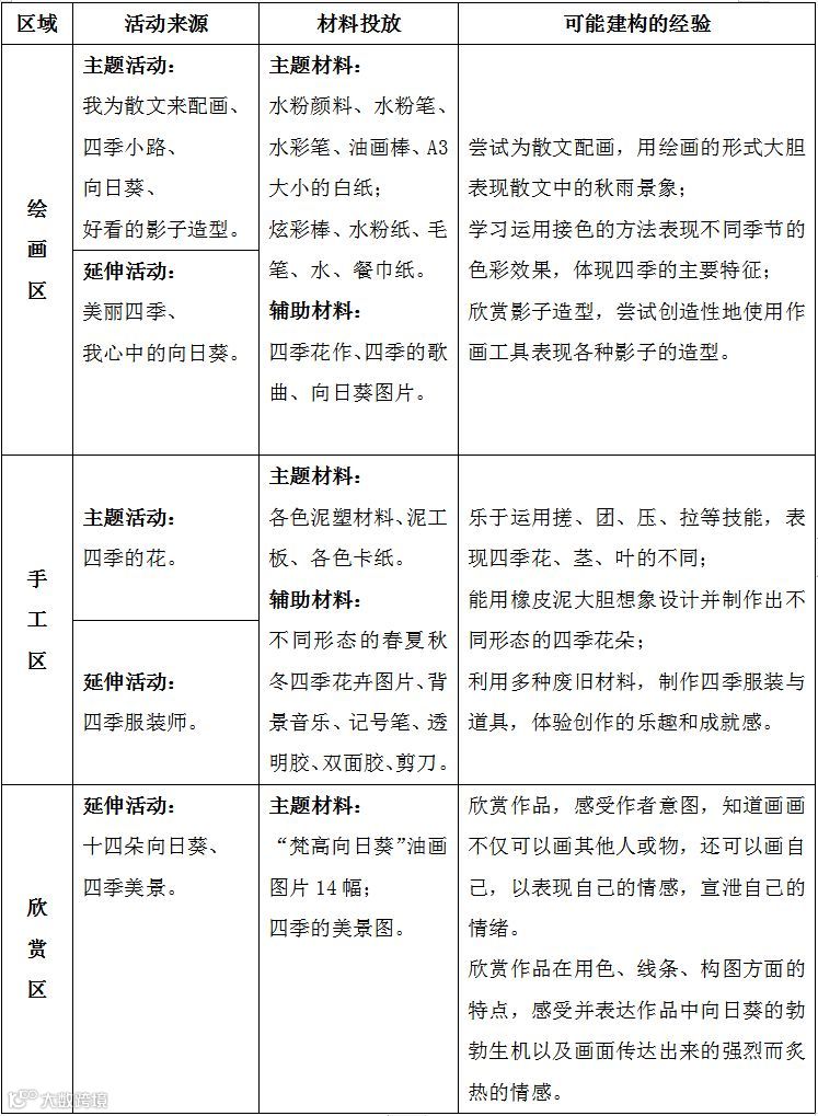
美工区




(区域材料:我为散文来配画)


(区域材料:四季小路)

(区域材料:我心中的向日葵)

(区域材料:好看的影子造型)


(区域材料:四季的花)

(区域材料:四季服装师)



(美工区辅助材料)

(未完成作品区)


(欣赏区材料:十四朵向日葵、四季美景)
科学区



(区域材料:种子藏在哪里)

(区域材料:影子真有趣)

(区域材料:秋天的干果)

(区域材料:净化的秘密)

(区域材料:会爬的水)

(区域材料:有用的温度计)

(区域材料:多变的天气)

(区域材料:我和同伴的生日)

(区域材料:奇妙的箱子)

(区域材料:美丽的花园)
生活区



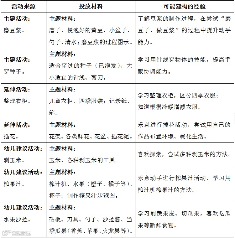
(区域材料:磨豆浆)

(区域材料:穿种子)


(区域材料:整理衣柜)


(区域材料:插花)

(区域材料:剥玉米)

(区域材料:榨果汁)

(区域材料:水果沙拉)
生活区材料操作视频
表演区




(表演区材料:各类表演服装、手偶、道具、图谱)
建构区




(建构区材料)

(公园里的场景图片,供幼儿自主阅读)

(用KT板自制的秋天小树)
往期推荐
本文系湖南省教育科学研究院“幼儿园班级主题区域活动”试点园——湖南大学幼儿园原创,欢迎转发朋友圈,如需转载,请注明出处。
策划丨湖南省教科院基教所学前教育研究室
图文丨湖南大学幼儿园
微信编辑丨新多元
选送单位:湖南大学幼儿园
主题来源:《多元整合幼儿园教育活动资源包》大班上主题三
班级教师:许仙娥 周双仪 危鸽
保育老师:黎莉 缪雅平
指导教师:张静 胡婕
指导专家:周丛笑 肖晓敏
撰文:许仙娥
审核:张静
终审:周丛笑 肖晓敏



