本文导读
湖南省教育科学研究院
“班级大型主题建构游戏”试点研究项目组
1
活动背景
2
活动内容与过程实录
(一)生成主题,确定建构对象
(二)追随幼儿兴趣,共建小动物
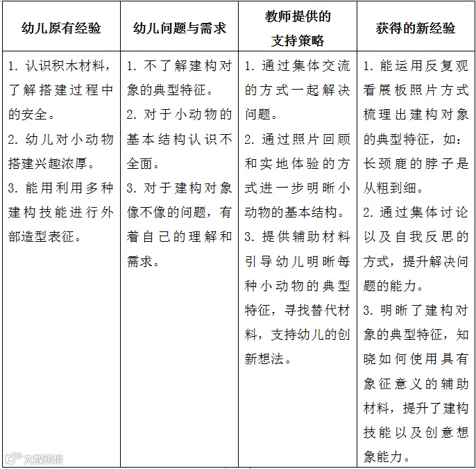
小动物的搭建幼儿前后经验的变化


3
活动特点及价值分析
往期推荐
大型主题建构游戏—大班—影子博物馆 (主题八《奇妙的世界》)第一期
本文系湖南省教育科学研究院“班级大型主题建构游戏”试点园——长沙师范学院附属第二幼儿园原创,欢迎转发朋友圈,如需转载,请注明出处。
策划丨湖南省教科院基教所学前教育研究室
图文丨长沙师范学院附属第二幼儿园
微信编辑丨新多元
选送单位:长沙师范学院附属第二幼儿园
主题来源:《多元整合幼儿园教育活动资源包》小班上主题七
执教教师:蔡玲
协教教师:李晔 柳文卿
指导教师:郑岚 肖意凡
指导专家:周丛笑 罗晓红
撰文:蔡玲
审核:郑岚 肖意凡
终审:周丛笑 罗晓红
点击【在看】,点赞

