本文导读
湖南省教育科学研究院
“班级大型主题建构游戏”试点研究项目组
1
主题教育价值
周边资源分析
游戏空间布局

5
主题搭建材料

6
活动组织计划
(一)游戏目标
1.乐于搭建“我和好朋友的秘密基地”,主动邀请同伴参观,感受分享的乐趣。
2.能够围绕建构主题进行讨论与计划,明确搭建任务,并选择适宜的材料进行搭建。
3.合理使用材料,运用围合、垒高、连接等技巧搭建滑滑梯、娃娃家等。
(二)游戏准备
1.经验准备:幼儿具有玩娃娃家和滑滑梯的游戏经验,对计划搭建的建筑有一定的认知。
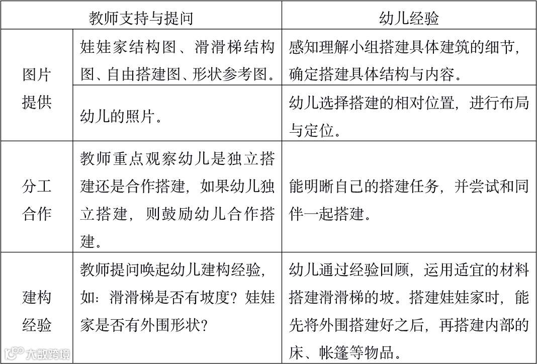
2.材料准备:小方块、双倍块、不同长短的木板、滑滑梯的结构图、娃娃家的结构图、自由搭建图、幼儿自己的照片。
(三)游戏过程
1.计划与设计
(1)观察集体设计的搭建计划。
师:今天我们要搭建和好朋友的秘密基地,谁能说一说你准备搭建什么样的秘密基地呢?
(2)分组讨论明确搭建重点。
师:我们分小组讨论搭建计划,请娃娃家搭建组的小朋友找到“晔子”老师做计划,其他的小组留在原地不动,和蔡老师一起做计划。
提问:你们要将秘密基地搭建在哪?想和谁一起搭建?会用到哪些材料进行搭建?
2.过程与实施
(1)独自或合作搭建,教师巡回指导观察。
分工合作:幼儿是独自搭建还是合作搭建,搭建者是否明确自己的搭建任务,搭建者遇到问题(困难)能否与同伴协商解决问题。
安全常规:引导幼儿用正确的交流方式进行沟通,当幼儿出现意见分歧时,在旁边关注并记录,当幼儿出现攻击性行为时,及时给予引导和提醒,引导幼儿养成正确取放材料的常规习惯。
建构经验:
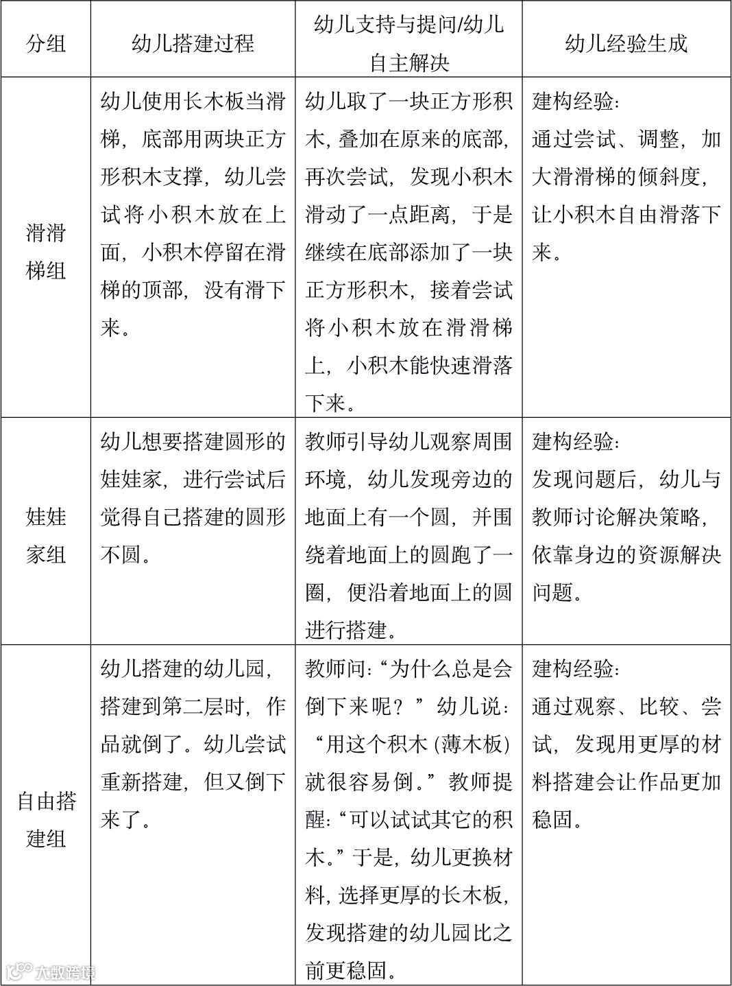
滑滑梯组:滑滑梯是否有滑道,是否有通向滑滑梯的楼梯,搭建是否稳固。
娃娃家组:娃娃家是否有外围形状,娃娃家内是否有床、帐篷等其它物品。
自由搭建组:选取的材料是否合适、搭建的方式是否稳固。
(2)参观体验——带好朋友参观游戏基地,并在里面一起游戏,体验与同伴共同游戏的快乐。
(3)拍摄作品。
3.反思与分享
(1)集体总结。
师:刚刚你们和好朋友一起参观了秘密基地,你喜欢哪一组的搭建作品?为什么?在今天的搭建过程中你遇到了什么困难?又是如何解决的?
(2)分类收拾整理材料。
7
活动组织过程
(一)活动录像

(二)活动组织与幼儿经验
1. 计划与设计

2. 过程与实施

3. 反思与回顾

往期推荐
大型主题建构游戏—大班—我设计的“野趣园” (主题一《了不起的我》)第二期
本文系湖南省教育科学研究院“班级大型主题建构游戏”试点园——长沙师范学院附属第二幼儿园原创,欢迎转发朋友圈,如需转载,请注明出处。
策划丨湖南省教科院基教所学前教育研究室
图文丨长沙师范学院附属第二幼儿园
微信编辑丨新多元
选送单位:长沙师范学院附属第二幼儿园
主题来源:《多元整合幼儿园教育活动资源包》小班上主题二
执教教师:蔡玲
协教教师:李晔 柳文卿
指导教师:郑岚 肖意凡
指导专家:周丛笑 罗晓红
撰文:蔡玲 李晔
审核:郑岚 肖意凡
终审:周丛笑 罗晓红
点击【在看】,点赞

