本文导读
湖南省教育科学研究院
“班级大型主题建构游戏”试点研究项目组
1
主题教育价值
周边资源分析
游戏空间布局

5
主题搭建材料

6
活动组织计划
(一)游戏目标
1.乐于与同伴共同参与“秋游欢乐世界”的搭建,体验自主完成搭建的成就感。
2.能根据主题完善搭建计划,与同伴分工合作,共同完成搭建任务。
3.合理选择与使用材料,运用交错垒高、围合架空、转向延长、平铺、嵌套等技能搭建赛车、打地鼠、夹娃娃、烧烤、划船等游戏项目。
(二)游戏准备
1.经验准备
幼儿知道秋游欢乐世界的整体布局及其组成部分;了解小组任务及建筑细节,能与同伴合作按照计划进行搭建。
2.材料准备
秋游欢乐世界整体设计图,赛车、打地鼠、夹娃娃、烧烤、划船等游戏项目的实物图及设计图,大型积木、大型拼插积塑、娃娃若干、头盔若干、平衡车若干、轻黏土若干、马克笔、剪刀、透明胶、纸若干。
(三)游戏过程
1.计划环节
(1)观察集体设计的搭建计划。
师:今天我们准备搭建自己设计的秋游欢乐世界,你们开心吗?谁能说一说都有哪些游戏项目?
(2)分组计划,讨论明确搭建重点。
师:现在,我们要分小组讨论搭建计划,小组计划需要讨论哪些内容?
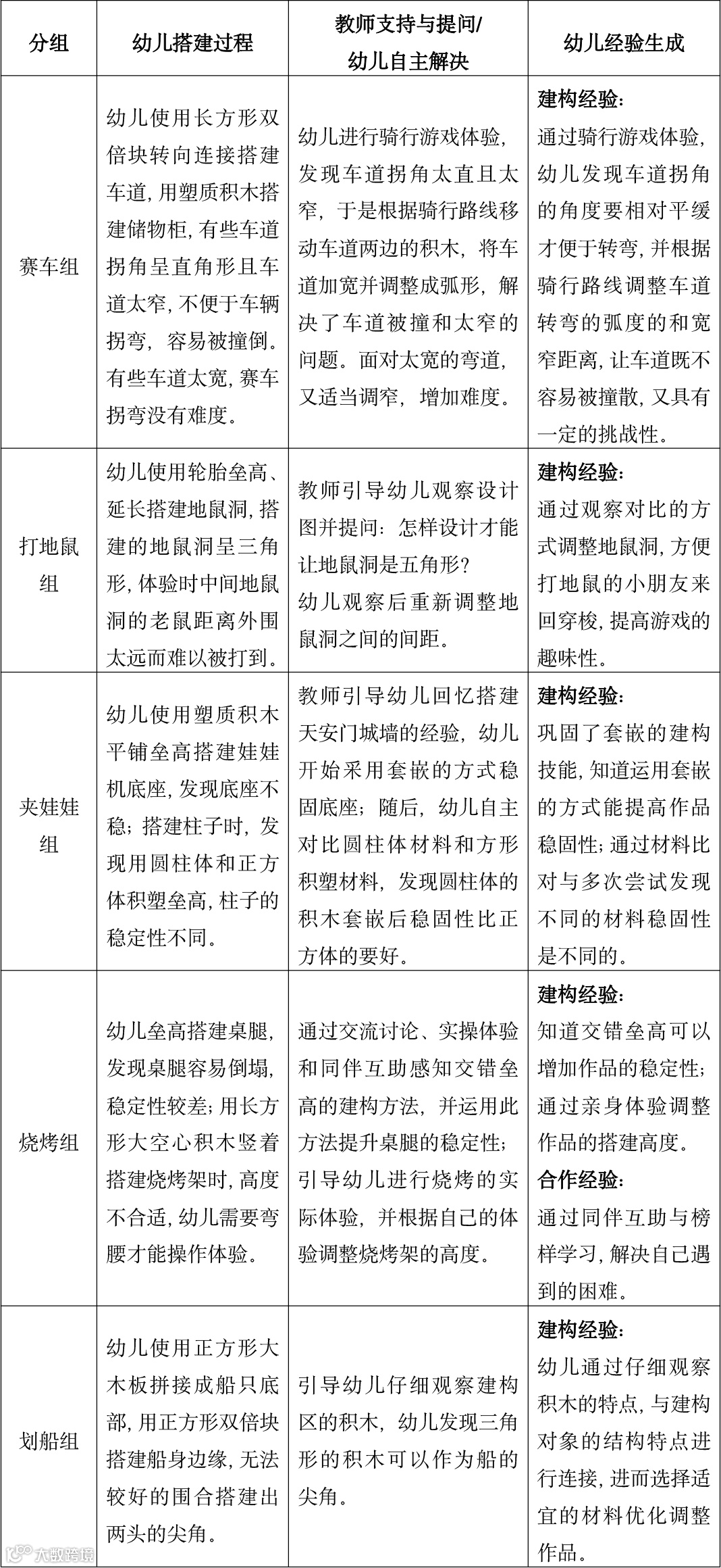
2.搭建环节
(1)共同搭建“秋游欢乐世界”,教师巡回指导。
分工合作:各搭建小组是否分工明确,搭建者是否明确自己的搭建任务,搭建者遇到问题能否与同伴协商并共同解决。
安全常规:引导幼儿用正确的交流方式进行沟通,当幼儿出现矛盾冲突时,及时给予引导和提醒,引导幼儿养成正确取放材料的常规习惯。
建构经验:
赛车组:储物柜是否稳固,柜子大小是否适宜,是否能放下头盔;车道的宽窄是否合适,车道两边的连接是否对齐,弯道是否能给赛车组幼儿带来挑战。
打地鼠组:地鼠洞的深浅是否合适、稳固,五角形的造型是否合理、美观。
夹娃娃组:娃娃机的底座、柱子与后墙是否稳固,柱子与后墙的高度是否一致,盖顶是否平整、美观;彩灯与玻璃的粘贴是否牢固。
烧烤组:烧烤架与桌椅的高度是否适宜,烧烤架的烤炉宽度是否适宜,桌子与椅子的搭建是否稳固,桌椅之间的距离是否合适。
划船组:船身与船桨是否对称,船身边缘的搭建是否稳固,两头尖角的搭建是否美观。
(2)游戏体验——在自己搭建的秋游欢乐世界中进行秋游活动。
(3)拍摄作品。
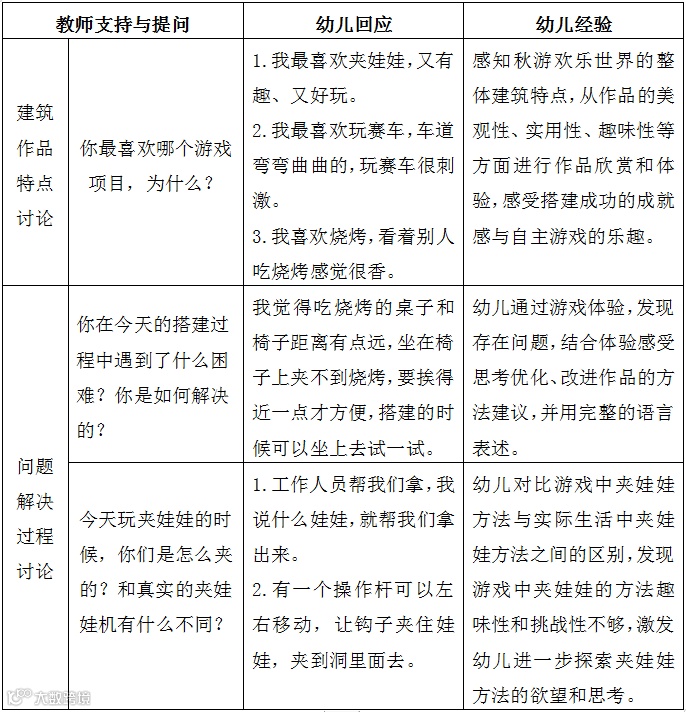
3.回顾环节
(1)集体总结。
师:你喜欢今天搭建的哪一个游戏项目?为什么?
你在今天的搭建过程中遇到了什么困难?你是如何解决的?
(2)分类收拾整理材料。
7
活动组织过程
(一)活动录像

(二)活动组织与幼儿经验
1. 计划环节

2. 搭建环节

3. 回顾环节

最新推荐
大型主题建构游戏—大班—北京天安门 (主题二《好大一个家》)第二期
本文系湖南省教育科学研究院“班级大型主题建构游戏”试点园——长沙师范学院附属第二幼儿园原创,欢迎转发朋友圈,如需转载,请注明出处。
策划丨湖南省教科院基教所学前教育研究室
图文丨长沙师范学院附属第二幼儿园
微信编辑丨新多元
选送单位:长沙师范学院附属第二幼儿园
主题来源:《多元整合幼儿园教育活动资源包》大班上主题三
执教教师:游芳
协教教师:彭 薇 陈墨
指导教师:郑 岚 肖意凡
指导专家:周丛笑 罗晓红
撰文:游芳 彭薇
审核:郑岚 肖意凡
终审:周丛笑 罗晓红
点击【在看】,点赞

