本文导读
湖南省教育科学研究院
“班级大型主题建构游戏”试点研究项目组
1
主题教育价值
周边资源分析
游戏空间布局

5
主题搭建材料

6
活动组织计划
(一)游戏目标
1.乐于参与“新年灯会”的搭建活动,感受同伴一起搭建的快乐,体验搭建完成的成就感。
2.能够根据建构主题完善小组搭建计划,与同伴一起完成搭建任务。
3.合理选择和使用材料,运用架空、延长、围合、拼插、垒高等技能搭建彩色灯谜长廊、积塑长廊、套圈游戏、兑奖处等。
(二)游戏准备
1.经验准备:幼儿了解新年灯会的空间布局及整体组成部分,知道新年灯会的内部结构以及自己的小组搭建物体细节,能与同伴一起根据建构计划进行小组搭建。
2.材料准备:新年灯会整体布局、各类灯谜长廊、套圈游戏组、兑奖处的欣赏图片及整体设计图,兑奖券、手绘灯谜、大型积木、真实兑奖礼品若干。
(三)游戏过程
1.计划环节
分组讨论与明确计划重点。
提问:我们一起参加的新年游园会都玩了哪些游戏?今天,我们要来搭建我们的新年灯会,谁来说一说新年灯会都有哪些项目?
提问:在建构我们的新年灯会之前,我们要先分小组讨论搭建,请小朋友们一起讨论。
2.搭建环节
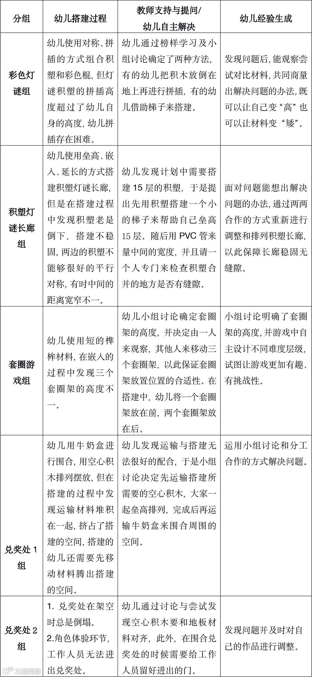
(1)分工合作,共同搭建“新年灯会”,教师巡回观察并指导。
分工合作:各搭建小组是否分工明确,搭建者是否明确自己的搭建任务,搭建者能否与同伴协商并分工合作。
安全常规:观察幼儿能否用正确的交流方式进行沟通,能否用适宜的方式取放材料。
建构经验:
积塑灯谜:两列积塑间距是否可以让行人通过,两列积塑的宽度和高度是否一致,PVC管制作的灯笼挂杆是否稳固。
彩色灯谜:彩色拼接材料的拼插是否稳固,积塑的方向摆放是否一致,空间层数是否对称。
套圈组:使用短的榫桙材料搭建时,三个套圈架的层数高度是否一致,外围围栏是否对称。
兑奖处1组:用空心积木垒高是否足以支撑礼品的存放,牛奶盒建筑的围墙是否能留出给工作人员进出的门,兑奖处的造型是否美观。
兑奖处2组:大的地板材料和长条的空心积木组合是否稳当,空间规划是否适宜。
(2)角色体验——在自己搭建的新年灯会中赏花灯、猜灯谜、玩套圈游戏,并在游戏后兑奖品。
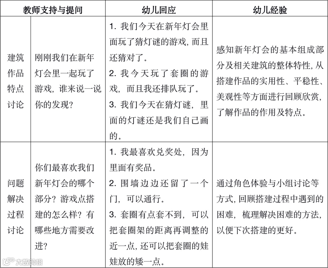
3.回顾环节
(1)集体总结
提问:你们在玩新年灯会的游戏中有什么新发现?
提问:你最喜欢哪个游戏项目,为什么?
提问:今天搭建遇到了什么困难?还有哪些地方需要改进?
(2)分类收拾整理材料。
7
活动组织过程
(一)活动录像

(二)活动组织与幼儿经验
1. 计划环节。

2. 搭建环节。

3. 回顾环节。

往期推荐
大型主题建构游戏—大班—森林动物之家 (主题四《动物,我的朋友》)(第二期)
本文系湖南省教育科学研究院“班级大型主题建构游戏”试点园——长沙师范学院附属第二幼儿园原创,欢迎转发朋友圈,如需转载,请注明出处。
策划丨湖南省教科院基教所学前教育研究室
图文丨长沙师范学院附属第二幼儿园
微信编辑丨新多元
选送单位:长沙师范学院附属第二幼儿园
主题来源:《多元整合幼儿园教育活动资源包》中班上主题五
执教教师:叶丽群
协教教师:陈成
指导教师:郑岚 肖意凡
指导专家:周丛笑 罗晓红
撰文:叶丽群 陈成
审核:郑岚 肖意凡
终审:周丛笑 罗晓红
点击【在看】,点赞

