
本文导读
游戏是幼儿的天性,伴随着幼儿的成长。幼儿园要以“游戏为基本活动”,这是我国幼儿园课程改革的重要指导思想。
区域活动,也称区角活动、活动区活动。是基于教育目标及幼儿发展水平和兴趣,有目的地将活动场地相对划分为不同的区域,如美工区、建构区、表演区、科学区等,投放相应的活动材料,由幼儿按照自己的意愿和能力,以直接感知、实际操作、亲身体验为主要方式,进行的自主学习活动。
我们的班级主题区域活动即是基于上述理念,从解决当下区域活动与主题课程“两张皮”的问题出发,围绕主题目标和主题内容的物化,师幼共同创设与之相吻合的主题区域环境或活动情境,投放主题区域活动材料,组织并实施主题区域活动,满足幼儿个性化、差异化学习的需要,落实《指南》“关注幼儿学习与发展的整体性”“尊重幼儿发展的个体差异”“理解幼儿的学习方式和特点”“重视幼儿的学习品质”等实施原则,促进幼儿自由自主、全面和谐的发展。本文呈现方式系列化、具体化、立体化,能帮助教师直接学习运用,科学实施主题下的班级区域活动。
一、主题教育价值分析
幼儿阶段是社会性发展的关键时期,《指南》明确指出:良好的社会性发展对幼儿身心健康和其他各方面的发展都具有重要影响。幼儿在与成人和同伴交往的过程中,不仅学习如何与人友好相处,也在学习如何看待自己、对待他人,不断发展自我意识以及人际交往、社会适应能力。
小班的幼儿从家庭走进幼儿园,社会交往范围有了很大的扩展,他们开始认识新朋友,与人交往,特别是与本班级同伴交往。《幼儿园里朋友多》这一主题将通过多种途径,为幼儿跨出家庭、融入集体提供多方面的帮助,引导他们积极运用眼、手、口、耳等多种感官接触周围环境,激发他们以愉快的心情接触、感知幼儿园里的人、事、物,让他们学会怎样结交朋友,融入集体生活,感受集体生活、学习、游戏的快乐,使其在初涉社会时就能拥有良好的情绪体验。
二、本班幼儿特点分析
本班幼儿入园已有一个月,孩子们渐渐熟悉了幼儿园的环境、教师、同伴。在开设区域游戏活动的这段时间里,我们发现:幼儿对教师介绍过、操作过的材料特别有兴趣,且反复的操作很多遍,乐此不疲;另外,看到同伴选择的材料,自己也迫不及待的想要加入其中去尝试;特别喜欢外形可爱、颜色鲜艳、操作性强的材料,尤其对娃娃家的“切菜”“煮饭”游戏情有独钟。
三、班级基本条件分析
班级环境及空间分析:所在班级为教寝室分开,寝室的幼儿床为“抽屉式拉伸床”,所以有一定的空间开展区域活动,外设走廊。结合主题活动内容及班级空间现状,可设置为“固定性区域”和“开放性区域”,开设语言区、科学区、美工区、表演区、建构区。语言区和科学区设置在相对安静、光线充足的地方;美工区设置在离水源较近的位置;表演区、建构区可作为开放性区域设置在寝室、走廊。
基于以上分析,将班级区域设置如下图(采用6S整理法):

固定性区域------“美工区”“语言区”“科学区(包括自然角)”“角色扮演区(娃娃家与生活区结合)”。
开放性区域------“建构区”“表演区”,幼儿游戏时可利用寝室、走廊自主设置(上图设置的“区域材料放置”为这几个区材料摆放位置)。
四、班级主题区域活动内容与材料
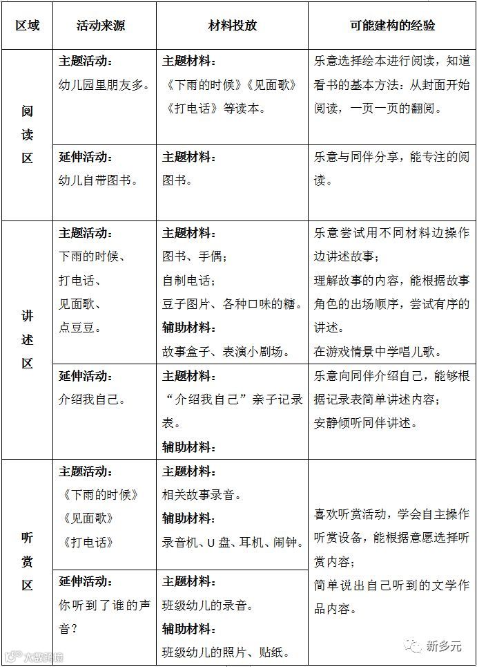
语言区
(子区域预设:阅读区、讲述区、听赏区)







讲述区材料:介绍我自己

听赏区:你听到了谁的声音

阅读区材料:幼儿自带图书
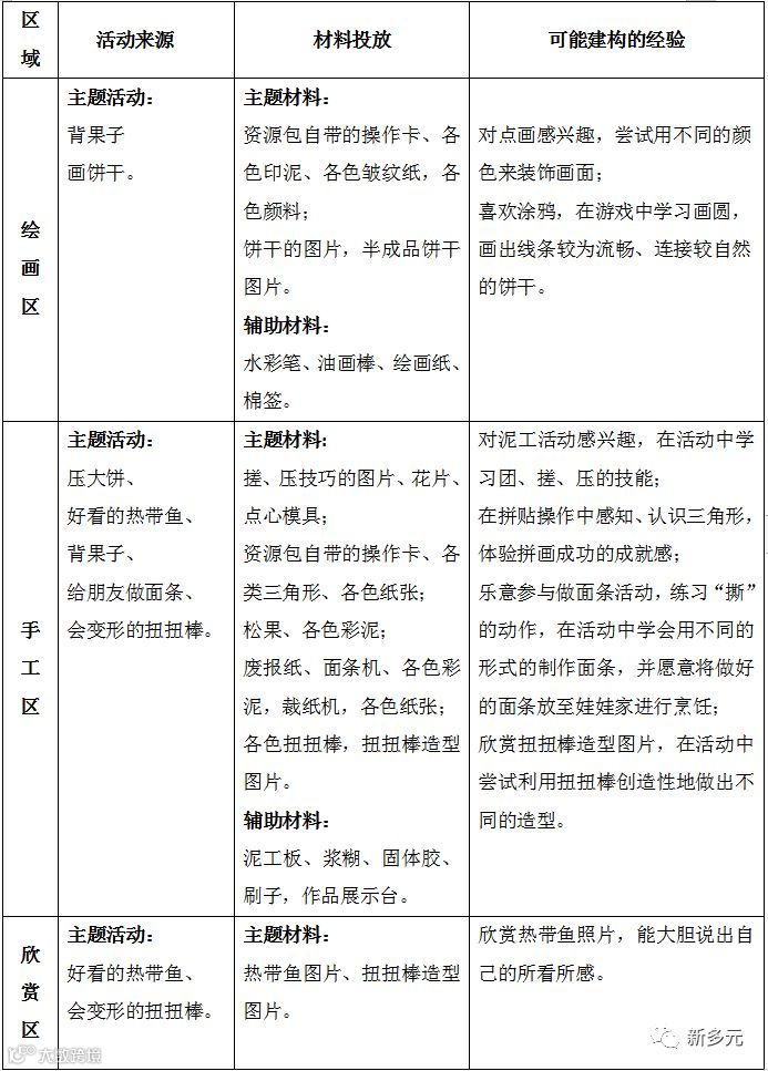
美工区
(子区域预设:绘画区、手工区、欣赏区)









手工区:给朋友做面条



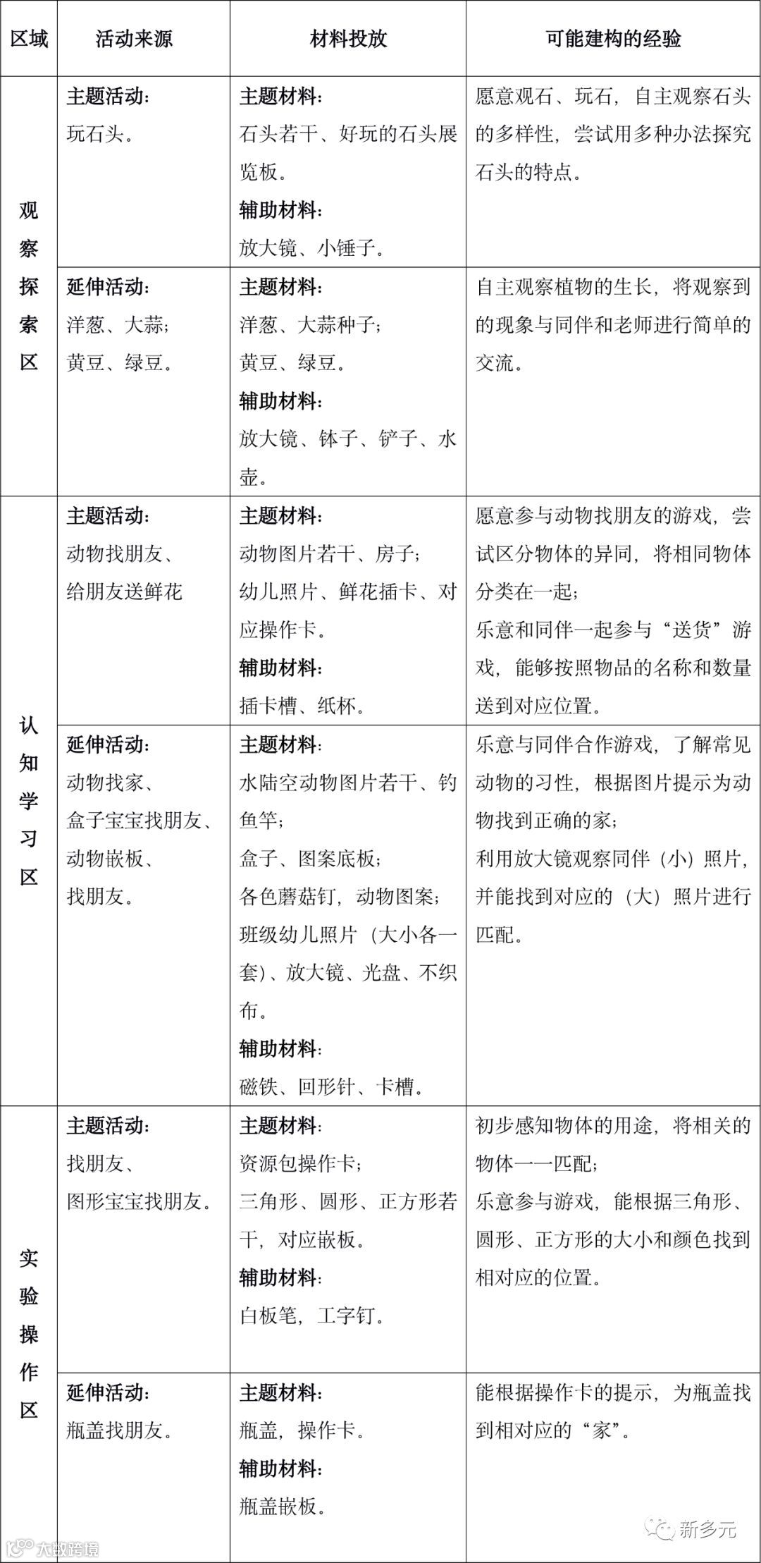
科学区
(子区域预设:观察探索区、实验操作区、认知学习区)



科学区材料操作视频

区域材料:玩石头

区域材料:洋葱、大蒜、黄豆、绿豆

区域材料:动物找朋友

区域材料:给朋友送鲜花




区域材料:找影子


区域材料:动物找家

区域材料:动物嵌板

区域材料:盒子找朋友
表演区
(子区域预设:角色扮演区、艺术表演区)


建构区
(子区域预设:桌面造型区、大型拼搭区)



区域材料:幼儿园的花

区域材料:有趣的游戏棒
往期推荐
本文系湖南省教育科学研究院“幼儿园班级主题区域活动”试点园——湖南大学幼儿园原创,欢迎转发朋友圈,如需转载,请注明出处。
策划丨湖南省教科院基教所学前教育研究室
图文丨湖南大学幼儿园
微信编辑丨新多元
选送单位:湖南大学幼儿园
主题来源:《多元整合幼儿园教育活动资源包》小班上主题二
班级教师:任璇 李莎
保育老师:马玲 陈笑
指导教师:张静 胡婕
指导专家:周丛笑 肖晓敏
撰文:任璇
审核:张静
终审:周丛笑 肖晓敏



