
本文导读
游戏是幼儿的天性,伴随着幼儿的成长。幼儿园要以“游戏为基本活动”,这是我国幼儿园课程改革的重要指导思想。
区域活动,也称区角活动、活动区活动。是基于教育目标及幼儿发展水平和兴趣,有目的地将活动场地相对划分为不同的区域,如美工区、建构区、表演区、科学区等,投放相应的活动材料,由幼儿按照自己的意愿和能力,以直接感知、实际操作、亲身体验为主要方式,进行的自主学习活动。
我们的班级主题区域活动即是基于上述理念,从解决当下区域活动与主题课程“两张皮”的问题出发,围绕主题目标和主题内容的物化,师幼共同创设与之相吻合的主题区域环境或活动情境,投放主题区域活动材料,组织并实施主题区域活动,满足幼儿个性化、差异化学习的需要,落实《指南》“关注幼儿学习与发展的整体性”“尊重幼儿发展的个体差异”“理解幼儿的学习方式和特点”“重视幼儿的学习品质”等实施原则,促进幼儿自由自主、全面和谐的发展。本文呈现方式系列化、具体化、立体化,能帮助教师直接学习运用,科学实施主题下的班级区域活动。
一、主题教育价值分析
幼儿对大自然和科学充满好奇和想象,宇宙天体中的无穷奥秘、生活中的奇妙现象,永远是孩子津津乐道的。《奇妙的世界》这一主题通过故事、游戏等整合性活动内容,以及观察、感知、探索、操作、表达、表现等丰富多彩的活动形式,支持幼儿探索需求、满足其求知欲望,激发幼儿对生活的世界中各种科学现象感兴趣,以此体会事物的发展及变化、了解人类与环境的依存关系,积累相关的学习经验。
本区域活动紧密结合《奇妙的世界》这一主题内容,从幼儿兴趣及需求着手,师幼共同创设区域,开展活动。让幼儿在观察、探索中,真切感受自然与科学的神秘和有趣。
二、本班幼儿区域活动现状

三、班级基本条件分析
班级环境及空间分析:
在区域创设前与幼儿共同沟通、讨论,结合本主题内容开设语言区、科学区、美工区、自助材料区、表演区、建构区、生活区、运动区。语言区设置在相对安静、光线充足的地方;科学区和美工区设置在离水源较近的位置;自助材料区内有多种开放性、低结构材料,设置在教室一角,方便幼儿自主取放材料;表演区、建构区作为开放性区域设置在寝室,幼儿根据活动的需要自主进行区域设置;运动区设置于走廊(天雨)或操场(天晴)。
基于以上分析,将班级区域设置如下图(采用6S整理法):

固定性区域:“美工区”“语言区”“科学区(包括自然角)”“自助材料区”。
开放性区域:幼儿活动时可以自主设置“建构区”“表演区”“生活区”“运动区”或其他区域(上图设置的“区域材料放置”为这几个区材料摆放位置)。
社区资源分析:我园位于湖南大学校区内,且班级有湖南大学“机器人实验室”“物理学院”的家长。因此,在开展此主题活动时,可充分利用得天独厚的资源,带领幼儿实地参观、学习,并将其延伸到区域活动中,通过操作、体验等活动形式激发幼儿学习兴趣。
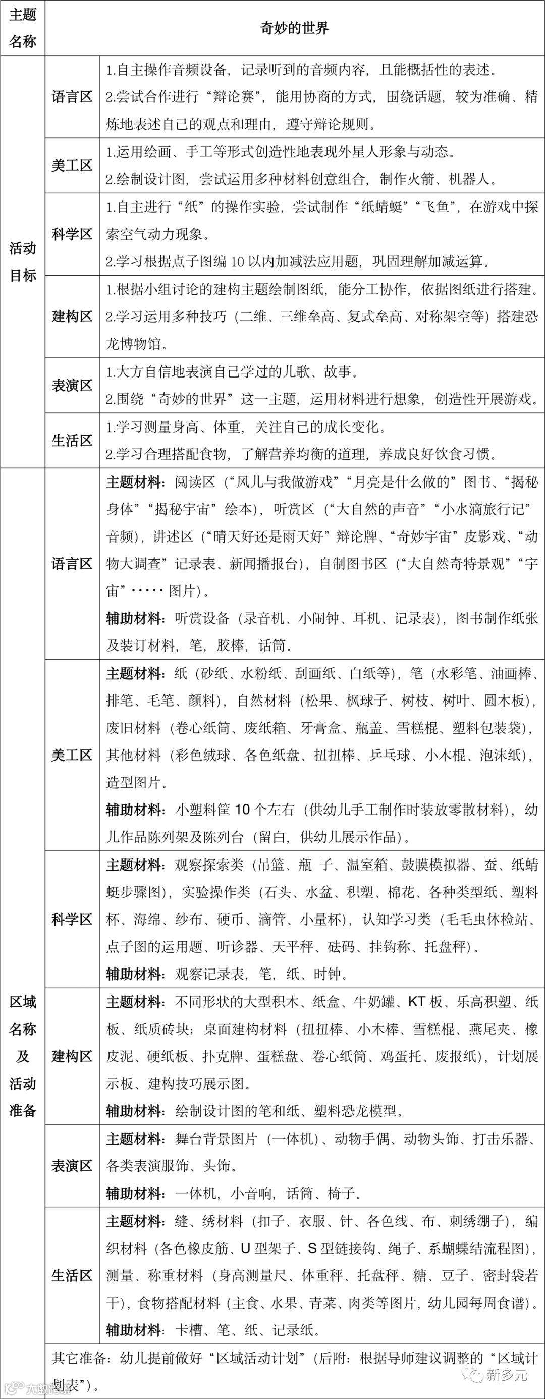
四、班级主题区域活动内容与材料
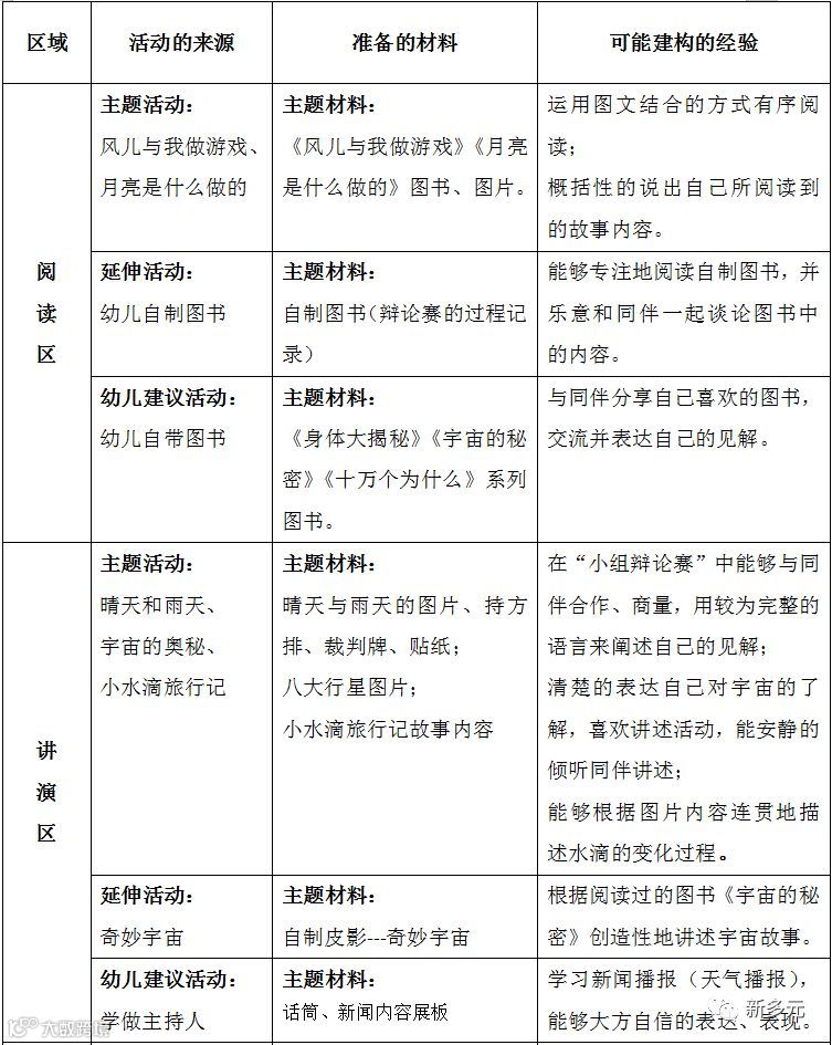
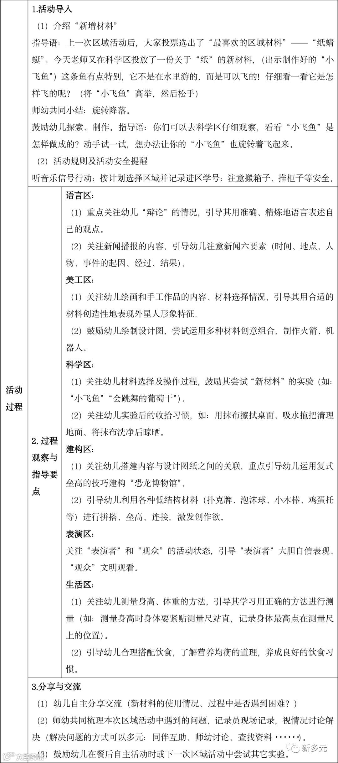
科学区
1.幼儿小组讨论、记录

(图中文字为教师解读)
2.材料投放


美工区
1.幼儿小组讨论、记录
(图中文字为教师解读)
2.材料投放


(“奥妙太空”欣赏墙)



(自助材料区)

废旧图书材料
语言区
1.幼儿小组讨论、记录

(图中文字为教师解读)
2.材料投放


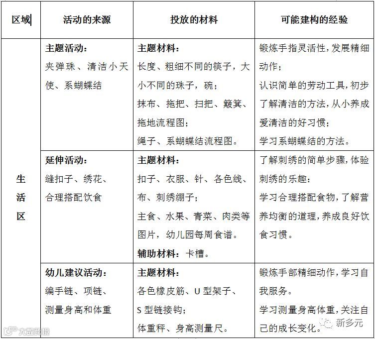
生活区
1.幼儿小组讨论、记录


(图中文字为教师解读)
2.材料投放


(生活区材料柜)

(分装食品 称重材料)

(编织材料)



(身高、体重测量材料)
表演区
1.幼儿小组讨论、记录


(图中文字为教师解读)
2.材料投放


建构区
1.幼儿小组讨论、记录


(图中文字为教师解读)
2.材料投放

五、主题区域活动计划


六、主题区域活动组织

彩蛋:(“区域计划表”“问题墙”)

(供幼儿记录区域活动中遇到的问题,鼓励“同伴互助”解决问题)

(表格第一栏为区域计划,第二栏为区域活动记录,第三栏为教师的观察与解读)
往期推荐
本文系湖南省教育科学研究院“幼儿园班级主题区域活动”试点园——湖南大学幼儿园原创,欢迎转发朋友圈,如需转载,请注明出处。
策划丨湖南省教科院基教所学前教育研究室
图文丨湖南大学幼儿园
微信编辑丨新多元
选送单位:湖南大学幼儿园
主题来源:《多元整合幼儿园教育活动资源包》大班下主题八
班级教师:胡婕 任璇 杨紫妍 易明星
保育老师:马玲
执 教:任璇
指导教师:张静 贺咏辉
指导专家:周丛笑 肖晓敏
撰文:任璇
审核:张静
终审:周丛笑 肖晓敏



