
本文导读
游戏是幼儿的天性,伴随着幼儿的成长。幼儿园要以“游戏为基本活动”,这是我国幼儿园课程改革的重要指导思想。
区域活动,也称区角活动、活动区活动。是基于教育目标及幼儿发展水平和兴趣,有目的地将活动场地相对划分为不同的区域,如美工区、建构区、表演区、科学区等,投放相应的活动材料,由幼儿按照自己的意愿和能力,以直接感知、实际操作、亲身体验为主要方式,进行的自主学习活动。
我们的班级主题区域活动即是基于上述理念,从解决当下区域活动与主题课程“两张皮”的问题出发,围绕主题目标和主题内容的物化,师幼共同创设与之相吻合的主题区域环境或活动情境,投放主题区域活动材料,组织并实施主题区域活动,满足幼儿个性化、差异化学习的需要,落实《指南》“关注幼儿学习与发展的整体性”“尊重幼儿发展的个体差异”“理解幼儿的学习方式和特点”“重视幼儿的学习品质”等实施原则,促进幼儿自由自主、全面和谐的发展。本文呈现方式系列化、具体化、立体化,能帮助教师直接学习运用,科学实施主题下的班级区域活动。
一、区域变化及材料调整
基于《我要上小学了》这一主题价值、幼儿特点、班级环境等分析,第一期尝试由幼儿讨论、规划、设计、摆放了七个区域,并投放了相关材料。随着主题活动的推进和对幼儿区域活动的观察,我们对区域材料价值(是否有促于幼儿发展)进行了分析,并基于儿童视角倾听“幼儿心声”,进一步了解幼儿的活动需求,对现有材料进行了调整,让材料更具层次性和延伸性,能为不同发展需要的幼儿提供支持,拓展其学习经验。
1.科学区材料调整


(“一分钟有多长”体验材料)

(制作风车材料)
2.生活区材料调整


(“整理书包”材料)

(不同类型的布质文具盒)
3.建构区材料调整(与美工区结合)


4.美工区材料调整


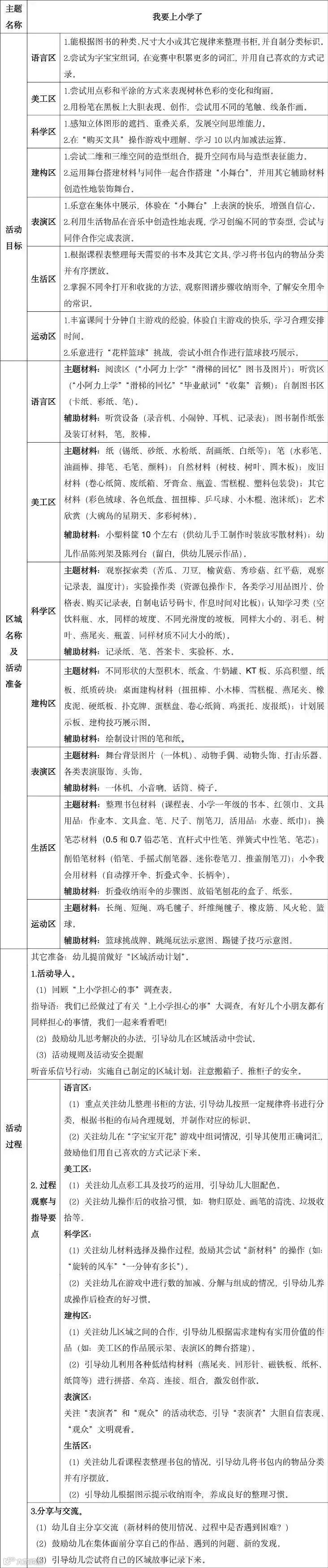
二、主题区域活动计划

三、区域活动的设计与组织

后附“区域活动计划”样例:



往期推荐
本文系湖南省教育科学研究院“幼儿园班级主题区域活动”试点园——湖南大学幼儿园原创,欢迎转发朋友圈,如需转载,请注明出处。
策划丨湖南省教科院基教所学前教育研究室
图文丨湖南大学幼儿园
微信编辑丨新多元
选送单位:湖南大学幼儿园
主题来源:《多元整合幼儿园教育活动资源包》大班下主题十
执教教师:杨紫妍
协教教师:胡婕 任璇 易明星
保育老师:马玲
指导教师:张静
指导专家:周丛笑 肖晓敏
撰文:杨紫妍
审核:张静
终审:周丛笑 肖晓敏



