本文导读
湖南省教育科学研究院
“班级大型主题建构游戏”试点研究项目组
1
主题教育价值
周边资源分析


游戏空间布局

5
主题搭建材料

6
活动组织计划
(一)游戏目标
1.乐于与同伴共同完成“小吃一条街”的搭建,感受集体合作的力量。
2.能根据主题完善搭建计划,与同伴协商、分工合作,共同完成搭建任务。
3.综合运用多种材料垒高、架空、对称、延长、围合、平铺,搭建小吃一条街大门、不同造型的小吃摊位、桌椅、街灯等设施建筑。
(二)游戏准备
1.经验准备:幼儿知道小吃街中小吃摊位、桌椅、大门、街灯等建筑的基本结构和功能,能分组按照各自组内计划搭建小吃一条街。
2.材料准备:小吃一条街主要建筑图片(小吃摊位、大门、桌椅)、小吃一条街周围设施图片(大树、街灯)、小吃图片、自制小吃店招牌6块、自制大树4棵、纸、笔、大型积木、积塑若干、雪花片若干、拼插玩具若干、超轻黏土若干、纸盘若干、竹签若干。
(三)游戏过程
1.计划与设计
(1)观察集体设计的搭建计划。
提问:我们今天一起搭建“小吃一条街”,你们设计的“小吃一条街”有哪些组成部分?
(2)分组回顾计划,讨论、明确计划重点。
提问:今天我们采用分组计划的形式,每个小组的计划都放在你们搭建的区域,组长带领组员一起讨论以下问题:谁负责搭建,谁负责运输材料?搭建需要什么材料?准备用什么方法搭建?
2.过程与实施
(1)共同搭建“小吃一条街”,教师巡回指导。
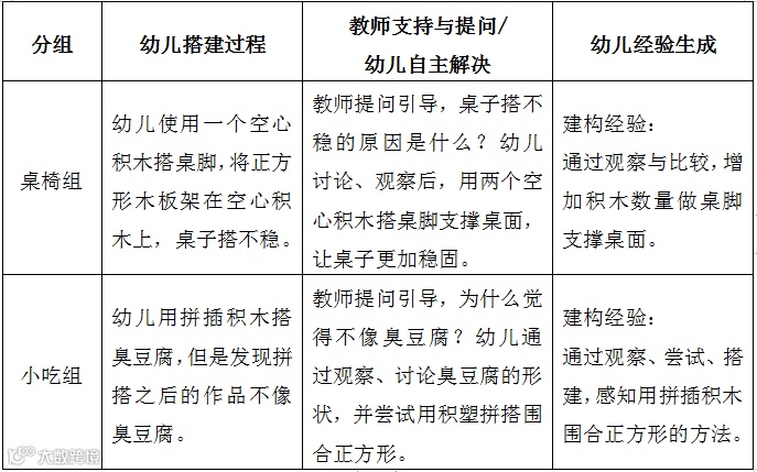
观察幼儿的分工合作:各搭建小组是否分工明确,搭建者是否明确自己的搭建任务,搭建者遇到问题能否与同伴协商并共同解决,运输员运送完材料后是否及时加入搭建游戏。
观察幼儿的建构及制作经验:
小吃摊位:台面是否平整,台面高度及宽度是否适宜、支柱是否稳固、对称,是否结合小吃特点体现搭建特点。
大门、路灯:大门是否稳固、对称,大门高度是否适宜,街灯各部分搭建是否稳固、完整。
桌椅:桌椅搭建是否稳固,桌面、椅面是否平整,桌椅高度是否适宜,能否体现搭建桌椅造型的创意性。
小吃:麻辣烫、臭豆腐、糖油粑粑、梅菜扣肉饼、冰糖葫芦、凉面制作造型是否形象,放置的位置是否适宜,能否用雪花片拼搭炒锅、锅铲以及灶台,能否用拼插玩具拼搭臭豆腐的形状。
(2)游戏体验——“小吃一条街”开业,在角色游戏中体验作品带来的成就感。
(3)拍摄作品。
3.反思与分享
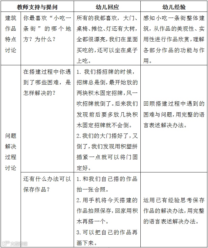
(1)集体总结。
提问:你们喜欢自己搭建的“小吃一条街”吗?喜欢哪个部分?
提问:搭建的时候有没有遇到困难,怎么解决的?
提问:上一次搭建后有小朋友说我们的作品搭完就马上拆,我们有什么办法保存自己的作品呢?
(2)分类收拾整理材料。
7
活动组织过程
(一)活动录像

(二)活动组织与幼儿经验
1. 计划与设计

2. 过程与实施



3. 反思与回顾

往期推荐
大型主题建构游戏—大班—特立公园 (主题六《我生活的周围》)(第二期)
本文系湖南省教育科学研究院“班级大型主题建构游戏”试点园——长沙师范学院附属第二幼儿园原创,欢迎转发朋友圈,如需转载,请注明出处。
策划丨湖南省教科院基教所学前教育研究室
图文丨长沙师范学院附属第二幼儿园
微信编辑丨新多元
选送单位:长沙师范学院附属第二幼儿园
主题来源:《多元整合幼儿园教育活动资源包》中班下主题六
执教教师:肖佳
协教教师:陈莎 胡琬苓
指导教师:郑岚 肖意凡
指导专家:周丛笑 罗晓红
撰文:肖佳 胡琬苓
审核:郑岚 肖意凡
终审:周丛笑 罗晓红
点击【在看】,点赞

