本文导读
湖南省教育科学研究院
“班级大型主题建构游戏”试点研究项目组
1
活动背景
2
活动过程与实录
(一)生成主题,初建小学
1.交流谈话,积累幼儿经验。
兜兜说:“我知道松雅湖小学。”
乔妹说:“我知道星沙实验小学。”
涂梓宸说:“我知道泰禹小学(雨花区)。”
溜溜说:“我知道大同小学。”
兜兜说:“我奶奶是高级教师,在那里工作。”
乔妹说:“我奶奶也是老师。”
涂梓宸说:“那里是我妈妈工作的地方。”
溜溜说:“这个小学就在我们家的附近,我经常路过。”
蒋沐轩说:“因为每次去松雅湖就会看到松雅湖二小。”
祎祎说:“隔壁的姐姐就在华润小学。”
2.云观小学,扩展幼儿经验。
睿睿说:“我看到了教室还有食堂。”
芊芊说:“我看到了操场和体育馆。”
侨侨说:“我看到了篮球场还有打乒乓球的地方。”
多多说:“我还看到了教室里面有很多椅子桌子,还有黑板。”
……

3.选定图纸,制定小组计划。
4.小组讨论,初步尝建小学。
5.集体分享,反思回顾问题。
(二)聚焦问题,共研楼梯
壮壮说:“体育馆没有楼梯。”
果果说:“教学楼组也没有楼梯。”
楚楚说:“食堂组也一样没有。”
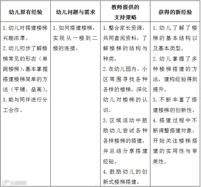
幼儿搭建楼梯前后经验的变化

(三)追随兴趣,共探国旗台
操场组的幼儿搭建结束后,大家对操场组的搭建产生了疑问:
操场上没有升降国旗台。
操场组小朋友说:“下一次,我们可以搭一个。”
第二天,操场组的小朋友就开始在建构区里尝试搭建国旗台,这时,侨侨走过来说:“你们的国旗是手动的,不可以升降。”
老师追问道:“你有什么办法可以让国旗真正的升起来呢?”
侨侨说:“我可以回家做一个给你们看。”
经过一晚上的努力,第二天早上,侨侨将自己制作的国旗带到幼儿园,可是,侨侨制作的国旗还是不能升降。
集体活动《会升降的国旗台》引起孩子们的热烈讨论:
教师问:“侨侨自制的国旗失败了,你们知道为什么会失败吗?”
多多说:“因为她做的国旗的绳子被粘住了。”
辰辰:“因为侨侨做的国旗台没有滑轮,滚动不起来。”
点点:“因为真正的国旗台是由铁做成的。”
教师问:“你们觉得会升降的国旗应该怎么做呢?由什么东西组成呢?”
果果:“我觉得要有滑轮,国旗才能够升降起来。”
乐乐:“我觉得国旗要有绳子,可以上下转动。”
安安:“我觉得透明胶应该粘在国旗上面,不要把透明胶粘在绳子上。”
小鱼儿说:“我觉得国旗台还需要把手,放手的地方。”
通过观看照片视频、集体讨论,孩子们了解了各种各样自制国旗升降的方法:有滑轮、绳子或者是一切有洞可以让绳子旋转的物品都可以制作升降国旗。
孩子们再一次陷入制作可以升降的国旗的热潮中,侨侨再次尝试并取得了成功。在第二次自制升降国旗的分享中,孩子们使用的材料非常多元化,甚至是出其不意。

孩子们纷纷将自己制作的升降国旗带到建构游戏中,并体验升旗的过程。在集体反思环节,溜溜提出:“操场上的升降国旗只有一个,现在的国旗又多又小。”问题来了,国旗太小了,怎么样可以让升降国旗变得更大呢?
自牧说:“可以选择长一点的棍子做旗杆。”
兜兜说:“可以用空心积木。”
轩轩说:“可以用塑料积木。”
小爱说:“用大一点的材料。”
乐乐说:“可以用PVC管。”
……
于是,孩子们分为五组开始在幼儿园户外以及班级教室内寻找合适的材料,制作和展示小组的成果。并将国旗的搭建融进操场的小组建构中。
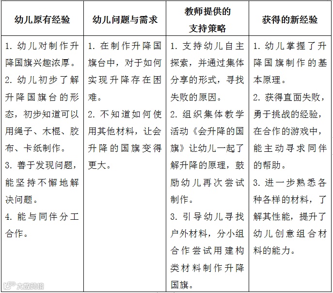
制作“升降国旗”幼儿前后经验的变化

在《我的毕业愿望》主题绘画过程中,易祥生小朋友的毕业愿望是希望能带上红领巾,这个毕业梦想引起了孩子们的讨论。
乔妹说:“只有小学生才能戴红领巾。”
祥祥说:“我知道要很优秀。”
红领巾确实能够激发幼儿对小学的向往之情,经过斟酌与思考,教师选择满足孩子戴红领巾的愿望,通过集体教学活动,与孩子们一起了解红领巾背后的故事,并在搭建完成后邀请孩子们戴上红领巾和自制的“小人”举行了一场别开生面的升旗仪式。
3
活动的特点及价值分析
往期推荐
大型主题建构游戏—大班—我心中的小学 (主题十《我要上小学了》)(第一期)
本文系湖南省教育科学研究院“班级大型主题建构游戏”试点园——长沙师范学院附属第二幼儿园原创,欢迎转发朋友圈,如需转载,请注明出处。
策划丨湖南省教科院基教所学前教育研究室
图文丨长沙师范学院附属第二幼儿园
微信编辑丨新多元
选送单位:长沙师范学院附属第二幼儿园
主题来源:《多元整合幼儿园教育活动资源包》大班下主题十
执教教师:蔡玲
协教教师:李 晔 柳文卿
指导教师:郑 岚 肖意凡
指导专家:周丛笑 罗晓红
撰文:蔡玲 李晔 柳文卿
审核:郑岚 肖意凡
终审:周丛笑 罗晓红
点击【在看】,点赞

