编者按
近年来,湖南省认真贯彻落实《关于实施安吉游戏推广计划的通知》《关于大力推进幼儿园与小学科学衔接的指导意见》等文件精神,扎实开展游戏活动与幼小科学衔接“两项试点”。幼儿园不断落实以游戏为基本活动,小学不断深化国家、地方、校本课程改革,学段间科学衔接的长效机制逐步建立,幼小科学衔接良好教育生态逐渐形成。中国教育报学前周刊特别开设专栏,发布湖南融合推进游戏活动与幼小衔接案例,敬请关注。
中班游戏案例
跳水板上的“水精灵”
一、
活动背景
4月18日,户外自主游戏后回班的路上,我无意中听到了孩子们的对话。
搴搴:“刚刚我看到大班的大哥哥和大姐姐们从好高的大木箱上跳下来,好好玩呀!真像电视里的运动员跳水,我也好想玩。”
博博:“我昨天在电视上看到了跳水比赛,陈芋汐姐姐得了冠军。”
搴搴:“我看奥运会的时候全红婵姐姐跳水也得了冠军。”
瑾瑾:“我也认识全红婵姐姐,她可厉害了。”
博博:“那我们明天也玩跳水吧!”
博博:“我在电视上看过跳水,跳水的时候有跳板,走在跳板最前端做好准备再往下跳。”
轩轩:“那我们明天一起来搭建一个跳水台吧,像运动员一样跳水!”
豪豪:“跳水台用什么材料搭呢?”
谈起跳水,孩子们很兴奋,我马上抓住孩子们的兴趣点。游戏分享环节中,我们讨论了“跳水台怎么搭”的问题,孩子们说可能会用到木箱、木板等。跳水游戏就这样开始了!
二、
活动内容与过程实录
第一次游戏:花样跳板跳水(4月19日)
孩子们在大木箱上架了两块木板,在下面铺了3块地垫。他们从大木箱上跳到木板上,再跳到地垫上,还做了一个前滚翻(图1、2)。
图1:往下跳
图2:前滚翻
豪豪又做了旋转跳(图3),他的新玩法,引发了小伙伴的模仿,只有轩轩观望了很久,最后还是从正面跳下去(图4)。
图3:豪豪旋转跳
图4:幼儿模仿
游戏后,我和孩子们进行讨论,也观看了跳水视频,目的是帮助幼儿分享和总结经验。
豪豪:“我先是朝前跳,可是我觉得太简单了,我就换了一种方法跳,我就变成旋转跳了,这是高难度的。”
我:“那你在做旋转跳的时候,是怎样让自己的身体旋转起来的呢?”
豪豪:“身体要弯一点,膝盖也要弯一点,要背朝木板,用很大的力气跳才能完成旋转跳。”
轩轩:“我也想像豪豪一样玩,可是我害怕,我觉得木板在动。”
我:“你们有什么好办法帮助他,怎么办?”
月月:“他害怕,我们可以把木板固定好,木板不摇了,轩轩就不害怕了。”
我:“怎样才能把木板固定好呢?”
博博:“我们把木板卡好就行了。”
搴搴:“多放几块木板。”
博博:“不可以!木箱的洞口只能放两块木板,多了就不行了,如果是放在木箱上面就卡不稳了。”
我:“明天可以试一试你们刚刚说到的,把木板卡在木箱口里的办法,看看是否可行。”
教师的思考
游戏开始前,我和孩子在游戏场地放置了大量的低结构、可自由组合的游戏材料,为幼儿拓展游戏创造了有利的条件。在游戏中,豪豪的新玩法引发了同伴的兴趣和模仿,他们亲身尝试、直接感知和体验从木板上往下跳,并进行了前滚翻动作。通过观察,轩轩观望了很久,但因为害怕不敢尝试。我没有介入,选择了等待,允许孩子在自己游戏经验水平上进行游戏,让孩子做自己游戏的主人。
在分享环节,轩轩表达到他也很想旋转跳,可是他害怕,我启发式地提问:“你们有什么好办法帮助他?怎么办?”孩子们都说出了很多办法,当月月说到固定木板时,我马上进行了追问:“怎样才能把木板固定好呢?”孩子们提供了以下几个方法。
调整材料:多用木板
相互合作:在木板后面抓稳
搭建方法:木板与木箱之间要扣稳
从孩子们的回答中,我们可以看到,他们开始调动已有的游戏经验,虽然他们说的办法不一定能够成功,但思考和试误的过程比直接知道答案更加珍贵。
教师的支持策略
1.以支持者、发现者的身份去发现、记录幼儿的游戏行为。
2.提供分享的机会,发现存在的问题,借助同伴的智慧共同解决问题。
第二次游戏:调整跳板再次跳水(4月20日)
第二天,豪豪、瑾瑾几个孩子尝试如何固定木板,先是放了两块不一样长的木板,轩轩看了一下,轩轩跳下去之后一边拿走一块短木板,一边说:“太短了”(图6)。说完拿来一块一样长的长木板架好(图7)。博博想调整下木板,木板就掉了下去了(图8)。轩轩反复进行固定,最后将木板卡在了大木箱上,轩轩也毫不犹豫地旋转跳下去(图9)。
图6:木板不一样长
图7:调整
图8:继续调整
图9:轩轩成功旋转跳
在分享环节(图10),孩子们进行了游戏故事的记录,一边记录一边交流刚才游戏的感受。
博博:“我觉得下次我们可以挑战更高的游戏,这样更刺激!”
搴搴:“我们可以再搬一个木箱上去。”
博博:“木箱太重了,我们怎么搬得上去呢......”
搴搴:“我们一起把木箱抬上去!”
轩轩:“我见爷爷下货的时候使用扁担,还有木板在车上搬货,我们可以试试。”
我:“我很期待你们双层跳台的游戏,加油!”
最后,孩子们把自己想到的办法画了下来(图11)。
图10:游戏分享
图11:幼儿表征
教师的思考
在这一次游戏中,孩子们通过前一天的经验分享,非常有信心地挑战豪豪的游戏,从搭建跳水台——尝试游戏——发现问题——解决问题——再次挑战——获得成功。
教师的支持策略
1.言语鼓励,通过鼓励给予孩子一定的自信心。
2.倾听孩子,了解孩子的想法。
3.组织讨论,共同商量解决办法。
第三次游戏:高台跳水(4月21日)
孩子们想搬一个中号木箱到大木箱上面去。先合作一起试图把中号木箱抬上去,几分钟后,发现中号木箱太重了,抬不上去。轩轩看到旁边有用木板做成的斜坡滑滑梯(图12),突然想到了办法。他引导同伴把梯子用来做斜坡(图13),通过几人共同合作,中号木箱终于顺着斜坡推上了大箱子(图14)。
图12:发现木板搭建斜坡图
图13:利用斜坡将木箱推上去
图14:成功啦
教师的思考
第一次,搴搴和博博想两人合力将木箱抬上去,小木箱太重没有被抬起,于是博博又喊了其他小伙伴来帮忙,但还是因为力气不够失败告终。
第二次,轩轩想将梯子从侧面圆形穿进去抬起来把小木箱放上去,结果还是失败了。就当我以为他们要放弃的时候,发现轩轩巧妙地将平滑的木板搭在大木箱上,搭成滑滑梯的样子,再将中木箱斜靠在木板上,利用木板与大木箱的坡度,有效减轻了中木箱的重力,从而顺利地将中木箱推上去。他通过观察生活中事物,巧妙地搭建了斜面这个简单机械,让自己更轻松地达到了目的,说明游戏源于生活,更融入生活。
教师的支持策略
观察等待,让孩子在自由自主的心理环境与人文环境中去探索。
第四次游戏:高台跳板跳水(4月24日)
把大木箱搬上去之后,孩子们又发现了新问题。
坛坛:“这边没有卡住,没卡住太危险了。”(图15)
搴搴:“现在还是很危险。”
坛坛:“拿东西撑住。”
搴搴:“拿什么撑住呢?”
博博:“我们先计算一下它们的角度和重量。”
坛坛:“我们要去找东西来撑住。”
搴搴:“老师!这边需要东西支撑,去拿个不会倒下去的东西。”
博博:“拿这个?”博博搬来长凳。(图16)
坛坛:“用这个不行,用这个会掉下来的。”
博博:“我们需要更重的东西。”说完博博就去拖来一个小木箱,把小木箱从木梯上往上滚,刚好小木箱的扣子压在木板上。(图17)
坛坛:“移过去点。”坛坛把长凳挡在木箱下面,还说:“我把木箱撑住了。”(图18)
图15:发现木板没有卡稳
图16:尝试用长凳
图17:用木箱撑住
图18:成功了
博博跳的时候,上面的木箱翘起来了。(图19)
博博:“吓死我了!”我及时靠近。
博博:“刚才我到那里,木箱斜了。”
豪豪:“太松了。”
博博:“没有松,这里都卡住了。”
豪豪:“因为你站在上面太重了。”
搴搴:“一边太重了就会翘起来,来这边压。”
搴搴爬到后面的木板上:“我在这压住就好了。”(图20)
我:“你们试试!”
博博又慢慢地走到木板处跳下去,(图21)这次安全地着地了。
图19:木箱翘起来了
图20:自己压住翘起的一边
图21:成功了
分享环节(图22),博博分享了他们的游戏,博博的游戏表征里画了下一次的游戏计划(图23),他说:“电视里跳水还有两个人一起跳的,我想下一次和好朋友一起玩,搭两个跳水台,数三二一就一起跳下来。”
图22:游戏分享
图23:分享游戏计划
教师的思考
从第一个“一层跳水台”与“双层跳水台”的问题出现,再到第二个“跳板”与“试跳”的问题出现,我不仅看到了孩子完全有自己发现问题、解决问题的能力,还有敢于尝试、善于学习的学习品质,同时也发现中班的孩子能达到大班孩子的动作发展水平了,他们能在斜坡、荡桥和有一定间隔的物体上较平稳地行走。游戏中,我看到了孩子之间互帮互助、合作探究、与人交往的能力。孩子学会用商讨、反复观察、更换材料、相互合作等方法来解决问题(图24),这为他们下次游戏遇到问题提供有益经验。
图24:游戏遇到的问题
教师的支持策略
1.靠近介入:给予孩子安全感。
2.等待、观察:给孩子自己发现问题、解决问题的机会。
3.教师的关注与指导要跟上。
第五次游戏:双人跳台跳板跳水(4月25日)
第二天,孩子们搭了两个跳水台玩游戏(图25)。轩轩发现地垫斜了(图26),轩轩:“瀚瀚,你下去把那个地垫整理好。”瀚瀚整理好后,孩子一个接一个地往下跳。
图25:双人跳水
图26:发现新问题
在分享环节(图27),轩轩说:“我正要跳的时候,发现地垫被移动了,太危险了,我喊瀚瀚去整理好了才跳的。”搴搴说:“跳水运动员跳水比赛是有水花的,水花小,分数就高,可我们没有水花呀!”大家又陷入新的思考,我追问:“可以用什么材料代替水花呢?”瀚瀚说:“用空矿泉水瓶子!”(图28)“好!我们就可以比赛!”博博又说道。伙伴们说:“我们也想参加!”
教师的思考
经过前几次的游戏,孩子们的游戏经验越来越丰富,能够及时发现并制止游戏过程中出现的安全问题,并且能够和同伴协商解决。在分享环节中,孩子们对自己的游戏计划与目的非常明确,对游戏材料“一对一”代替能力也逐步提高。精彩的游戏也吸引了其他小伙伴加入。
图28:搴搴分享
图27:观看视频
教师的支持策略
1.分享经验,提升幼儿的游戏水平。
2.根据幼儿的需要,灵活调整游戏区的空间和材料。
第六次游戏:跳水竞赛(4月26日)
游戏吸引来了小女孩,经过他们的讨论,游戏人员分成了队员、队长和裁判(图29),还讨论出了以下游戏规则。
游戏规则:必须在听到裁判喊出“三、二、一”后才能跳,没有碰到瓶子的加一分,如果是平局就都不加分,一共六局,分多为胜。
图29:跳水竞赛
游戏前孩子们先分好角色,商量好规则后就开始游戏了,彤彤用手比出比分(图30)。游戏到第5局,琳琳急得直跺脚,抱怨着:“怎么都不加分呀?”下一局琳琳又抱怨道:“又不加分!”游戏继续进行,博博和瀚瀚跳了下来,博博的海洋球弄倒了珊珊队的两个瓶子,珊珊生气地说道:“哎呀!博博!”珊珊说:“我们加分。”琳琳说:“没有分是平局!”珊珊说:“又是平局!”孩子接着游戏,这一次搴搴撞倒了水瓶,珊珊队的孩子都兴奋极了。还比出了比分,3:1,珊珊队胜利(图31)。
图30:用手比分
图31:珊珊队胜利
下午出现一样情况,搴搴大喊:“怎么又是平局?”琳琳也说道:“怎么又是平局呀?”我:“他们太厉害了!都难不倒他们!”搴搴说:“可以把瓶子放近一点”。琳琳嘴里说着加高难度,并把瓶子往前移了一格(图32)。
图32:调整水瓶
教师的思考
游戏中孩子连续说了5次“又是平局”的话,从孩子的语气语调以及他们的面部表情看到了孩子们消极情绪。我刚开始是选择等待,当连续出现了5次时,选择了介入,通过启发式的引导“他们太厉害了!都难不倒他们!”发散孩子思维,扩展思路,提升游戏难度。
教师的支持策略
1.丰富游戏材料,引发幼儿的深入游戏活动。
2.家园共育,拓展幼儿的游戏内容。
整个游戏中,幼儿的游戏水平在逐渐提升,这是环环相扣的。在深入探索的过程中,幼儿持续思考,不断尝试。
三、
活动的特点及价值所在
(一)基于兴趣捕捉问题
游戏是一个不断发展的过程,充满多种可能。孩子游戏中每一次发现问题、解决问题的过程都反映他们的经验、技能及对问题的思考。跳水游戏的发展过程中,我始终关注问题的出现,根据不同孩子的发展水平采用不同策略,适时提问和引导,提升幼儿游戏水平和探究能力,促进游戏的深入发展。
(二)适宜地介入推动幼儿自主学习
游戏共6个阶段,每个阶段中,孩子都面临不同的问题,我基于不同的状况进行了不同方式的介入,介入效果都比较成功。
跳水游戏开展期间,我一直思考:当我们把游戏还给孩子的时候,是否还需要教师介入与支持?幼儿情绪失落时,又应该如何做?如今我懂得放手并不是一味不管,比起介入是否适宜、正确,更重要的是,教师在试探的过程中要基于幼儿的表现,判断每一次介入是否适宜。
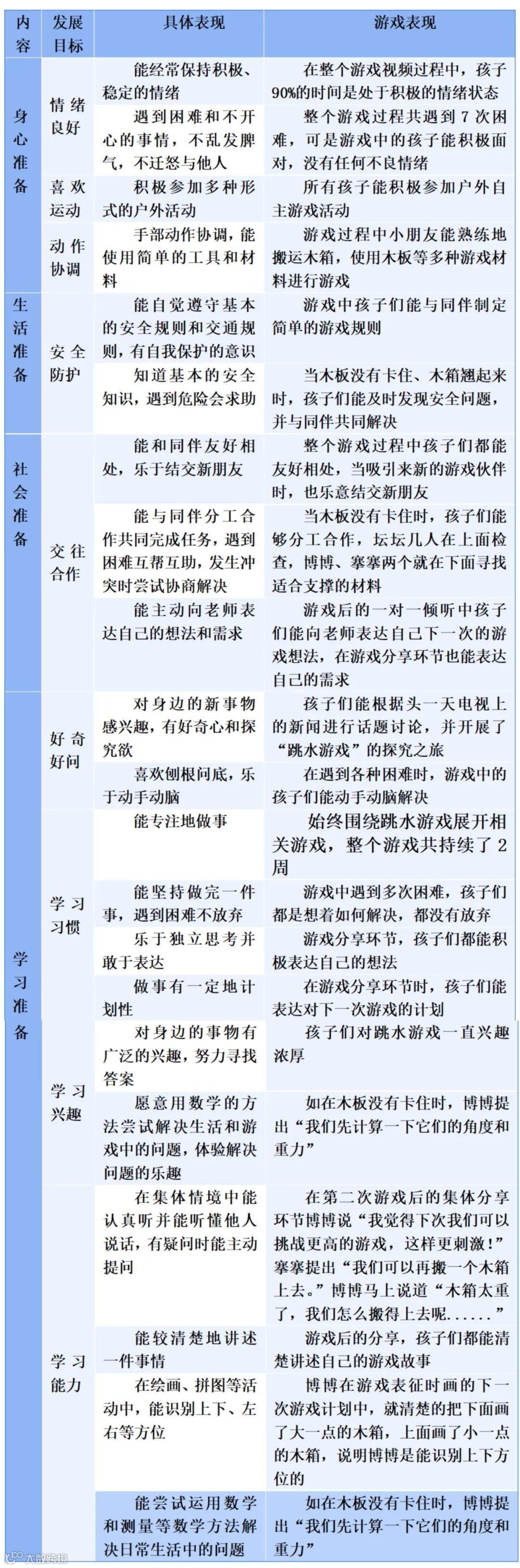
(三)在自主游戏中助力幼小“巧”衔接
整个游戏发展过程,幼儿通过直接感知、实际操作和亲身体验等方式积累了相关经验,促进了身心、生活、社会、学习等多方面的发展。
游戏过程中,孩子们不断遇到问题、解决问题的过程触发了他们的协商与合作意识。这是面对难题时的自然互助,更是在浓厚兴趣中自发地牵手合作。他们一次次突破原有经验的同时,也享受着游戏活动的乐趣。
鸣谢 | 湖南省教育厅 湖南省教育科学研究院
单位 | 湖南省怀化市新晃侗族自治县幼儿园
责编 | 田玉
好消息!本报栏目持续征稿中!
请您点击下方查看:


