为全国餐饮酒店业搭建学习交流平台的专业双月刊杂志
以操作流程、工具、表格为主,追求实战、实用、实效!成功企业经营案例分析、试用表格解析、旺城旺店流行菜肴。一本杂志帮您解决经营困局、菜品研发难题!
版块介绍:
情报数字、封面故事、活动报道、经营、管理、语录、微营销、菜品厨艺


一、封面故事
1.封面人物——付爱君
本期封面人物是誉珑轩董事长付爱君,随笔者一起探寻誉珑小馆的发展历程,看付董如何在国八条政策下寻求出路,又是怎样下定决心转战商超,告别了高端餐饮的冷清现状,实现可心屋的成功转型的呢?让我们一起来了解一下吧。

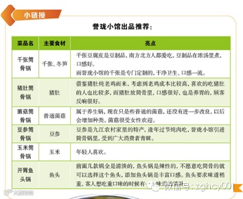
“五个法宝”做到人员流失几乎为零;国八条下的“三大调整”使可心屋成功转型;付董认为企业要想长盛不衰,必须要抓住顾客需求,引导顾客的消费理念。下表为誉珑小馆的出品推荐表。

二、顶层设计
中成伟业5年内得到迅猛发展,源于创始人周忠亭教授的“设计”:体制模式决定盈利模式:
设计理念一:顶层要设计,底层才发力;
设计理念二:选准赛道,占山头,定位方向;
设计理念三:分配模式,决定企业跑速;
设计理念四:员工价值观,三个零距离;
设计理念五:用人模式:骑马牵牛赶猪打狗。


三、管理
1.看燕沙董事长如何通过打基础——创品牌——做文化这三个阶段来实现燕沙的腾飞,在餐饮行业如此不景气的情况下,董事长为什么还要坚持给员工配车?又是怎样的体系激励使员工团队凝聚力这么强,工作如此有激情?下表为燕沙酒店的CBA职业生涯规划截图。

下图为前厅后厨导入的激励币PK体系中激励币的发放标准(部分)

2.随着酒店吸引力的日趋下降和人才竞争的日益激烈,酒店对优秀人才那是求贤若渴,在这种环境下,企业应采取什么样的措施,来留住优秀人才,吸引所需人才?酒店内部优质服务体系表供您参考。

3.ERP系统是建立在信息技术基础上,以系统化的管理思想,对企业所拥有的人、财、物、信息、时间和空间等综合资源进行综合平衡和优化管理,也可以称为一种管理工具。企业发展必然会令企业内部工作分工越来越细,越来越精确。电子自动化办公将成为与之相匹配的企业管理模式。

4.习主席光顾庆丰包子铺,使其连锁业务变得异常火爆,有人称“中式连锁餐饮的春天来了”,但是从中式餐饮连锁的整体发展分析,目前依然面临着诸多问题,只有从根本上解决这些问题,中式餐饮连锁才能迎来春天,看《中式连锁餐饮破冰迎春七大策略》。下表为营销PK激励表。

四、经营
1.济南名店
随笔者一起来探索济南餐饮名店,了解凯瑞集团的定位;看缤纷五洲酒店如何考创意突出重围,成为济南标志性企业;探索鼎好家常菜的无水化厨房是怎样做到的;一起来感受舜泉楼的文化氛围;领略茉莉餐厅独特的音乐气质;看老街坊独特的经营模式;品尝葫芦康辣椒炒肉的不同之处。下图为茉莉餐厅的音乐菜单。

2.通过《西游记》师徒四人的取经故事,分析绩效误区,看如何通过绩效来激发员工“牛势”,变“让我干”为“我要干”,实现企业与员工双赢!成功助力企业发展!

3.酒店大客户分为正常、休息、休眠、休克、死亡期,死亡期的客户可以不再联系,但是如何唤醒沉睡中的客户呢?通过登门拜访、电话拜访、做差异化营销、及时跟进、培养优质顾客五步轻松实现!

4.微营销
微信现在作为最重要的互联网营销工具之一,可以使餐饮企业实现低投入、高质量的推广宣传、品牌营销和客户维修。这么好的工具应该怎样运用呢,我们以味江南为例,一起来学习一下吧。

下表为5种点餐优缺点对比。



