正所谓,三军易得,一将难求。对于餐饮老板来说,更是如此。什么是优秀的店长?餐饮企业需要什么样的店长呢?

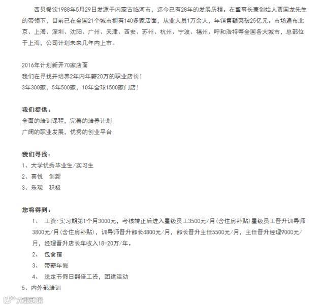
近日看到西贝的一则招聘信息,西贝2016年计划新开70家店面,因此积极在寻找并培养年薪20万的职业店长。实习生3000元/月,通过职业晋升机制,店长将年收入18-20万元。
西贝提出3年300家,5年500家,10年全球1500家门店的规划,可谓稳打稳扎,但是同时也深刻意识到人才的重要性,特别是优秀店长的重要性,因此才会推出职业店长培训计划。

△西贝的招聘启事
年薪18-20万的店长,谁都想应聘,但是要成为这样的店长,需要的是优秀的管理能力。
如果你是一名店长,如果哪天你看到店里地板上有一根头发,又如果这时所有的服务员都在忙,你能做出亲自弯下腰捡起这根头发的举动吗?能与不能,就是你离一名优秀店长的距离是近还是远?

某连锁餐饮店长管理上很有一套,这得益于她结合店面的情况:面积大,服务房间多,服务区域多,员工多,顾客多,研究出了一套管理的“三三四四”,各位可以参考一下:
第一个“三”指“三个关键”:
1、关键岗位由关键人员把关;
2、关键时刻关键人员要到场;
3、关键的事情由关键的人来处理。
很多的时候处理事情时老板不愿亲自出面,要回避风险,作为一店长,事情出来后,先让部门负责人去处理,这是工作的方法,处理得差不多了,基本上能谈定一个结果,再让老总出面。

第二个“三”指“三通理论”:通情、通气和通报。
1、“通情”指店长做出的每一个选择和决定,必须是通情合理的,比如对于员工提出的请假要求,或者顾客说这一块钱能不能免掉之类;
2、“通气”指店长在做不论大小的任何事情之前,要学会给员工通气,尤其是能引起员工猜测的事情,都要敞开心扉告诉大家,让员工有稳定的心态,这样服务自然能上去;
3、“通报”一般指事情发生之后,正所谓事前要通气,事后要通报,可以书面打印出来奖励通报或批评通报,或者一件事的总结通报。

第一个“四”指“四个凡是”:
1、服务方面,凡是员工见到顾客,都必须是热情友好的,服务要把握两个度,态度和速度;
2、环境方面,凡是顾客见到的地方,必须是清洁的、美观的;
3、硬件设施方面,凡是顾客所使用的设备设施,必须是完整有效的;
4、安全方面,凡是店铺提供的产品和简餐食品,必须是安全的,不能对顾客的健康产生危害。

第二个“四”指“四个理解”:
1、充分理解顾客需求。比如夏天有的顾客喜欢空调越冷越好,有的顾客却只让空调在26度....对于顾客提出来的要求,要尽最大能力去满足;
2、充分理解顾客的过错。顾客也有错的时候,但多数不会承认,店面员工的职责就是要引导顾客,教育顾客,比如一些一起来的顾客会在大厅高声聊天,或打手机声音很大;
3、充分理解顾客的抱怨。换位思考,如果我们是顾客,遇到这样的情况也许抱怨的会更多;
4、充分理解顾客的投诉。同样是要换位思考,给予理解,不要以为是顾客针对某个服务员,或者是来“挑刺找茬”的,要从顾客的角度出发。

除了好的管理方法,优秀的店长还应该具备以下特质:
1、有良好的工作习惯,会做计划。清楚自己每天的工作内容,能集中精力解决主要问题。
2、以身作则,为员工树立榜样。店长是所有员工的榜样,因此要求其他人做事之前,自己要先做到,而不是只会发号施令,光说不练。
3、综合能力强,能解决难题。店长之所以是店长,就是能力比一般员工强一些,员工不能解决的问题,店长来,员工遇到的问题也是店长出面解决。

4、执行力强,坚决完成任务。计划再好,执行力不行都是枉然。作为店长,一定要有超强的执行力,这样才能服众,业绩才能上来。
5、会做计划,并跟踪、检查。没对店面的工作要有一个清楚的计划,哪些需要重点跟踪,哪些可以授权他人,哪些需要检查指导,这些工作在管理人员心中都要有一个清晰的概念。每天总结和检查,才能及时发现问题和解决问题。
各位餐饮人,大家距离年薪20万的店长还有多远呢?一起努力吧!
编辑:红餐网_李晓
免责声明:本微信平台发布的文章均来自网络新闻以及各位网友的奇思妙想,版权当属原作者,若有侵犯,请及时联系我们;若未标明来源,敬请谅解!
中成伟业近期课程
中成伟业6月最新更新课程预报
21、6月26-27日 无锡 一扫餐饮天下客---营销体验实操班
22、6月27-28日 南京 第八届中国好餐饮连锁项目对接大会
23、6月27-28日 成都 深度厨政管理师
24、6月28-29日 无锡 经典川味火锅底料配方炒制班
25、6月29-30日 潍坊 财务一额四率利润提升班
报名电话:13593273413 张凯老师
欢迎订阅中国好餐饮杂志

《中国好餐饮》杂志是为全国餐饮酒店业搭建学习交流平台的专业双月刊杂志。
内容包括:餐饮资讯、经营管理、营销策划、团队建设、厨政管理等。
1、国内首家最快的杂志,快递包邮,让您最短时间内收到;
2、国内首家实效杂志,工具,流程,表格等,系统学习,带来实际收益;
3、国内首家专为企业一套班子设计的杂志,老板带领高管以及储备干部学习;
4、国内首家纸张最好的杂志,餐饮同行之间馈赠礼物的佳品。
5、适合酒店餐饮企业董事长、总经理、前厅经理以及厨师长等餐企高管订阅。
《中国好餐饮》全年6期,300元/套
《中国好火锅》298元/本
《中国好酒店》298元/本
《中国好快餐》298元/本
订阅电话:13593273413 张凯老师

