
昨天发的8月大事件
里面有一条
今天会公布
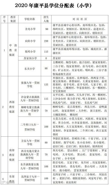
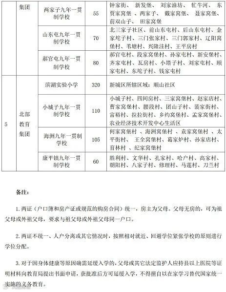
沈阳市中小学学区划分方案

今天凌晨就公布了!
来看看今年沈阳学区怎么划分吧!









































































每年各区都会对
学位紧张学校做出条件限制
看看今年各区有热点学校都有啥要求?
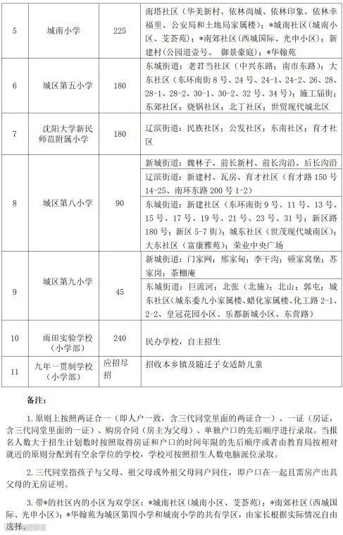
和平区
房屋性质为普通住宅的,要求房证、户口簿两证合一;人户合一;房主为父母(父母无房的需提供无房证明,可为祖父母或外祖父母,且与祖父母或外祖父母同房同住),与父母同户同住;房证、全家户口2年以上(8月31日前);到2021年,要求房证、全家户口满3年以上。不符合上述要求的,按相对就近,回避学位紧张学校原则进行分配。
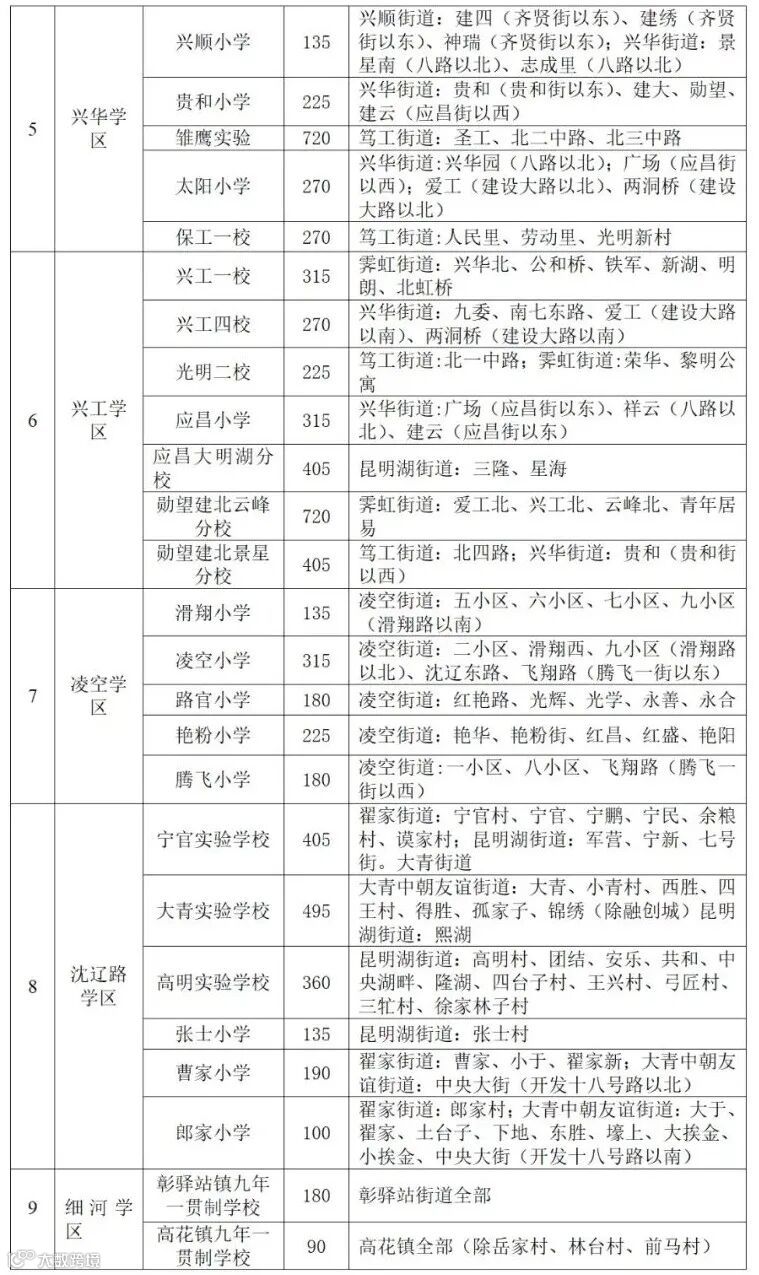
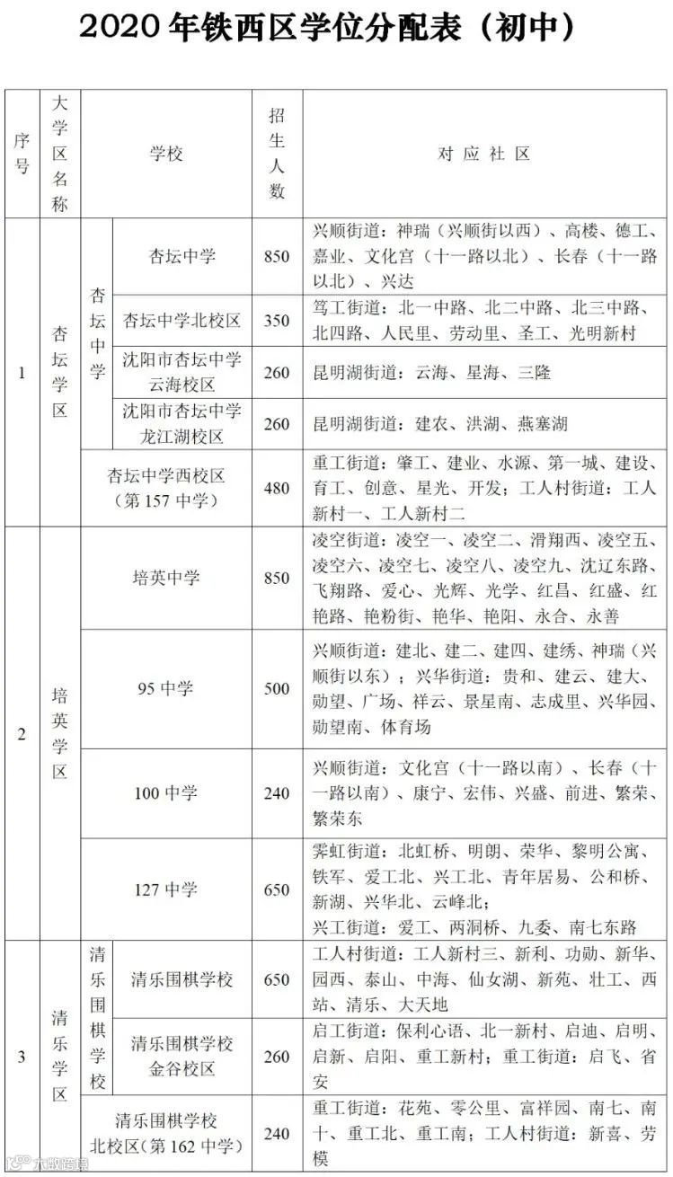
铁西区
对于学位特别紧张的学校,从2021年开始,要求房户合一满3年的基础上,2020年8月31日以后买的二手房,需要满足房户合一满6年的条件。凡是阳光分班后补报的学生,均回避学位紧张学校。
图源 摄图网(ID:401382790)
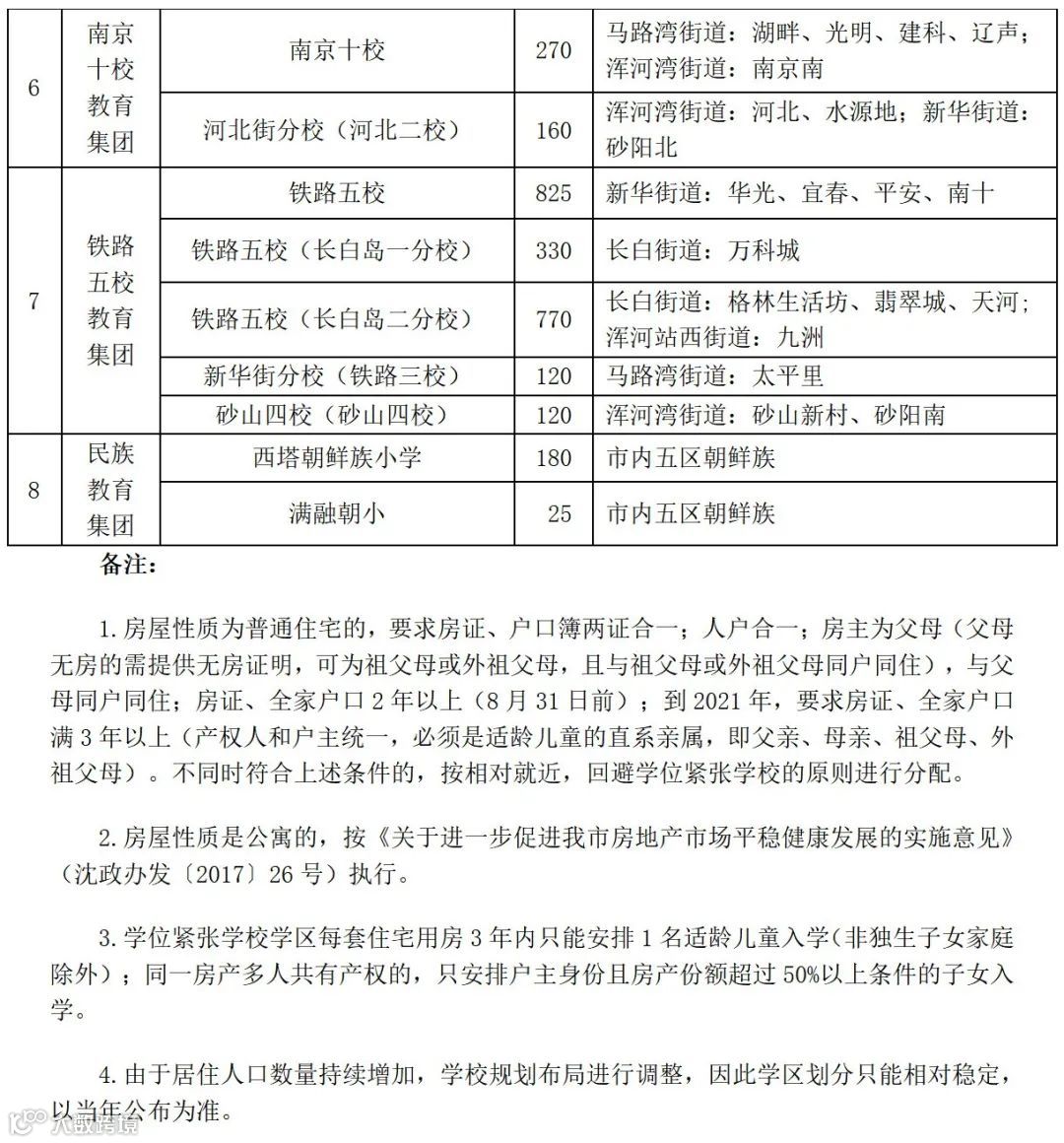
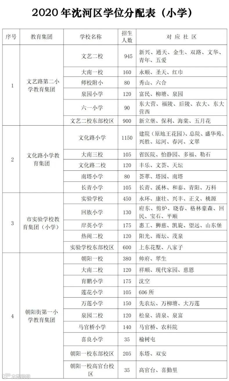
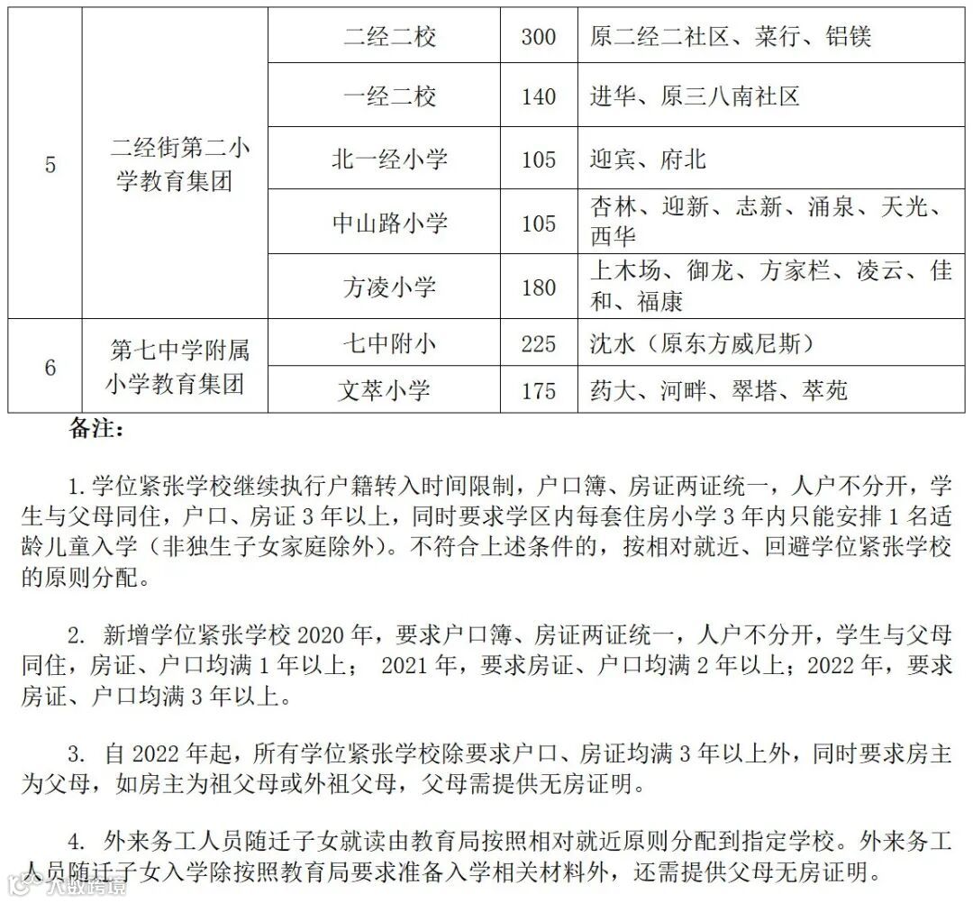
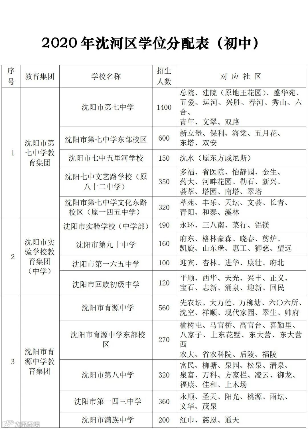
沈河区
学位紧张学校继续执行户籍转入时间限制,户口簿、房证两证统一,人户不分开,学生与父母同住,户口、房证3年以上。
新增学位紧张学校,2020年要求户口簿、房证两证统一,人户不分开,学生与父母同住,房证、户口均满1年以上;2021年,要求房证、户口均满2年以上;2022年,要求房证、户口均满3年以上。
大东区
房证、户口簿两证统一,房主、户主均为适龄儿童父母,三人同一户口簿。父母无房的需由市不动产登记中心开具无房证明,方可以祖父母或外祖父母房产为入学依据,且适龄儿童、父母与老人同户并实际居住。2020年入学,房证、户口需满2年以上(8月31日前);到2021年要求房证、户口满3年以上。
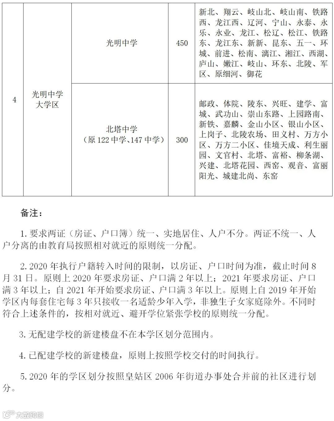
皇姑区
要求房证、户口簿统一、实地居住、人户不分。两证不统一、人户分离的由教育局按照相对就近原则统一分配。原则上2020年要求房证、户口满2年以上;2021年要求房证、户口满3年以上。不符合上述条件的,按相对就近,避开学位紧张学校的原则统一分配。
图源 摄图网(ID:500648026)
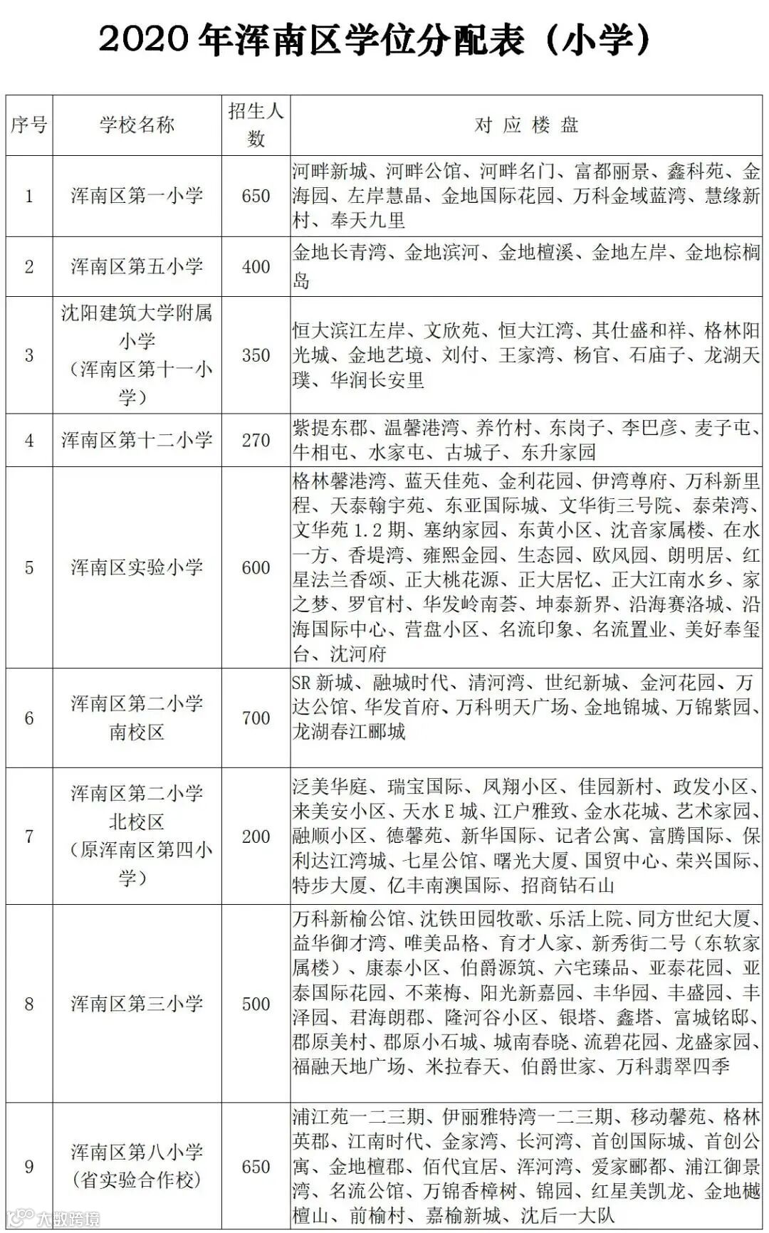
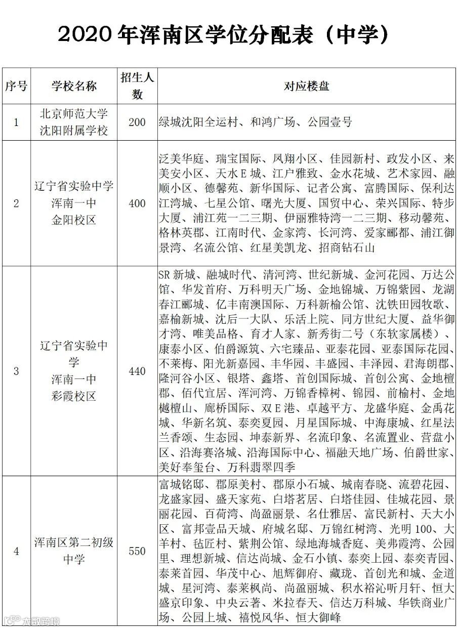
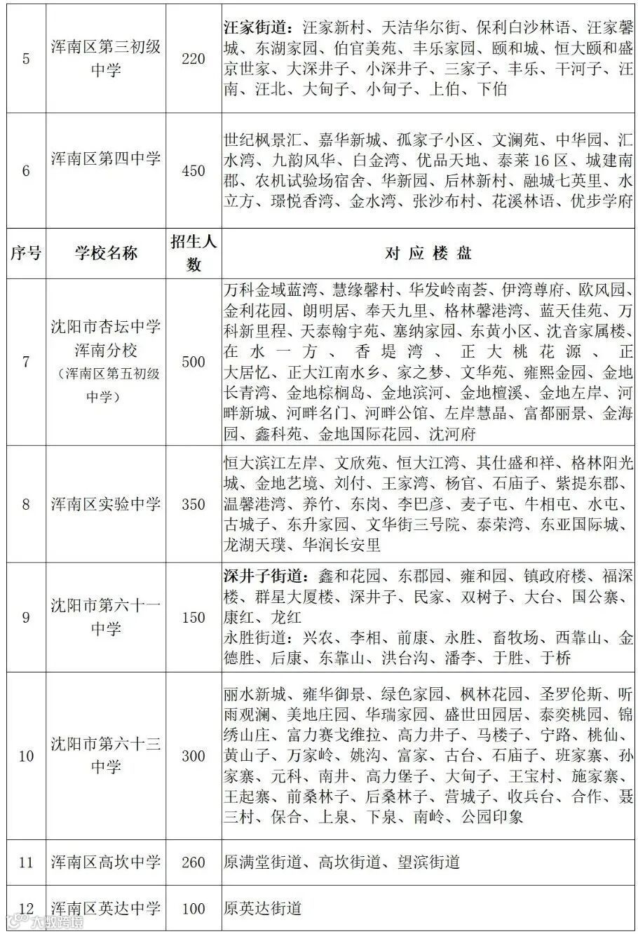
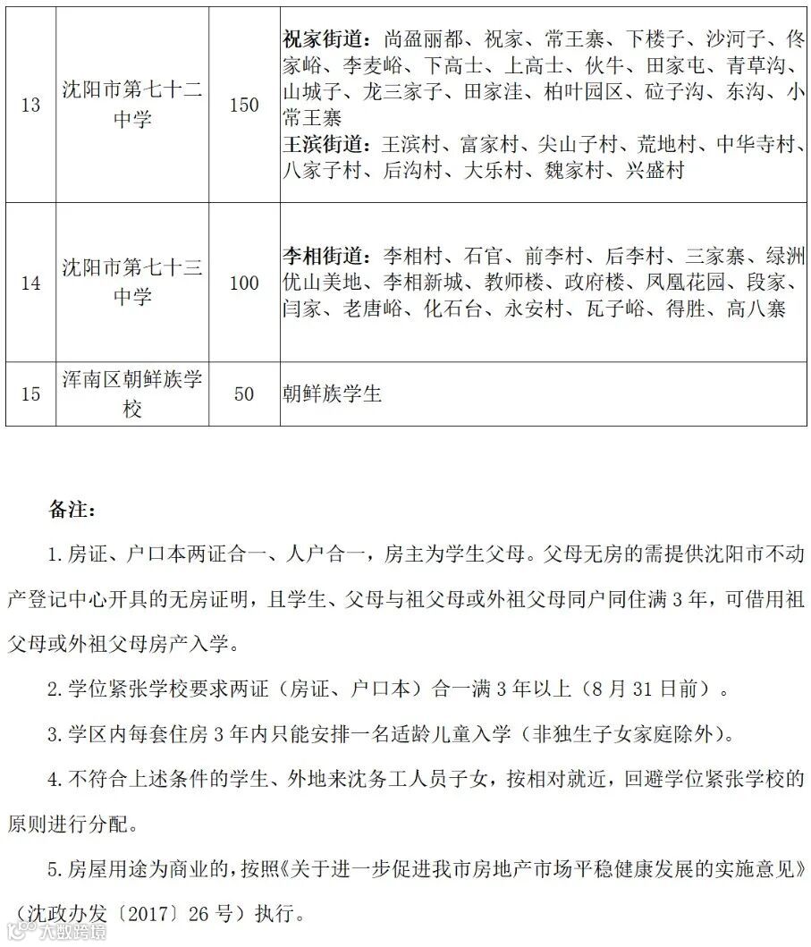
浑南区
2020年,学位紧张学校,要求两证(房证、房口本)合一满三年以上(8月31日前)。
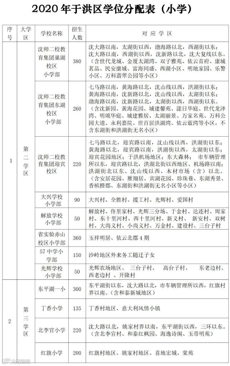
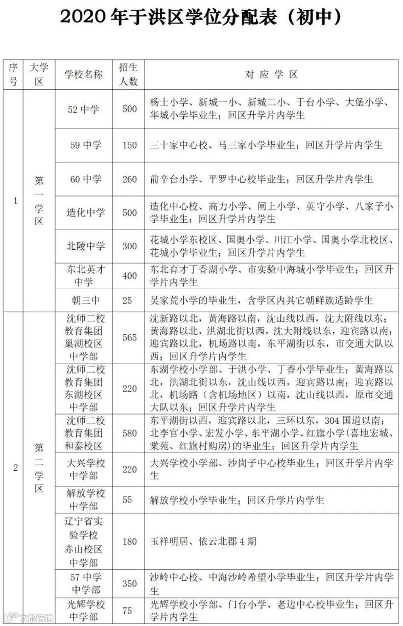
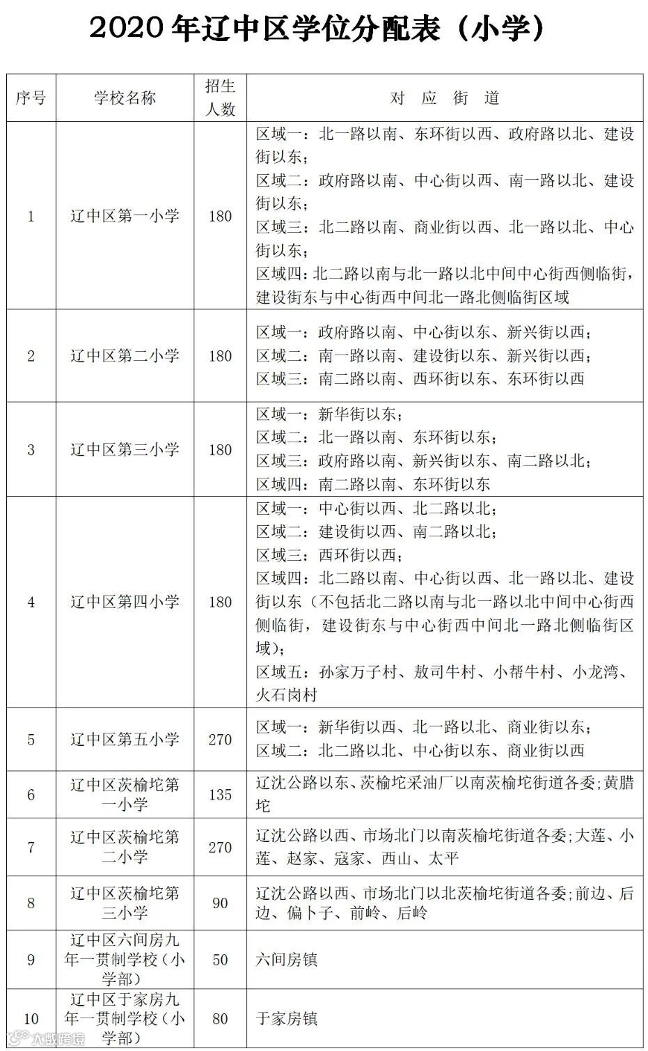
于洪区
合作学校的小学,对二手房的要求为需更名落户满6年。
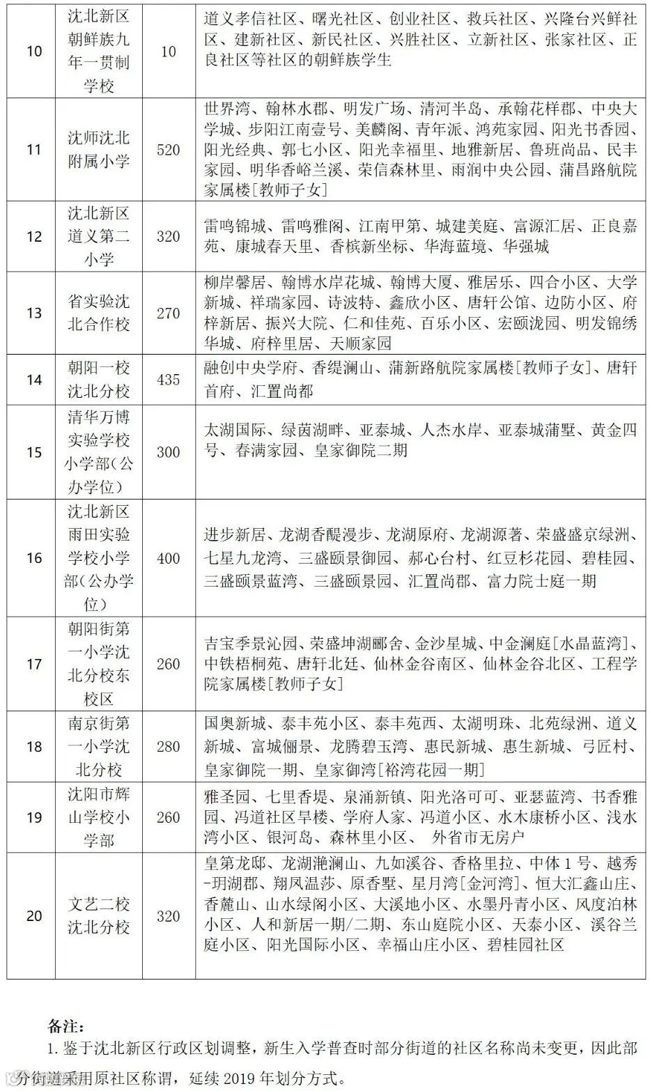
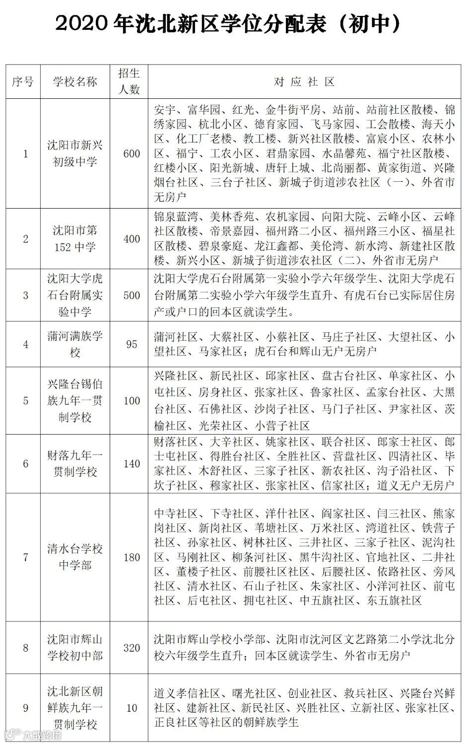
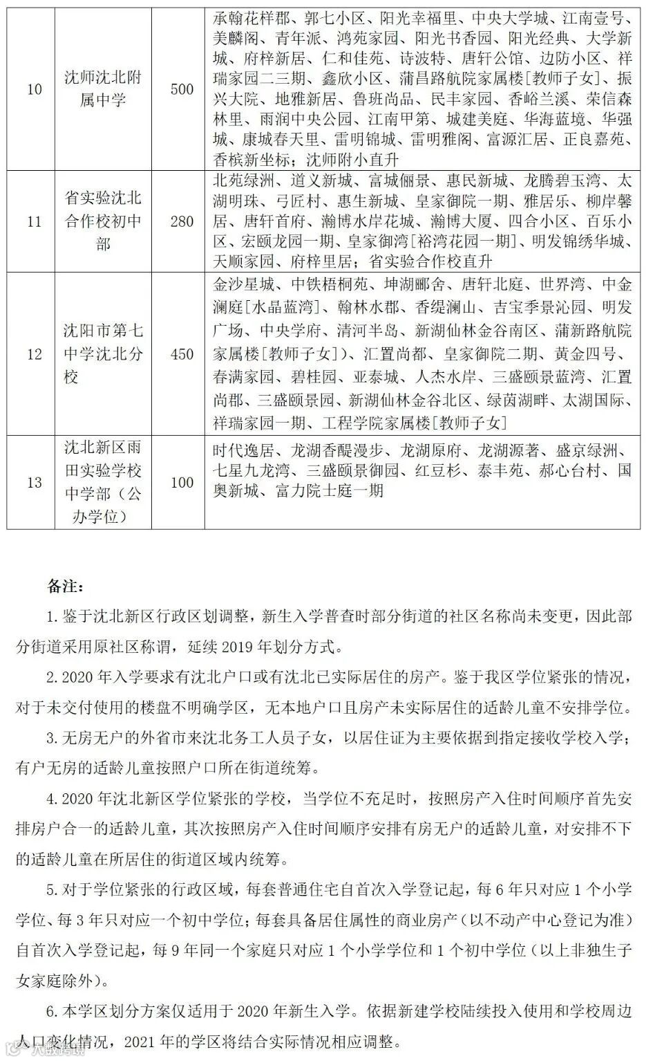
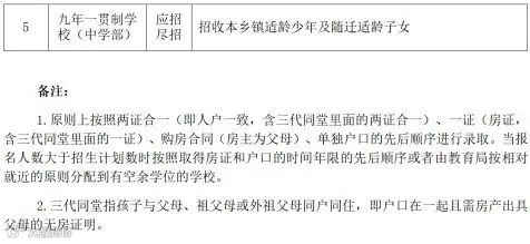
沈北新区
对于学位紧张的行政区域,每套普通住宅自首次入学登记起,每6年只对应1个小学学位,每3年只对应一个初中学位。每套具有居住属性的商业房产自首次入学登记起,每9年同一个家庭只对应1个小学学位和1个初中学位(非独生子女家庭除外)
关注公众号【沈阳本地宝】
聊天框回复关键词【学区划分】
即可获取
沈阳中小学学区划分、今年学区划分的变化

-END-
右下角,您点一下在看
小编工资涨1毛
小编有话说
你所在的小区
孩子能上哪个学校?
关注微信公众号【沈阳本地宝】
首页对话框
回复【入沈】,即可查看外地来沈政策、疫情最新消息
回复【健康码】,即可获取健康码申领入口
回复【核酸检测】,即可查看辽宁核酸检测信息
回复【优惠券】,即可查看沈阳各优惠券领取入口

1.沈阳教育局官方解答!民办学校报名时间确定!这些问题必须了解!

这些关键词,大家都在查

找不到聊天框?
↓看图秒懂↓

星标沈宝后,使用更方便哦~


▌素材来源:沈阳市教育局基础教育一处、沈阳晚报、摄图网等,如有侵权请联系删除
▌商务合作:电话 400-9999-087、QQ 4009999087(注:手机QQ添加时,若无法找到,请选择“找公众号”即可添加)
▌说明:本文由沈阳本地宝编辑整理发布,转载请注明!
▌编辑:雪花
点击一下,阅读原文

