
火灾、地震、洪涝、台风、海啸……
万一出现突发情况
你家有储备的应急物资吗?
如果没有,该储备什么呢?
沈阳市减灾委办公室
近日出台并发布
《沈阳市家庭应急物资储备建议清单》
(以下简称《建议清单》)
辽宁省减灾办也发布了
《辽宁省家庭应急物资储备建议清单》
建议大家赶紧收藏!
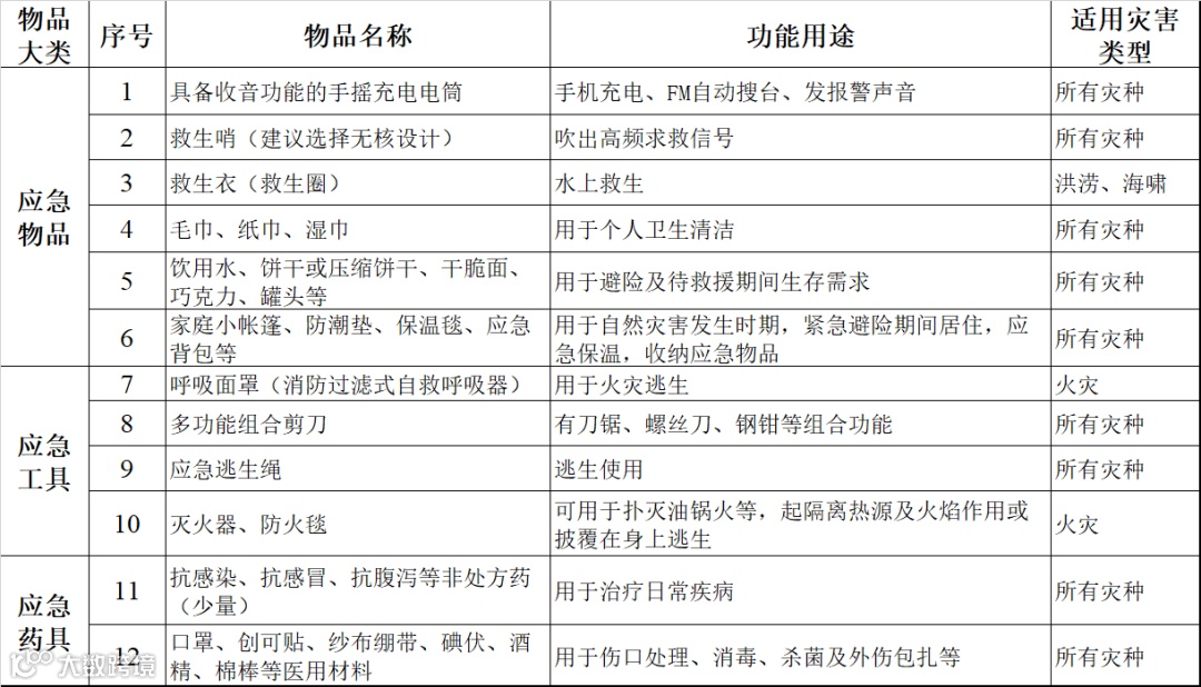
沈阳市家庭应急物资储备建议清单
(基础版)

沈阳市家庭应急物资储备建议清单
(扩展版)

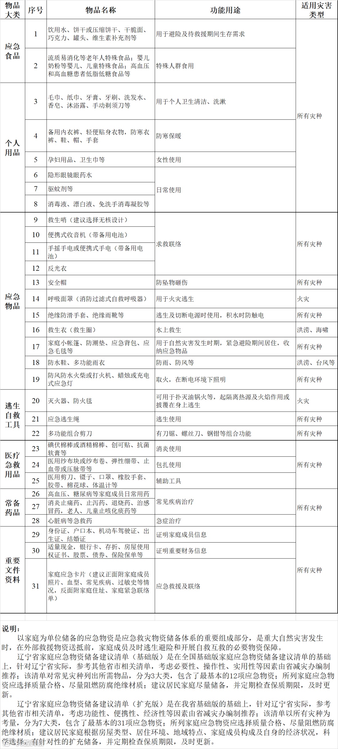
辽宁省家庭应急物资储备建议清单
(基础版)

辽宁省家庭应急物资储备建议清单
(扩充版)

-END-
右下角,您点一下在看
小编工资涨1毛
小编有话说
所列家庭应急物资应选择
质量合格、尽量阻燃防腐绝缘材质
建议居民家庭尽量储备
并定期检查保质期限,及时更新!
推荐阅读


回复【入沈】获取外地来沈隔离政策
回复【新冠疫苗】获取接种消息、接种名单
回复【疫情】获取沈阳疫情最新消息
回复【核酸检测】获取沈阳核酸检测指南
回复【出沈】获取最新离沈政策
回复【购房补贴】获取申请条件、申请指南
回复【租房补贴】获取申请条件、申请指南
回复【公租房】获取申请流程、摇号名单查询等
回复【社保】获取沈阳社保查询及办事指南
回复【HPV】获取沈阳宫颈癌疫苗预约指南
回复【1】获取沈阳本地宝各类免费服务导航

▌素材来源:沈阳发布、辽宁省应急管理厅、图虫创意等,如有侵权请联系删除
▌商务合作:电话 400-9999-087、QQ 4009999087(注:手机QQ添加时,若无法找到,请选择“找公众号”即可添加)
▌说明:本文由沈阳本地宝编辑整理发布,转载请注明!
▌编辑:雪花
点击一下,阅读原文

