
辽宁省社会保险征缴期限有调整哦
养老保险
工伤保险
失业保险
医疗保险
调整期限各有不同!
大家别错过时间哦~
关于调整社会保险费各险种
征缴期限的通知
为扎实解决缴费人痛点、堵点、难点问题,国家税务总局辽宁省税务局持续推广线上线下、网上掌上立体化多层次缴费渠道,为使缴费人进一步感受高效、精心的缴费服务,经国家税务总局辽宁省税务局、辽宁省人力资源和社会保障厅、辽宁省医疗保障局共同协商,决定将我省社会保险费各险种征缴期限予以调整,现通知如下:
一、2022年1月属期企业职工基本养老保险费在2022年1月25日前缴纳的,免收滞纳金。
二、2022年1月至2022年3月属期工伤保险费在2022年3月31日前缴纳的,免收滞纳金。
三、2022年1月至2022年3月属期失业保险费在2022年3月31日前缴纳的,免收滞纳金。因2021年度社平工资调整在2022年3月31日前补缴失业保险费的,免收滞纳金。
四、各参保单位于2022年3月31日前缴纳属期为2022年1月至2022年3月医疗保险费的,免收滞纳金。参保单位应在缴费工资申报当月及时申报缴纳医疗保险费,无故拖延的不能正常享受待遇。2022年1月至2022年3月,各统筹地区医保经办机构将用人单位医保参保缴费申报相关业务办理延期至当月月底。
辽宁省人力资源和社会保障厅
辽宁省医疗保障局
国家税务总局辽宁省税务局
2022年1月19日

图源 摄图网(ID:500901691)
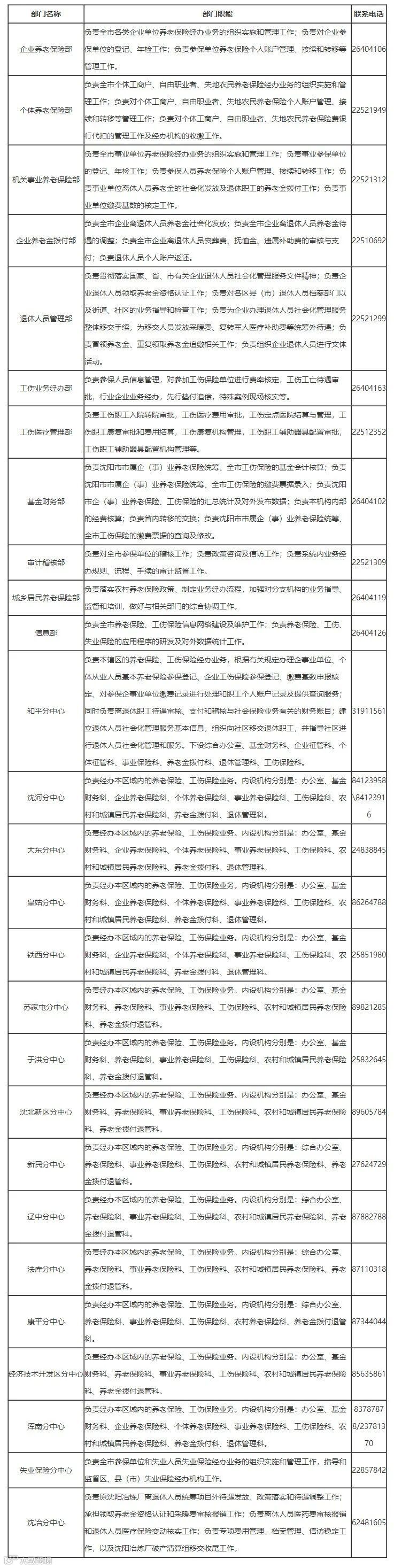
沈阳市人社局
下设机构职能及联系电话

图源:沈阳人社局
长按识别下方二维码
后台对话框回复
[社保]
一键获取沈阳社保查询及办事入口

-END-
小编工资涨1毛
推荐阅读

回复【入沈】获取外地来沈隔离政策
回复【新冠疫苗】获取接种消息、接种名单
回复【疫情】获取沈阳疫情最新消息
回复【核酸检测】获取沈阳核酸检测指南
回复【出沈】获取最新离沈政策
回复【购房补贴】获取申请条件、申请指南
回复【就业补贴】获取沈阳多个补贴详情
回复【公租房】获取申请流程、摇号名单查询
回复【社保】获取沈阳社保查询及办事指南
回复【HPV】获取沈阳宫颈癌疫苗预约指南
回复【1】获取沈阳本地宝各类免费服务导航

▌素材来源:辽宁税务、沈阳市人社局、摄图网、图虫创意等,如有侵权请联系删除
▌商务合作:电话 400-9999-087、QQ 4009999087(注:手机QQ添加时,若无法找到,请选择“找公众号”即可添加)
▌合作微信:点击获取
▌说明:本文由沈阳本地宝编辑整理发布,转载请注明!
▌编辑:雪花
点击一下,阅读原文

