
5月已经开启
可能有些小伙伴即将踏入社会
去寻找属于自己的第一份工作
也有小伙伴可能正在考虑换个工作
开始新的旅程
不管怎样
小编都希望大家如愿以偿~

小编能做的
除了真心祝福
还有就是给找工作的伙伴们
带来一些数据参考
比如:
你知道哪个行业最缺人吗?



近期人社部公布:
这100个职业,最缺人!

截图自人社部
2022年第一季度全国招聘大于求职“最缺工”的100个职业排行











图源:央视财经

图虫创意-954081750375202822
“最缺工”的是这些职业
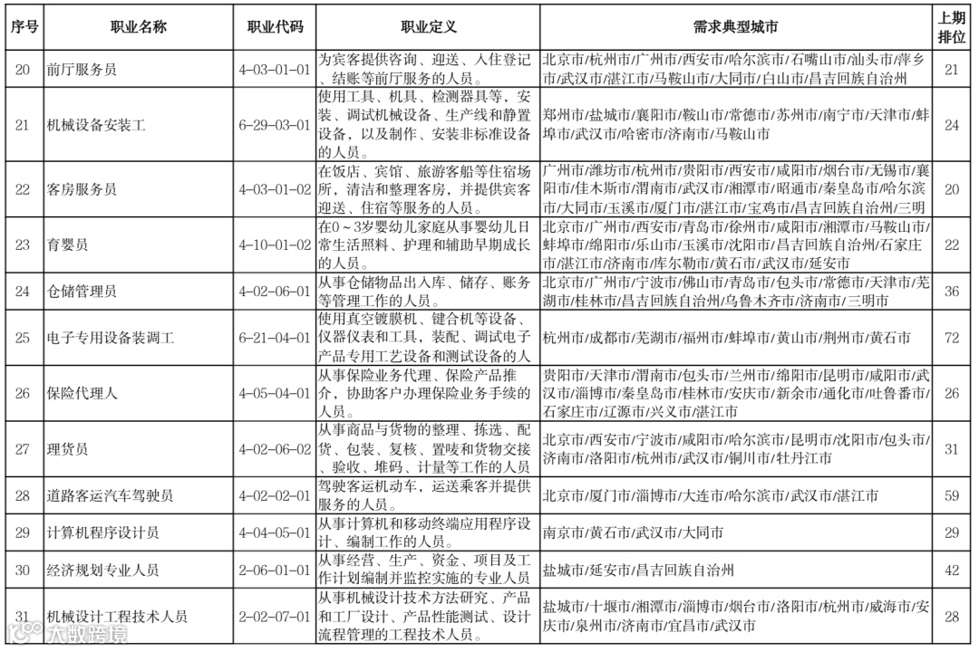
“2022年第一季度全国招聘大于求职‘最缺工’的100个职业排行”中,“营销员”位居“最缺工”的100个职业第一位。
其中,营销员、餐厅服务员、商品营业员、车工、保安员、客户服务管理员、快递员、保洁员、家政服务员、包装工等职业位列排行前十。
100个职业分类情况
按照《中华人民共和国职业分类大典(2015版)》分类标准,100个职业中:
36个属于第六大类——生产制造及有关人员;
36个属于第四大类——社会生产服务和生活服务人员;
24个属于第二大类——专业技术人员;
3个属于第三大类——办事人员和有关人员;
1个属于第一大类——党的机关、国家机关、群众团体和社会组织、企事业单位负责人。
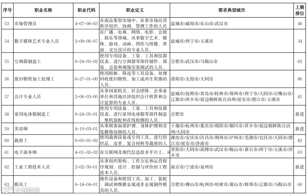
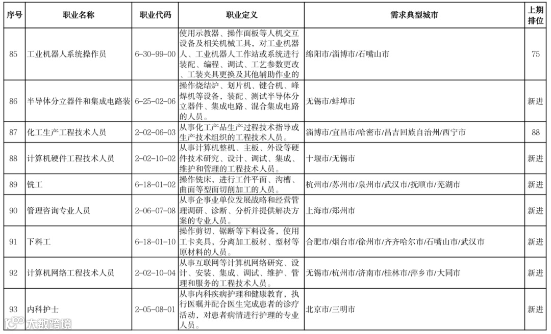
与上一季度对比
与2021年第四季度相比,招聘需求回升较慢,制造业缺工状况持续,电子信息产业需求回升明显,“通信工程技术人员”“半导体分立器件和集成电路装调工”“计算机硬件工程技术人员”“计算机网络工程技术人员”等职业新进排行,缺工程度加大。排行“前十”职业保持稳定,排位略有变化。

图虫创意-876081484867305486
近期需要找/换工作的朋友
也可以点击下方名片关注【沈阳本地宝】
在聊天对话框回复“招聘”
即可获取最新招聘资讯哦~

5月已经开启
可能有些小伙伴即将踏入社会
去寻找属于自己的第一份工作
也有小伙伴可能正在考虑换个工作
开始新的旅程
不管怎样
小编都希望大家如愿以偿~

小编能做的
除了真心祝福
还有就是给找工作的伙伴们
带来一些数据参考
比如:
你知道哪个行业最缺人吗?



近期人社部公布:
这100个职业,最缺人!

截图自人社部
2022年第一季度全国招聘大于求职“最缺工”的100个职业排行











图源:央视财经

图虫创意-954081750375202822
“2022年第一季度全国招聘大于求职‘最缺工’的100个职业排行”中,“营销员”位居“最缺工”的100个职业第一位。
其中,营销员、餐厅服务员、商品营业员、车工、保安员、客户服务管理员、快递员、保洁员、家政服务员、包装工等职业位列排行前十。
按照《中华人民共和国职业分类大典(2015版)》分类标准,100个职业中:
36个属于第六大类——生产制造及有关人员;
36个属于第四大类——社会生产服务和生活服务人员;
24个属于第二大类——专业技术人员;
3个属于第三大类——办事人员和有关人员;
1个属于第一大类——党的机关、国家机关、群众团体和社会组织、企事业单位负责人。
与2021年第四季度相比,招聘需求回升较慢,制造业缺工状况持续,电子信息产业需求回升明显,“通信工程技术人员”“半导体分立器件和集成电路装调工”“计算机硬件工程技术人员”“计算机网络工程技术人员”等职业新进排行,缺工程度加大。排行“前十”职业保持稳定,排位略有变化。

图虫创意-876081484867305486
近期需要找/换工作的朋友
也可以点击下方名片关注【沈阳本地宝】
在聊天对话框回复“招聘”
即可获取最新招聘资讯哦~

-END-
+
小编工资涨1毛
小编有话说
近期沈阳各区县
正在招聘社区工作者
大家感兴趣的
可以去后台回复“社区工作”
查看报名时间与入口哦~



近期沈阳各区县
正在招聘社区工作者
大家感兴趣的
可以去后台回复“社区工作”
查看报名时间与入口哦~



推荐阅读

回复【入沈】获取外地来沈隔离政策
回复【新冠疫苗】获取接种消息、接种名单
回复【疫情】获取沈阳疫情最新消息
回复【核酸检测】获取沈阳核酸检测指南
回复【出沈】获取最新离沈政策
回复【购房补贴】获取申请条件、申请指南
回复【就业补贴】获取沈阳多个补贴详情
回复【公租房】获取申请流程、摇号名单查询
回复【社保】获取沈阳社保查询及办事指南
回复【HPV】获取沈阳宫颈癌疫苗预约指南
回复【1】获取沈阳本地宝各类免费服务导航

▌素材来源:央视财经、人社部、本地宝综合整理,如有侵权请联系删除
▌商务合作:电话 400-9999-087、QQ 4009999087(注:手机QQ添加时,若无法找到,请选择“找公众号”即可添加)
▌合作微信:点击获取
▌说明:本文由沈阳本地宝编辑整理发布,转载请注明!
▌编辑:多肉
点击一下,阅读原文

