
沈阳考证人们注意啦!
又有一项职业资格考试
沈阳考区正在报名哦!
想报考的小伙伴
要抓紧时间~
2022年度注册城乡规划师
职业资格考试沈阳考区报名
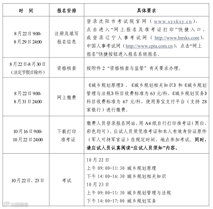
01
时间安排
2022年度注册城乡规划师
职业资格考试沈阳考区报名

图源:沈阳市考试院
按照人力资源社会保障部、住房城乡建设部《关于印发<注册城乡规划师职业资格制度规定>及<注册城乡规划师职业资格考试实施办法>的通知》(人社部规〔2017〕6号)和《人力资源社会保障部关于降低或取消部分准入类职业资格考试工作年限要求有关事项的通知》(人社部发〔2022〕8号)文件规定:
(一)凡中华人民共和国公民,遵守国家法律、法规,恪守职业道德,并符合下列条件之一的,可申请参加注册城乡规划师职业资格考试(级别为考全科)。
1.取得城乡规划专业大学专科学历,从事城乡规划业务工作满4年。
2.取得城乡规划专业大学本科学历或学位,或取得建筑学学士学位(专业学位),从事城乡规划业务工作满3年。
3.取得通过专业评估(认证)的城乡规划专业(详见住房城乡建设部官网,下同)大学本科学历或学位,从事城乡规划业务工作满2年。
4.取得城乡规划专业硕士学位或建筑学硕士学位(专业学位),从事城乡规划业务工作满1年。
5.取得通过专业评估(认证)的城乡规划专业硕士学位或城市规划硕士学位(专业学位),从事城乡规划业务工作满1年。
6.取得城乡规划业博士学位。
除上述规定的情形外,取得其他专业的相应学历或者学位的人员,从事城乡规划业务工作年限相应增加1年。
(二)符合报名条件中第5项、第6项的,可免试《城乡规划原理》科目,只参加《城乡规划管理与法规》、《城乡规划相关知识》和《城乡规划实务》3个科目的考试(级别为免一科)。
(三)通过全国统一考试取得一级注册建筑师资格证书并符合报名条件的,可免试《城乡规划原理》和《城乡规划相关知识》科目,只参加《城乡规划管理与法规》和《城乡规划实务》2个科目的考试(级别为免二科)。

图源 摄图网(ID:17212185)
(四)在教育部颁布《普通高等学校本科专业目录(2012年)》之前,高等学校颁发的“城市规划”专业大学本科学历或学位,与报名条件的“城乡规划”专业大学本科学历或学位等同。
在国务院学位委员会、教育部颁布《学位授予和人才培养学科目录(2011年)》之前,高等学校颁发的“城市规划”或“城市规划与设计”专业的硕士、博士层次相应学位,与报名条件的“城乡规划”专业的硕士、博士层次相应学位等同。
(五)报名条件的“建筑学学士学位(专业学位)”和“建筑学硕士学位(专业学位)”,是指根据国务院学位委员会颁布的《建筑学专业学位设置方案》,由国务院学位委员会授权的高等学校,在授权期内颁发的建筑学专业相应层次的专业学位,包括“建筑学学士”和“建筑学硕士”两个层次,不包括建筑学专业的工学学士学位、工学硕士学位以及“建筑与土木工程领域”的工程硕士学位。
“城市规划硕士学位(专业学位)”是指由国务院学位委员会授权的高等学校,在授权期内颁发的“城市规划硕士”专业学位。
(六)报名条件中有关学历和学位的要求是指国家教育行政部门承认的正规学历或学位,从事相关业务工作年限的要求是指取得规定学历前后从事本专业工作时间的总和,其计算截止日期为2022年12月31日。全日制学历报考人员,未毕业期间经历不计入相关专业工作年限。

图源 摄图网(ID:500474797)
本考试实行报名证明事项告知承诺制,报名流程包括查看公告、注册、填报信息、报名确认、签署电子承诺书、资格核查(在线核查、现场核查或协助核查)、网上缴费、打印准考证等。
1、选择采用告知承诺制方式报名参加考试的人员。由本人在网上报名系统填报信息,采用电子方式签署告知承诺书(电子文本),一经提交即具有法律效力,不允许代为承诺。
2、未选择告知承诺制方式或者不适用告知承诺制办理报考事项的人员,由本人在网上报名系统填报信息后,按通知规定携带有关证明材料到现场进行资格核查。
现场资格核查请提前1个工作日登录“沈阳市考试院”微信公众号,进入“资格考试”—“网上预约”栏目,进行网上预约,并按照预约时段到现场取号办理。
现场核查提交的材料:
(1)报名表(加盖单位公章)原件1份;
(2)学历、学位证书原件;
(3)有效居民身份证原件;
(4)从事相关专业工作年限证明(主要包括本人身份信息和从事相关专业工作经历,加盖单位公章);

图源 摄图网(ID:501136806)
为进一步优化考试报名服务,沈阳市考试院推出资格考试“不跑快办”服务,如您在报名中遇到问题,可以通过语音视频和电子邮箱提供材料,由工作人员为您提供代办服务(不含必须现场人工核查情况)。需要发票报销的考生可于准考证打印后登陆沈阳市考试院网站,在“发票申领”栏目中提交信息(仅限考试当年度),并于24小时后在手机端查看电子发票。
咨询电话:024-22866188(如遇人工坐席繁忙,请耐心等待)
电子邮箱:ksy_zhksb@163.com(邮件标题以办理事项命名)
考试结束2个月后,报考人员可登录中国人事考试网(全国专业技术人员资格考试报名服务平台)查询考试成绩。
-END-
+
小编工资涨1毛
小编有话说
符合条件的朋友
想报名请尽快哦!
符合条件的朋友
想报名请尽快哦!
符合条件的朋友
想报名请尽快哦!
推荐阅读

回复【入沈】获取外地来沈隔离政策
回复【报备电话】获取沈阳各社区报备电话
回复【公积金】获取沈阳公积金办事指南
回复【核酸检测】获取沈阳核酸检测指南
回复【学区】获取沈阳最新学区划分方案
回复【购房补贴】获取申请条件、申请指南
回复【大学生补贴】获取沈阳多个补贴详情
回复【公租房】获取申请流程、摇号名单查询
回复【社保】获取沈阳社保查询及办事指南
回复【HPV】获取沈阳宫颈癌疫苗预约指南
回复【1】获取沈阳本地宝各类免费服务导航

▌素材来源:沈阳市考试院、摄图网、图虫创意等,如有侵权请联系删除
▌商务合作:电话 400-9999-087、QQ 4009999087(注:手机QQ添加时,若无法找到,请选择“找公众号”即可添加)
▌合作微信:点击获取
▌说明:本文由沈阳本地宝编辑整理发布,转载请注明!
▌编辑:雪花
点击阅读原文,开启沈阳办事咨询

