
各位游客注意啦
沈阳故宫博物院发布最新公告
事关入馆参观游览相关要求

请大家及时了解
顺利入院游览哦~

全国各地高校和中小学校陆续放暑假,带动了暑期旅游市场的火热场景。为让观众更加安全快速地进入参观区,提示所有旅游团队,进入排队护栏区域前完成网上购票、团队集合,再由带队导游整团带入,安检后持身份证检票入馆。
提示游客朋友们,进入排队护栏区域前,完成网上预约购票(沈阳故宫博物院公众号、美团OTA渠道)或现场扫描自助购票引导牌、护栏二维码购票,安检后持身份证检票入馆。
提示家长携带未成年(18周岁以下)子女参观,家长正常购票前提下,其携带的未成年子女免费(一名家长可携带一名未成年子女)。符合此免票政策的未成年人,请提前在网上预约免费票,安检后持本人有效身份证件检票入馆。

网上支付有困难的观众,可至沈阳故宫综合服务窗口购票入馆。
文明游天下,快乐你我他!让我们共同维护良好的参观秩序,度过一段愉快的假日时光。
沈阳故宫博物院
2023年7月24日
长按识别下方二维码

关注“沈阳本地宝”
进入公众号后
点击公众号头像旁边的发消息
即可获取微信对话框

在聊天对话框回复故宫
即可获取
沈阳故宫购票预约入口
及操作流程

另外
小编要提醒大家
请自觉做到文明参观
保护好故宫古建、文物
及大家自身安全

点击公众号头像旁边的发消息
即可获取微信对话框

在聊天对话框回复故宫
即可获取
沈阳故宫购票预约入口
及操作流程

另外
小编要提醒大家
请自觉做到文明参观
保护好故宫古建、文物
及大家自身安全

沈阳故宫博物院文明参观提示
订票、检票
※为确保您顺利入院参观,避免经济损失,请务必通过官方渠道“沈阳故宫博物院”公众号和美团OTA渠道预约门票。
1、沈阳故宫博物院10月11日——次年4月9日,每周一闭馆(法定节假日除外),请广大观众提前安排好参观时间。
2、所有观众 (含享受优惠政策的观众及陪护人)须实名预约参观。
3、中国内地观众请使用身份证,非中国内地观众请使用港澳居民来往内地通行证、台湾居民来往大陆通行证、港澳台居民居住证、外国人永久居留身份证或护照订票、检票。
4、观众请携带预约时使用的有效证件原件检票入院。
5、门票退款将在退订之日起5个工作日内原路返还至付款账户,请注意查收。如未收到退款,请致电24843001-8895查询。
6、如需发票,请于预约之日起一个月内持预约时使用的身份证原件或订单号到沈阳故宫综合服务窗口办理或致电24843001-8895咨询(请参照第7条,在综合服务窗口工作时间电话咨询)。
7、沈阳故宫综合服务窗口工作时间:
4月10日-10月10日 08:30-16:15
10月11日-次年4月9日 09:00-15:45
(2023年6月14日——8月31日,闭馆时间延后1小时,沈阳故宫综合服务窗口工作时间为08:30-17:15)
安检
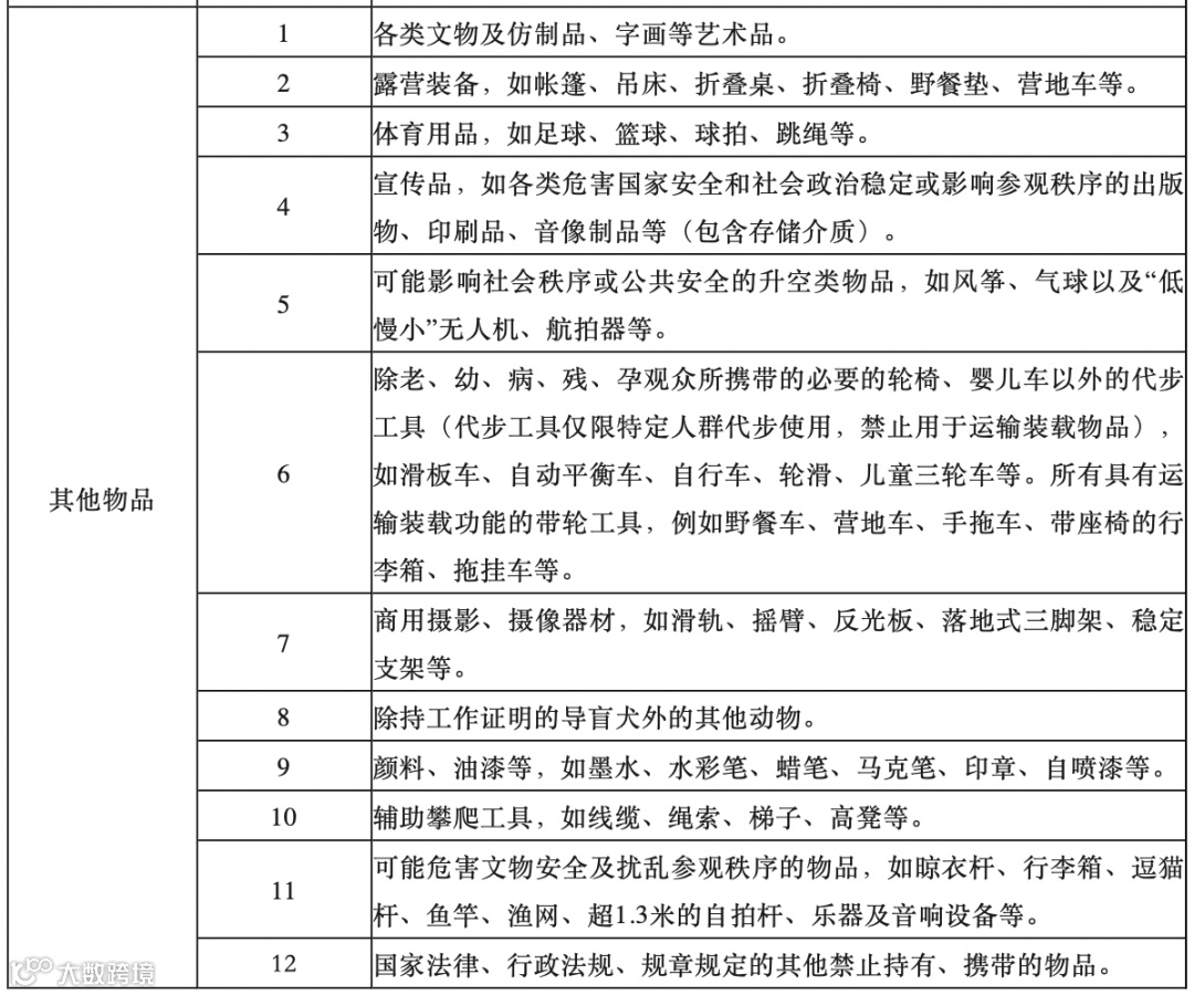
1、为保证古建、文物和观众的安全,建立良好的参观秩序,入院前请自觉接受安全检查,禁止携带物品详见《沈阳故宫博物院禁止携带物品目录》。安检发现的管制物品,将交由公安机关处理。目录中其他禁止携带物品,观众应按照沈阳故宫博物院管理规定自行处理,符合存包标准的可寄存。无法处理的,院方将协助办理退票手续。
2、酗酒者、衣容不整者以及无监护人陪伴的无民事行为能力者或限制民事行为能力者,谢绝入院。
《沈阳故宫博物院禁止携带物品目录》
⬆️上下滑动查看⬇️



图源:沈阳故宫博物院
注:对安检发现的管制物品,交由公安机关处理;上述其他禁止携带物品,观众应按照故宫博物院管理规定自行处理,符合存包标准的可寄存;无法处理的,院方将协助办理退票手续。
寄存
沈阳故宫博物院提供包裹寄存服务,请寄存符合标准的物品,配合二次开箱查验并登记联系信息。
1、存、取包时间:
4月10日-10月10日 08:30-17:00
10月11日-次年4月9日 09:00-16:30
(2023年6月14日——8月31日,闭馆时间延后1小时,存、取包时间为08:30-18:00)
2、存包处位置:存包处位于沈阳路武功坊南游客中心和大清门(正门)游客中心。
3、寄存标准:行李箱、20寸及以上尺寸的大型包裹。
4、禁存物品:现金、手表、电脑、数码产品、金银首饰等各种贵重物品,以及各种易燃、易爆、易损、易碎及带异味物品、食品等。
5、存包牌(单)为唯一取包凭证,请妥善保管。因存包牌(单)丢失造成财物损失,沈阳故宫博物院不承担责任。
6、沈阳故宫博物院仅提供临时寄存服务,请寄存人于当日闭馆前将寄存包裹取走,逾期未取走的,将移交有关部门处理。因逾期未领取造成财物损失的,沈阳故宫博物院不承担责任。
院内参观
1、请爱护故宫世界文化遗产,沈阳故宫博物院内全范围禁止吸烟;禁止攀爬古建筑、陈设文物、假山石、古树名木等;禁止触摸、刻划、涂污古建、文物和展品。
2、请文明有序参观,禁止追逐嬉戏、大声喧哗、乐器演奏、音响外放、长时间占用公共设施及公共空间。
3、请爱护公共环境,请勿践踏草坪、攀折花木,禁止随地吐痰、便溺。
4、请自觉维护展厅参观秩序,禁止在展厅内开展自媒体直播、录播活动;禁止在展厅内饮食、架设画架;禁止在展厅内使用闪光灯、自拍杆及支架类摄影器材拍摄。
5、禁止乞讨、卖艺、拉横幅,禁止散发、悬挂、粘贴广告等,禁止开展违背公序良俗的活动或行为。
6、未经我院允许,禁止进行各类表演、宣传、采访、社会调查、售卖商品或服务、商业性拍摄等非参观游览活动。
7、如有以上或其他影响古建、文物、观众安全及参观秩序的行为,我院有权劝阻和制止。对情节严重者,我院将记录“不文明游客信息”并报文化和旅游主管部门,一经形成“旅游不文明行为记录”,将在相应期限内禁止其入院参观;对涉嫌违法行为的将交由公安机关处理。
8、请树立环保意识,响应“沈阳故宫零废弃”倡议,按照垃圾分类规则投放废弃物。
9、沈阳故宫博物院内多台阶、陡坡、路面不平处,请注意警示标识。请勿在屋檐下、树木旁、山石附近、通道狭窄处长时间逗留。
10、如遇各类突发事件、意外情况或极端天气,请遵从工作人员引导或广播提示,有序疏散。
摄图网 ID:500710076
请大家转发周知
有序、顺利到故宫参观游览哟~

点击下方名片关注【沈阳本地宝】
在聊天对话框回复景区
即可获取
沈阳各大景区预约购票指引

订票、检票
※为确保您顺利入院参观,避免经济损失,请务必通过官方渠道“沈阳故宫博物院”公众号和美团OTA渠道预约门票。
1、沈阳故宫博物院10月11日——次年4月9日,每周一闭馆(法定节假日除外),请广大观众提前安排好参观时间。
2、所有观众 (含享受优惠政策的观众及陪护人)须实名预约参观。
3、中国内地观众请使用身份证,非中国内地观众请使用港澳居民来往内地通行证、台湾居民来往大陆通行证、港澳台居民居住证、外国人永久居留身份证或护照订票、检票。
4、观众请携带预约时使用的有效证件原件检票入院。
5、门票退款将在退订之日起5个工作日内原路返还至付款账户,请注意查收。如未收到退款,请致电24843001-8895查询。
6、如需发票,请于预约之日起一个月内持预约时使用的身份证原件或订单号到沈阳故宫综合服务窗口办理或致电24843001-8895咨询(请参照第7条,在综合服务窗口工作时间电话咨询)。
7、沈阳故宫综合服务窗口工作时间:
4月10日-10月10日 08:30-16:15
10月11日-次年4月9日 09:00-15:45
(2023年6月14日——8月31日,闭馆时间延后1小时,沈阳故宫综合服务窗口工作时间为08:30-17:15)
安检
1、为保证古建、文物和观众的安全,建立良好的参观秩序,入院前请自觉接受安全检查,禁止携带物品详见《沈阳故宫博物院禁止携带物品目录》。安检发现的管制物品,将交由公安机关处理。目录中其他禁止携带物品,观众应按照沈阳故宫博物院管理规定自行处理,符合存包标准的可寄存。无法处理的,院方将协助办理退票手续。
2、酗酒者、衣容不整者以及无监护人陪伴的无民事行为能力者或限制民事行为能力者,谢绝入院。
《沈阳故宫博物院禁止携带物品目录》
⬆️上下滑动查看⬇️



图源:沈阳故宫博物院
注:对安检发现的管制物品,交由公安机关处理;上述其他禁止携带物品,观众应按照故宫博物院管理规定自行处理,符合存包标准的可寄存;无法处理的,院方将协助办理退票手续。
寄存
沈阳故宫博物院提供包裹寄存服务,请寄存符合标准的物品,配合二次开箱查验并登记联系信息。
1、存、取包时间:
4月10日-10月10日 08:30-17:00
10月11日-次年4月9日 09:00-16:30
(2023年6月14日——8月31日,闭馆时间延后1小时,存、取包时间为08:30-18:00)
2、存包处位置:存包处位于沈阳路武功坊南游客中心和大清门(正门)游客中心。
3、寄存标准:行李箱、20寸及以上尺寸的大型包裹。
4、禁存物品:现金、手表、电脑、数码产品、金银首饰等各种贵重物品,以及各种易燃、易爆、易损、易碎及带异味物品、食品等。
5、存包牌(单)为唯一取包凭证,请妥善保管。因存包牌(单)丢失造成财物损失,沈阳故宫博物院不承担责任。
6、沈阳故宫博物院仅提供临时寄存服务,请寄存人于当日闭馆前将寄存包裹取走,逾期未取走的,将移交有关部门处理。因逾期未领取造成财物损失的,沈阳故宫博物院不承担责任。
院内参观
1、请爱护故宫世界文化遗产,沈阳故宫博物院内全范围禁止吸烟;禁止攀爬古建筑、陈设文物、假山石、古树名木等;禁止触摸、刻划、涂污古建、文物和展品。
2、请文明有序参观,禁止追逐嬉戏、大声喧哗、乐器演奏、音响外放、长时间占用公共设施及公共空间。
3、请爱护公共环境,请勿践踏草坪、攀折花木,禁止随地吐痰、便溺。
4、请自觉维护展厅参观秩序,禁止在展厅内开展自媒体直播、录播活动;禁止在展厅内饮食、架设画架;禁止在展厅内使用闪光灯、自拍杆及支架类摄影器材拍摄。
5、禁止乞讨、卖艺、拉横幅,禁止散发、悬挂、粘贴广告等,禁止开展违背公序良俗的活动或行为。
6、未经我院允许,禁止进行各类表演、宣传、采访、社会调查、售卖商品或服务、商业性拍摄等非参观游览活动。
7、如有以上或其他影响古建、文物、观众安全及参观秩序的行为,我院有权劝阻和制止。对情节严重者,我院将记录“不文明游客信息”并报文化和旅游主管部门,一经形成“旅游不文明行为记录”,将在相应期限内禁止其入院参观;对涉嫌违法行为的将交由公安机关处理。
8、请树立环保意识,响应“沈阳故宫零废弃”倡议,按照垃圾分类规则投放废弃物。
9、沈阳故宫博物院内多台阶、陡坡、路面不平处,请注意警示标识。请勿在屋檐下、树木旁、山石附近、通道狭窄处长时间逗留。
10、如遇各类突发事件、意外情况或极端天气,请遵从工作人员引导或广播提示,有序疏散。
摄图网 ID:500710076
请大家转发周知
有序、顺利到故宫参观游览哟~

点击下方名片关注【沈阳本地宝】
在聊天对话框回复景区
即可获取
沈阳各大景区预约购票指引

-END-
+
小编工资涨1毛

推荐阅读

回复【招聘】获取沈阳最新招聘信息汇总
回复【人才驿站】获取沈阳人才驿站申请指南
回复【消费券】获取沈阳消费券最新消息
回复【马拉松】获取沈阳马拉松最新消息
回复【演唱会】获取沈阳演唱会最新消息
回复【音乐节】获取沈阳音乐节最新消息
回复【中考】获取沈阳中考最新消息
回复【购房补贴】获取沈阳购房补贴申请指南
回复【契税补贴】获取沈阳契税补贴政策
回复【公租房】获取申请流程、摇号名单查询
回复【社保】获取沈阳社保查询及办事指南
回复【HPV】获取沈阳宫颈癌疫苗预约指南
回复【医保】获取沈阳医保办事指南

▌说明:本文由沈阳本地宝编辑整理发布,转载请注明。
▌素材来源:沈阳故宫博物院
▌文章封面图片来源:摄图网 图虫
▌编辑:多肉
▌商务合作:电话 400-9999-087、QQ 4009999087(注:手机QQ添加时,若无法找到,请选择“找公众号”即可添加)
▌合作微信:点击获取
点击阅读原文,查看沈阳实用指南

