点击蓝色字体☝关注沈阳本地宝并设置星标,获取最新信息~
小编又带着招聘信息来啦
本次招聘的单位是
沈阳工学院
感兴趣的宝子们
快来看看~
沈阳工学院招聘
(7月5日发布)
沈阳工学院是经教育部批准设立的一所民办普通本科高等学校,创建于1999年。学校位于沈阳、抚顺两个特大工业型城市区域交界处,地处辽宁省和东北亚中心地带的“沈抚改革创新示范区”,校园北依浑河,交通便利、环境优雅、景色宜人。现有全日制本专科生和留学生近19000人。设有12个教学单位,在42个本科专业和6个专科专业招生。根据学校发展需要,现面向社会公开招聘各类人才。

摄图网_600888221
01
基本要求
1.基本条件:遵守宪法和法律,恪守学术规范,遵守学校的规章制度;热爱高等教育事业,身心健康;具有较高的政治素养、良好的职业道德和团队合作精神。
2.学历要求:硕士研究生及以上,初始学历应为全日制大学本科并获得学士学位。
3.具有博士学位、高校(企业)工作经验者优先考虑。
02
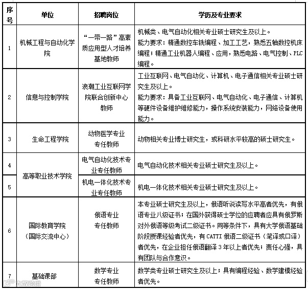
招聘计划

图源:沈阳工学院官网
03
报名方式
投递简历。应聘者请以邮件方式投递简历,邮件标题格式为“姓名+应聘专业+毕业学校+专业”。投递简历时需使用学校提供的应聘履历表。
联 系 人:单老师
联系电话:024-56619008
招聘邮箱:zp_syyyy@sina.com
学校地址:辽宁省沈抚示范区滨河路东段1号
大家可以前往沈阳工学院官网
查看招聘公告
亦可长按识别下方二维码

关注“沈阳本地宝”
进入公众号后
点击菜单栏【招聘|升学】-
【沈阳最新招聘信息】
查看此次招聘报名材料、
报名公告、岗位待遇等信息

小编又带着招聘信息来啦
本次招聘的单位是
沈阳工学院
感兴趣的宝子们
快来看看~
沈阳工学院是经教育部批准设立的一所民办普通本科高等学校,创建于1999年。学校位于沈阳、抚顺两个特大工业型城市区域交界处,地处辽宁省和东北亚中心地带的“沈抚改革创新示范区”,校园北依浑河,交通便利、环境优雅、景色宜人。现有全日制本专科生和留学生近19000人。设有12个教学单位,在42个本科专业和6个专科专业招生。根据学校发展需要,现面向社会公开招聘各类人才。

摄图网_600888221
1.基本条件:遵守宪法和法律,恪守学术规范,遵守学校的规章制度;热爱高等教育事业,身心健康;具有较高的政治素养、良好的职业道德和团队合作精神。
2.学历要求:硕士研究生及以上,初始学历应为全日制大学本科并获得学士学位。
3.具有博士学位、高校(企业)工作经验者优先考虑。

图源:沈阳工学院官网
投递简历。应聘者请以邮件方式投递简历,邮件标题格式为“姓名+应聘专业+毕业学校+专业”。投递简历时需使用学校提供的应聘履历表。
联 系 人:单老师
联系电话:024-56619008
招聘邮箱:zp_syyyy@sina.com
学校地址:辽宁省沈抚示范区滨河路东段1号
大家可以前往沈阳工学院官网
查看招聘公告
亦可长按识别下方二维码
亦可长按识别下方二维码

关注“沈阳本地宝”

关注“沈阳本地宝”
进入公众号后
点击菜单栏【招聘|升学】-
【沈阳最新招聘信息】
查看此次招聘报名材料、
报名公告、岗位待遇等信息

END
右下角,您点赞和在看
小编工资涨2毛

小编有话说
为了不错过我们的推文
欢迎大家点击星标哦,简单几步操作👇

➤推荐服务:
点击公众号菜单栏或聊天对话框回复关键词:【❎不是留言区】

向下滑动查看更多↓↓
回复【演唱会】获取沈阳演唱会演出购票信息
回复【招聘】获取沈阳最新招聘信息汇总
回复【高考】获取2024辽宁省高考信息
回复【故宫】获取沈阳故宫博物院门票购买入口
回复【九一八】获取沈阳九一八历史博物馆预约入口
回复【人才驿站】获取沈阳人才驿站申请指南
回复【景区】获取沈阳景区预约购票指南
回复【地铁】查看沈阳地铁最新时刻表
回复【补贴】获取沈阳补贴汇总
回复【购房补贴】获取沈阳购房补贴申请指南
回复【契税补贴】获取沈阳契税补贴政策
回复【公租房】获取申请流程、摇号名单查询
回复【HPV】获取沈阳宫颈癌疫苗预约指南
回复【医保】获取沈阳医保办事指南
▌说明:本文由沈阳本地宝整理发布,未经允许请勿转载!如涉及侵权或对版权有疑问,请邮件联系sy@bendibao.com !
▌来源:沈阳工学院官网;如有侵权请联系删除!
▌编辑:盼盼
▌图源:摄图网(已获平台授权),沈阳工学院官网
▌商务合作:电话:4009999087 QQ:4009999087 微信:点击查看
注:手机QQ添加时,若无法找到,请选择“找公众号”即可添加

戳阅读原文,进入沈阳微信办事专题!

