一起来看看吧点击蓝色字体☝关注沈阳本地宝并设置星标,获取最新信息~
暑期已经到来
对于许多想要
见识异域风情的小伙伴来说
出国旅游是一个不错的选择
自7月15日起
泰国延长了免签入境停留时间
包括中国在内哦
下面一起来看看吧!
信息来源:国家移民管理局
信息内容:
(一)开始时间
自7月15日起
(二)具体措施
泰国延长包括中国(包含港澳台)在内的93个国家和地区的游客、商务人士和短期工作者免签入境停留时间。
(三)免签入境停留时间
单次停留不超过60日。此前为30日。
注:2024年3月1日,中国与泰国互免持普通护照人员签证协定正式生效。
泰国作为东南亚的旅游大国,拥有大量令人艳羡的旅游资源。无论是风情万种的热带岛屿、沙滩,还是充满魔性的神秘丛林,都吸引着无数游客。泰国还有恢弘壮观的佛塔和寺庙,庄严的佛像、古朴精致的石雕和绝美的画作随处可见。
推荐景点:曼谷大皇宫、曼谷卧佛寺、曼谷郑王庙、清莱蓝庙、清莱黑屋博物馆、清迈古城、清迈宁曼路、清迈大学、素贴山双龙寺、大城府玛哈泰寺......
推荐美食:冬阴功汤、芒果糯米饭、菠萝炒饭、泰式奶茶、泰式咖喱蟹、青木瓜沙拉、泰式炒河粉、香蕉薄饼、椰子冰淇淋、泰北酸肉、绿咖喱鸡肉......
小编有话说:大家也可扫描下方二维码或点击下方名片关注【沈阳本地宝】,在聊天对话框发送【护照】即可获取护照办理指南、相关资料下载、全程网办入口等信息


此外,最近144小时过境免签
也成了热门话题
不少外国友人表示
迫不及待地想来中国转一转
近日,中国144小时过境免签政策再扩大
一起来看看吧
信息来源:国家移民局
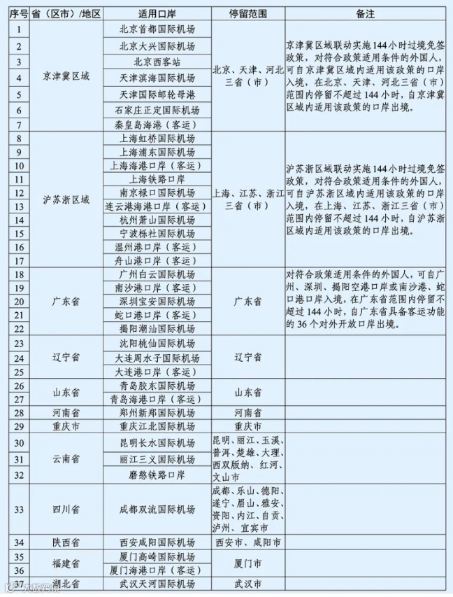
信息内容:在河南郑州航空口岸实施144小时过境免签政策,停留范围为河南省行政区域;将云南省144小时过境免签政策停留范围由昆明市扩大至昆明、丽江、玉溪、普洱、楚雄、大理、西双版纳、红河、文山等9个市(州)行政区域。新增郑州新郑国际机场、丽江三义国际机场和磨憨铁路口岸等3个口岸为144小时过境免签政策适用口岸。
144小时过境免签政策适用口岸:共37个,详情见下文
144小时过境免签政策简述:美国、加拿大、英国等54国公民持有效国际旅行证件和144小时内确定日期及座位的联程客票从这37个适用口岸过境前往第三国(地区),可免办签证在规定区域内停留不超过144小时,停留期间可从事旅游、商务、访问、探亲等短期活动(符合与我国签署互免签证协定或我单方面免签政策的,可从其规定)。

图片来源:国家移民管理局
为了给大家带来更好的体验
本地宝上线了微信办事功能
点击底部菜单栏【微信办事】
即可获取沈阳各类办事指南信息
为了给大家带来更好的体验
本地宝上线了微信办事功能
点击底部菜单栏【微信办事】
即可获取沈阳各类办事指南信息
END
右下角,您点赞和在看
小编工资涨2毛

小编有话说
为了不错过我们的推文
欢迎大家点击星标哦,简单几步操作👇

➤推荐服务:
点击公众号菜单栏或聊天对话框回复关键词:【❎不是留言区】

向下滑动查看更多↓↓
回复【演唱会】获取沈阳演唱会演出购票信息
回复【招聘】获取沈阳最新招聘信息汇总
回复【高考】获取2024辽宁省高考信息
回复【故宫】获取沈阳故宫博物院门票购买入口
回复【九一八】获取沈阳九一八历史博物馆预约入口
回复【人才驿站】获取沈阳人才驿站申请指南
回复【景区】获取沈阳景区预约购票指南
回复【地铁】查看沈阳地铁最新时刻表
回复【补贴】获取沈阳补贴汇总
回复【购房补贴】获取沈阳购房补贴申请指南
回复【契税补贴】获取沈阳契税补贴政策
回复【公租房】获取申请流程、摇号名单查询
回复【HPV】获取沈阳宫颈癌疫苗预约指南
回复【医保】获取沈阳医保办事指南
▌说明:本文由沈阳本地宝整理发布,未经允许请勿转载!如涉及侵权或对版权有疑问,请邮件联系panmengxia@bendibao.com!
▌来源:国家移民管理局,如有侵权请联系删除!
▌编辑:卫卫
▌图源:摄图网(已获平台授权),沈阳市招生考试
▌商务合作:电话:4009999087 QQ:4009999087 微信:点击查看
注:手机QQ添加时,若无法找到,请选择“找公众号”即可添加
戳阅读原文,进入沈阳微信办事专题!

