点击蓝色字体☝关注沈阳本地宝并设置星标,获取最新信息~
2024年你考证了吗?
取得相关职业资格证书
可在当年通过个人所得税App
填报继续教育专项附加扣除
按照3600元的标准
享受税前定额扣除优惠

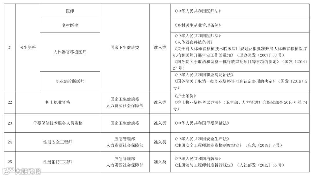
职业资格证书种类多、数量多
哪些能享受这项政策呢?
一起来看↓
可以在取得相关证书的当年,通过个人所得税APP,填报享受继续教育专项附加扣除,按照3600元的标准享受税前定额扣除优惠。
《国家职业资格目录》由人社部发布
目前最新版本是2021年版
共计72项职业资格
其中专业技术人员职业资格59项
技能人员职业资格13项
上下滑动查看
↓↓↓













1、同一年度内取得多个职业资格证书,只能填报享受其中一个,即最多只能享受3600元扣除优惠;不同年度获得不同证书则可以多次享受。
2、继续教育专项附加扣除包含学历(学位)继续教育和职业资格继续教育,如果在一个年度内,既取得了职业资格证书,又存在学历(学位)继续教育,两者属于不同继续教育类型,可以叠加享受。即当年取得职业资格证书可享受3600元扣除优惠,学历(学位)继续教育最多可享受400×12=4800元扣除优惠,两者叠加一年最高可享受8400元税前扣除优惠。
①通过中国人事考试网首页“证书查验”栏目查询。
②通过“人力资源和社会保障部”微信公众号,点击下方菜单,“证书查询——查询服务——人事考试证书查询”进行查询;或者,点击“证书查询——证书验证——扫描二维码”,扫描纸质证书、电子证书(或证书电子文件)、专业技术人员职业资格查询结果证明上的二维码进行验证。
③通过全国人社政务服务平台、国家政务服务平台、掌上12333APP、12333和电子社保卡等小程序查询核验。
①技能人才评价证书全国联网查询网站
②《国家职业资格目录(2021年版)》中的实施部门(单位)网站
编编推荐:可扫描下方二维码,关注【沈阳本地宝】微信公众号,在后台聊天框回复【职业技能】,可获取证书查询网站入口
关注“沈阳本地宝”

中秋佳节即将到来啦
为了给大家带来更好的体验
小编为大家汇总了沈阳的中秋攻略
关注【沈阳本地宝】
点击右下方【招聘 | 中秋】—【中秋攻略】
即可查看沈阳中秋活动汇总
中秋放假安排等信息
(小编也在持续更新中哦)
右下角,您点赞和在看
小编工资涨2毛

小编有话说
为了不错过我们的推文
欢迎大家点击星标哦,简单几步操作👇

➤推荐服务:
点击公众号菜单栏或聊天对话框回复关键词:【❎不是留言区】

向下滑动查看更多↓↓
回复【演唱会】获取沈阳演唱会演出购票信息
回复【招聘】获取沈阳最新招聘信息汇总
回复【中秋】获取沈阳中秋活动最新消息
回复【故宫】获取沈阳故宫博物院门票购买入口
回复【九一八】获取沈阳九一八历史博物馆预约入口
回复【人才驿站】获取沈阳人才驿站申请指南
回复【景区】获取沈阳景区预约购票指南
回复【地铁】查看沈阳地铁最新时刻表
回复【补贴】获取沈阳补贴汇总
回复【购房补贴】获取沈阳购房补贴申请指南
回复【契税补贴】获取沈阳契税补贴政策
回复【公租房】获取申请流程、摇号名单查询
回复【HPV】获取沈阳宫颈癌疫苗预约指南
回复【医保】获取沈阳医保办事指南
▌说明:本文由沈阳本地宝整理发布,未经允许请勿转载!如涉及侵权或对版权有疑问,请邮件联系panmengxia@bendibao.com!
▌来源:中国政府网,人力资源和社会保障部,如有侵权请联系删除!
▌编辑:卫卫
▌图源:摄图网(已获平台授权)
▌商务合作:电话:4009999087 QQ:4009999087 微信:点击查看
注:手机QQ添加时,若无法找到,请选择“找公众号”即可添加
戳阅读原文,进入沈阳中秋活动汇总!

