
找工作的宝子们快看过来
沈阳国企最近有不少岗位在招
小编整理了报名相关信息
快来一起看看吧

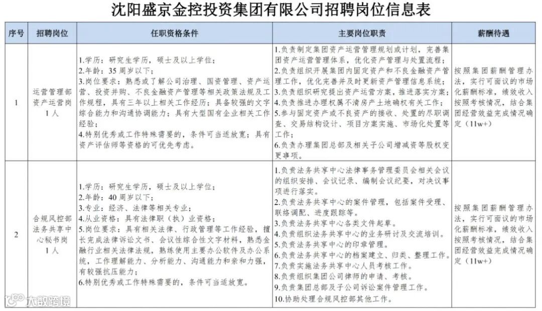
沈阳盛京金控投资集团有限公司
沈阳盛京金控投资集团有限公司是沈阳市国有金融资本集聚平台,秉承“专业、担当、创新、共赢”的理念,致力于打造成为区域领先、国内一流的综合性投资控股公司。目前控股企业50余家,参股企业100余家,业务涵盖“股权投资、金融服务、资产运营、要素市场、数字科技”五大板块
招聘岗位

图源:沈阳市人民政府国有资产监督管理委员会(下同)
具体条件

报名方式
报名时间:
2024年10月31日至2024年11月14日24时
报名要求:
(1)报名人员下载并填写《报名登记表》,使用台式电脑或笔记本电脑,建议谷歌浏览器访问,登录(https://exam.ciicsy.com/app/)进行网络报名,不设现场报名
(2)每人仅限报名一个职位。同时上传个人证件和相关资料的扫描件,包括但不限于:
①本人近期免冠2寸证件照片(格式为JPEG、JPG、PNG均可,大小在5-50KB以内,要求图像清晰)
②本人身份证、学历证、学位证、中国高等教育学生信息网打印带二维码的《教育部学历证书电子注册备案表》(如涉及国外学历学位的需提供教育部留学服务中心出具的认证报告扫描件)、专业技术资格证书、职(执)业资格证书
③近年来主要工作业绩(成果)、获奖证明材料
④所在单位及个人任职职位相关经历证明材料
⑤《报名登记表》
点击下方名片
进入并关注公众号【沈阳本地宝】
在对话界面输入并发送【招聘】
可以获取《报名登记表》电子版
以及沈阳招聘信息汇总

沈阳燃气集团
沈阳燃气有限公司是经市政府授权从事燃气特许经营集燃气生产、输送、销售、管网设计及建设、售后服务为一体的市属大型国有公用事业企业。由沈阳燃气有限公司、沈阳沈西燃气有限公司、沈阳新北燃气有限公司、沈阳沈南燃气有限公司4家企业及其投资企业组成
招聘岗位
计算机信息化岗位。工作职责是负责信息化建设项目的管理,包括项目需求分析、设计、测试与运维,研究和解决信息化项目中的有关问题
岗位资格条件
1.“985”“211”“双”院校全日制本科及以上学历,年龄原则上35 周岁(含)以下
2.专业要求:计算机科学与技术、电子信息、通信工程软件开发等相关专业
报名方式
1.报名时间:2024年10月31日至11月4日
2.线上报名:应聘者可将个人简历连同本人身份证、毕业证、学位证、专业资格证书、学信网下载的《教育部学历证书电子注册备案表》原件扫描版及其他相关证明材料以压缩包形式发送至邮箱sygascn@163.com

图源:摄图网_500529881
另外
沈阳盛京金控集团有限公司的所属企业
目前也有正在进行招聘的哦
来看看汇总信息吧
汇总信息
▶️沈阳农业投资发展有限公司
·是沈阳盛京金控集团有限公司所属二级企业
·招聘岗位:
投融资高级经理(粮食方向)1名,投融资经理(食品方向)1名,会计(国际贸易方向)1名,会计(财务管理方向)1名
·报名时间:
2024年10月31日至2024年11月14日
·报名方式:
将所需材料发送至邮箱synt2024@163.com
▶️沈阳盛京征信有限公司
·是沈阳盛京金控集团有限公司所属二级企业
·招聘岗位:
行政专员1名
·报名时间:
2024年10月31日-2024年11月14日
·报名方式:
将所需材料发送至邮箱lvjia@sjcredit.com

图源:摄图网_507730535
▶️沈阳盛京制造发展有限公司
·是沈阳盛京金控集团有限公司所属二级企业
·招聘岗位:

·报名时间:
2024年10月31日-2024年11月14日
·报名方式:
将所需材料发送至邮箱sysjzzfz2024@163.com
▶️沈阳数字产业发展有限公司
·是沈阳盛京金控集团有限公司所属二级企业
·招聘岗位:

·报名时间:
2024年10月31日至2024年11月14日
·报名方式:
将所需材料发送至邮箱2457882376@qq.com
🌟报名所需材料中包含《报名登记表》,在【沈阳本地宝】对话界面发送【招聘】,可以获取电子版
小编推荐
可以长按识别/扫描下方二维码
小编推荐
可以长按识别/扫描下方二维码

关注“沈阳本地宝”

关注“沈阳本地宝”
进入公众号后
点击底部菜单栏【微信办事】
即可获取沈阳各类办事指南信息


END
右下角,您点赞和在看
小编工资涨2毛

小编有话说
为了不错过我们的推文
欢迎大家点击星标哦,简单几步操作👇

➤推荐服务:
点击公众号菜单栏或聊天对话框回复关键词:【❎不是留言区】

向下滑动查看更多↓↓
回复【演唱会】获取沈阳演唱会演出购票信息
回复【招聘】获取沈阳最新招聘信息汇总
回复【漫展】获取沈阳漫展活动最新消息
回复【故宫】获取沈阳故宫博物院门票购买入口
回复【九一八】获取沈阳九一八历史博物馆预约入口
回复【人才驿站】获取沈阳人才驿站申请指南
回复【景区】获取沈阳景区预约购票指南
回复【地铁】查看沈阳地铁最新时刻表
回复【补贴】获取沈阳补贴汇总
回复【购房补贴】获取沈阳购房补贴申请指南
回复【契税补贴】获取沈阳契税补贴政策
回复【公租房】获取申请流程、摇号名单查询
回复【HPV】获取沈阳宫颈癌疫苗预约指南
回复【医保】获取沈阳医保办事指南
▌说明:本文由沈阳本地宝整理发布,未经允许请勿转载!如涉及侵权或对版权有疑问,请邮件联系kangsuhang@bendibao.com
▌来源:沈阳人民政府国有资产管理监督委员会
▌编辑:苏玖(康苏杭)
▌图源:沈阳人民政府国有资产管理监督委员会,摄图网(已获平台授权)
▌商务合作:电话:4009999087 QQ:4009999087 微信:点击查看
注:手机QQ添加时,若无法找到,请选择“找公众号”即可添加

戳阅读原文,进入沈阳办事指南!

