点击蓝色字体☝关注沈阳本地宝并设置星标,获取最新信息~
2025年沈阳小学新生普查报名
正在进行中
本文具体介绍浑南区的相关信息
包括普查时间及入口
普查对象、普查学校等
都整理好放在下边啦

2025沈阳浑南区小学新生普查报名安排
普查时间
2025年5月23日9:00-5月29日17:00
普查方式
通过辽事通APP、沈阳政务服务网进行沈阳小学新生普查报名
长按识别/扫描下方二维码
进入并关注公众号【沈阳本地宝】
在对话页面输入并发送【小学】
可以快速获取入口、各区(县)安排

普查对象及条件
·2018年9月1日至2019年8月31日(含8月31日)出生,年满六周岁的适龄儿童
·具有浑南区房产、户籍、居住证其中一项即可(本市外区户口,且无浑南房产的不在普查范围)
普查材料
1.拥有浑南区房产或户籍的学生,需准备以下材料:
(1)孩子和父母的户口簿(如父母离异,需提交父母离婚证、离婚协议或法院判决书等子女归属相关材料)
(2)房屋产权所有证、不动产权证、购房合同或其他房产证明材料
(3)孩子出生证明
(4)浑南区不需要提交居住地社区居住证明
2.随迁子女(含浑南区无户籍、无房产的学生)需提前准备以下材料:
(1)孩子及父母的户口簿(如父母离异,需提交父母离婚证、离婚协议或法院判决书等子女归属相关材料)
(2)学生及其父母其中至少一方的居住证或居住证领取凭条
(3)孩子出生证明
(4)沈阳市内无房证明原件(父母双方)

图源:摄图网_400152723 仅配图
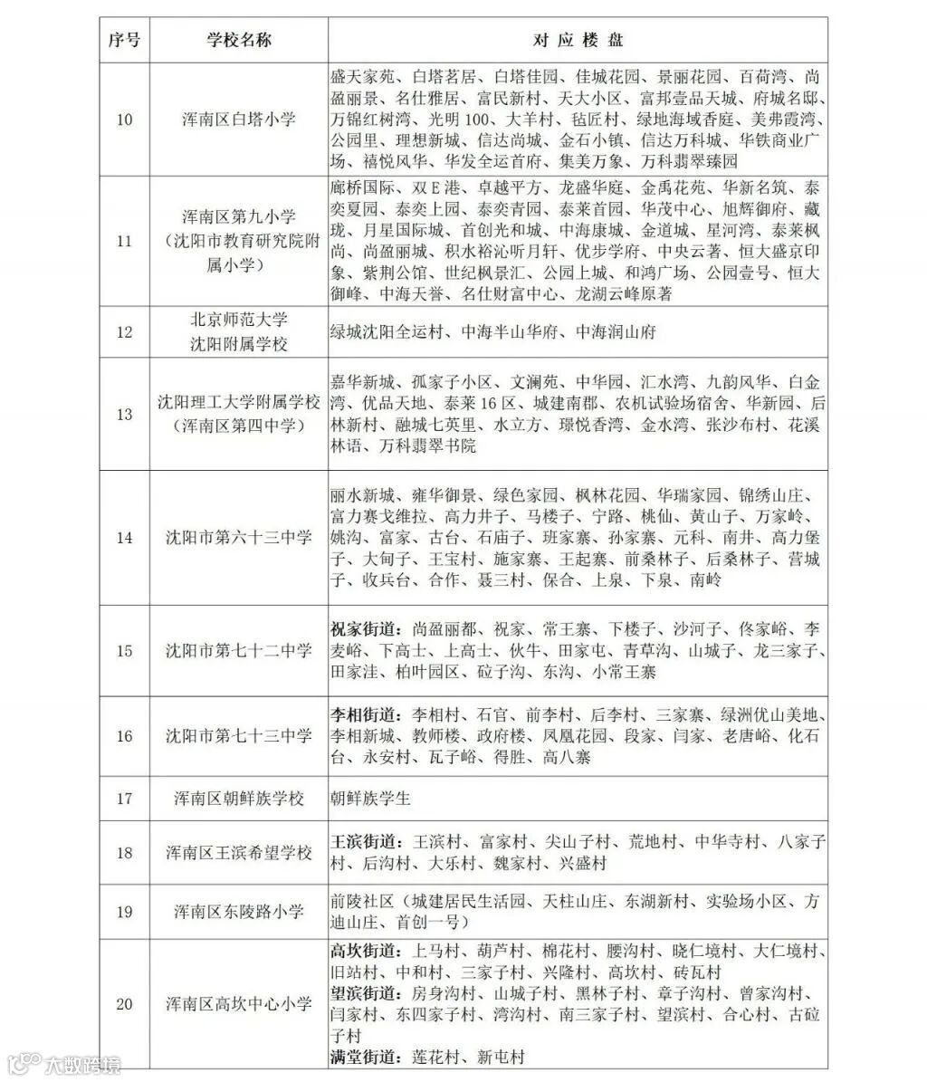
普查对应学校
学生普查学校请参照《2025年浑南区普查学校及对应楼盘信息表》,此表参考2024年学区划分,最终学区划分方案以2025年沈阳市教育局统一公布为准
上下滑动查看
图源:浑南区教育局(下同)
相关政策
上下滑动查看
1.2025年浑南区学位紧张的学校实行房户合一(户口地址与房产地址一致)满3年的入学政策。接收房户合一满3年学生后,尚有学位的学校按照以下顺序适当放宽入学条件:
①房户合一未满3年(按房户合一时间先后排序)
②房户不合一,以房产为准(按取得房证或备案合同时间先后排序)
③房户不合一,以户口为准(按落户时间先后排序)
剩余学位排满后,仍未排入的学生将由区教育局负责统一调剂
2.2025年浑南区继续实施以居住证为主的随迁子女入学政策,因学位有限,建议来沈务工子女报名以下学校:七十二中学(小学部)、七十三中学(小学部)、高坎中心小学、英达满族小学、东陵路小学、王滨希望学校,最终录取学校需服从区教育局整体安排
3.学区内每套住房3年内只能安排一名学生入学(非独生子女家庭除外)。同一房产多人共有产权,只安排房产份额超过50%以上条件的子女入学
4.如需用祖父母或外祖父母房产报名,学生本人和学生家长必须与祖父母或外祖父母在同一户口簿并共同居住满3年,且学生父母双方名下均无房产
5.如使用备案合同报名,需线下核验并提供完税证明,购房发票和入住通知单
6.房屋性质是公寓的,按照《关于进一步促进我市房地产市场平稳健康发展的实施意见》(沈政办发〔2017〕26号)执行
延缓入学
延缓入学通道开启时间:
5月23日上午9:00—6月23日上午9:00
办理对象:
因身体健康等原因确需延缓入学的学生
办理方法:
·父母或者其他法定监护人应向户口所在教育局提出延缓入学书面申请,获批准后方可延缓入学
·确需延缓入学的儿童,请扫描下方二维码办理延缓入学申请
注意事项
1.每名学生只能选择一所学校,请家长如实填报信息,上传的材料将通过招生普查平台与公安、房产、民政等部门进行后台核验,如有瞒报、伪造现象,将取消该生在该学区学校的录取资格
2.普查填报的意向学校不代表最终录取学校,学生普查信息提交成功不代表被录取
3.网络报名存在困难的学生家长可前往附近的学校报名服务点,有专门工作人员提供政策咨询和技术支持
4.学生信息提交成功后,报名系统将自动核验,如信息有误或不完整,需现场二次核验的学生,请等待学校电话或微信公众号推送通知
5.如学生去年已办理延缓入学手续或学生为港澳台、外籍、存在超龄、无身份证号码等情况无法进行线上普查的,请联系普查学校进行咨询

图源:摄图网_500406467 仅配图
咨询方式
现场咨询:
浑南区各幼儿园、小学均设咨询点位,有疑问的家长在孩子所在浑南区幼儿园进行咨询
电话咨询:
在工作时段拨打报名学校咨询电话
咨询时间:
工作日8:30-11:30 13:30-16:30
END
右下角,您点赞和在看
小编工资涨2毛

小编有话说
为了不错过我们的推文
欢迎大家点击星标哦,简单几步操作👇
➤推荐服务:
点击公众号菜单栏或聊天对话框回复关键词:【❎不是留言区】
➤推荐阅读:
2025端午节放假安排!沈阳假期演唱会、音乐节、音乐喷泉活动抢先看!

向下滑动查看更多↓↓
回复【演唱会】获取沈阳演唱会时间表
回复【国企】获取沈阳国企招聘信息汇总
回复【免费门票】获取沈阳热门景区免费游最新消息
回复【故宫】获取沈阳故宫博物院门票购买入口
回复【端午】获取沈阳端午假期活动汇总、出游攻略
回复【人才驿站】获取沈阳人才驿站申请指南
回复【景区】获取沈阳景区预约购票指南
回复【地铁】查看沈阳地铁最新时刻表
回复【补贴】获取沈阳补贴汇总
回复【以旧换新】获取沈阳以旧换新活动安排
回复【契税补贴】获取沈阳契税补贴政策
回复【公租房】获取申请流程、摇号名单查询
回复【公积金】获取沈阳公积金提取和贷款指南
回复【医保】获取沈阳医保办事指南
▌说明:本文由沈阳本地宝整理发布,未经允许请勿转载!如涉及侵权或对版权有疑问,请邮件联系kangsuhang@bendibao.com
▌来源:沈阳教育发布,浑南区教育局
▌编辑:苏玖(康苏杭)
▌文章及封面图源:摄图网(已获平台授权)
▌商务合作:电话:4009999087 QQ:4009999087 微信:点击查看
注:手机QQ添加时,若无法找到,请选择“找公众号”即可添加
戳阅读原文,进入沈阳幼升小指南!

