点击蓝色字体☝关注沈阳本地宝并设置星标,获取最新信息~
辽宁省2026年高考
报名时间、方法及相关安排
近期已经公布
具体内容都放在下边了
各位高三生和家长
可以提前了解一下~
报名对象
·参加普通高校招生统一考试的考生
·参加高职院校单独招生(含注册入学招生)、保送生招生、残障考生特殊教育单独招生、高水平运动队招生、少年班招生等考生
·报考运动训练、武术与民族传统体育专业的考生
·我省2026年高考网上报名、网上缴费的时间为2025年10月20日至10月24日,现场资格审核和采集身份验证信息时间为2025年10月20日至10月29日(不含星期六、星期日)
·各市须于2025年10月31日16:00前完成考生报名的最终确认工作
·少年班考生报名时间另行通知
图源:摄图网_500406494 仅配图
(一)考生参加辽宁省高考报名的基本资格(以下简称报名基本资格):
1.遵守中华人民共和国宪法和法律
2.高级中等教育学校毕业(含应往届)或具有同等学力
3.身体状况符合相关要求
(二)具备报名基本资格,在辽宁省出生(身份证号码的前两位为“21”)且具有辽宁省户籍的考生,可参加我省高考报名
(三)户籍从外省迁入辽宁省的考生(以下简称外省户籍迁入考生)在我省参加高考报名,在具备报名基本资格的同时,还须符合以下要求:
1.单人户籍考生(含和非直系亲属户籍在一起的考生):要求截止到报名开始之日在辽宁省的户籍满三年,具有辽宁省高级中等教育学校学籍为三年且有连续实际就读经历,往届生须具有辽宁省高级中等教育学校毕业证书
2.全家户籍考生(含和父亲或母亲一方或法定监护人户籍在一起的考生):要求截止到报名开始之日有辽宁省户籍,辽宁省普通高中学籍满一年且有连续实际就读经历,往届生须具有辽宁省普通高中学校毕业证书
(四)来辽宁省进城务工的外省户籍人员的随迁子女考生(以下简称随迁子女考生)在我省参加高考报名,在具备报名基本资格的同时,还须符合以下条件:
1.在我省高级中等教育阶段有三年学籍且有连续实际就读经历(须具有我省高级中等教育学校初始注册学籍),往届生还须具有我省高级中等教育学校毕业证书
2.父母在我省具有合法稳定职业和合法稳定住所(含租赁)
(五)报考有关特殊教育高校单独招生考试必须是符合高考报名条件的听残、视障及其他残疾考生
(六)符合我省高考报名相关条件的非应届高中毕业学生,报考经教育部批准具有少年班招生资格的高校,如需参加高考,考试成绩只能作为报考高校少年班的录取依据。少年班考生不得参加其他高校的招生录取。有关市、县(市、区)招考办将按照高校提供的资格审核通过名单安排考生高考报名
(七)在中国定居的外国侨民在我省参加高考报名,须具备基本报名资格,并持我省公安机关签发的《中华人民共和国外国人永久居留身份证》到定居所在县(市、区)招考办指定报名点申请报名
符合我省高考报名条件的港澳居民持《港澳居民居住证》、台湾居民持《台湾居民居住证》,到定居所在县(市、区)招考办指定报名点申请报名
(八)现役军人子女以及特殊情况的考生在我省参加高考报名(户籍、学籍未达到规定时限要求的),须经市招考办审核、主要领导审定签名并加盖公章后,报省招考办备案。备案时间为2026年1月31日前
(九)中华人民共和国普通高等学校联合招收华侨港澳台学生的相关信息,请登录“内地(祖国大陆)高校面向港澳台招生信息网”查询报考事宜,不需在辽宁省参加高考报名
(十)下列人员不得报名:
1.具有普通高等学历教育资格的高校在校生,或已被普通高校录取并保留入学资格的学生
2.高级中等教育学校非应届毕业的在校生
3.在高级中等教育阶段非应届毕业年份以弄虚作假手段报名并违规参加普通高校招生考试(包括全国统考、省级统考和高校单独组织的招生考试)的应届毕业生
4.因违反国家教育考试规定,被给予暂停参加高考处理且在停考期内的人员
5.因触犯刑法受到刑事处罚、尚在处罚期内的。其中,未成年人按相关法律规定执行
·考生报名参加我省高考,须参加语文、数学、外语3门科目的全国统一考试,还须参加我省普通高中学业水平选择性考试(以下简称选择性考试)
·普通高中学业水平合格性考试(以下简称合格性考试)科目成绩合格(包括2012年至2019年3月我省普通高中学业水平考试科目为“A或B或C”等级),方可报考该科目选择性考试
(一)我省选择性考试科目为物理、化学、生物学、思想政治、历史、地理等6门科目。考生须在物理、历史2门科目中自主选择1门作为首选考试科目,然后在化学、生物学、思想政治、地理4门科目中自主选择2门作为再选考试科目。首选考试科目为物理的,称为“物理学科类”,首选考试科目为历史的,称为“历史学科类”
(二)考生再选科目对应合格性考试科目合格四科,必须选择两科,经信息确认后完成高考报名;再选科目对应合格性考试科目合格三科,考生至少选择一科;再选科目对应合格性考试科目合格二科及以下的,可不选或自愿选择再选科目数量
考生自主选择首选考试科目和再选考试科目,经信息确认后不得进行更改
(三)首选考试科目对应的合格性考试科目成绩不合格的考生,不得报名参加高考,仅可报名参加单考单招考试
(四)合格性考试科目成绩不合格的考生,可参加我省2026年1月份普通高中学业水平合格性考试。在考试科目成绩发布后三个工作日之内,有关科目成绩合格的考生可完成考试报名及报考信息确认
首选考试科目合格性考试对应科目成绩不合格的考生,如参加艺术类省统考、省际联考或校考,可在本次高考报名时限内向所在县(市、区)招考办书面申请,并签写《辽宁省2026年普通高等学校招生统一考试考生暂时取得高考报名资格承诺书》,经批准可暂时取得高考报考资格,相关考生须参加我省2026年1月份普通高中学业水平合格性考试,并且对应首选科目成绩合格,否则取消其高考报名资格,其所参加艺术类省统考、省际联考或校考成绩无效
(五)考生在外省参加普通高中学业水平合格性考试科目成绩的转入认定,须于高考报名前完成。考生需在报名点所在地招考办申请并提交相关材料
图源:辽宁招生考试之窗
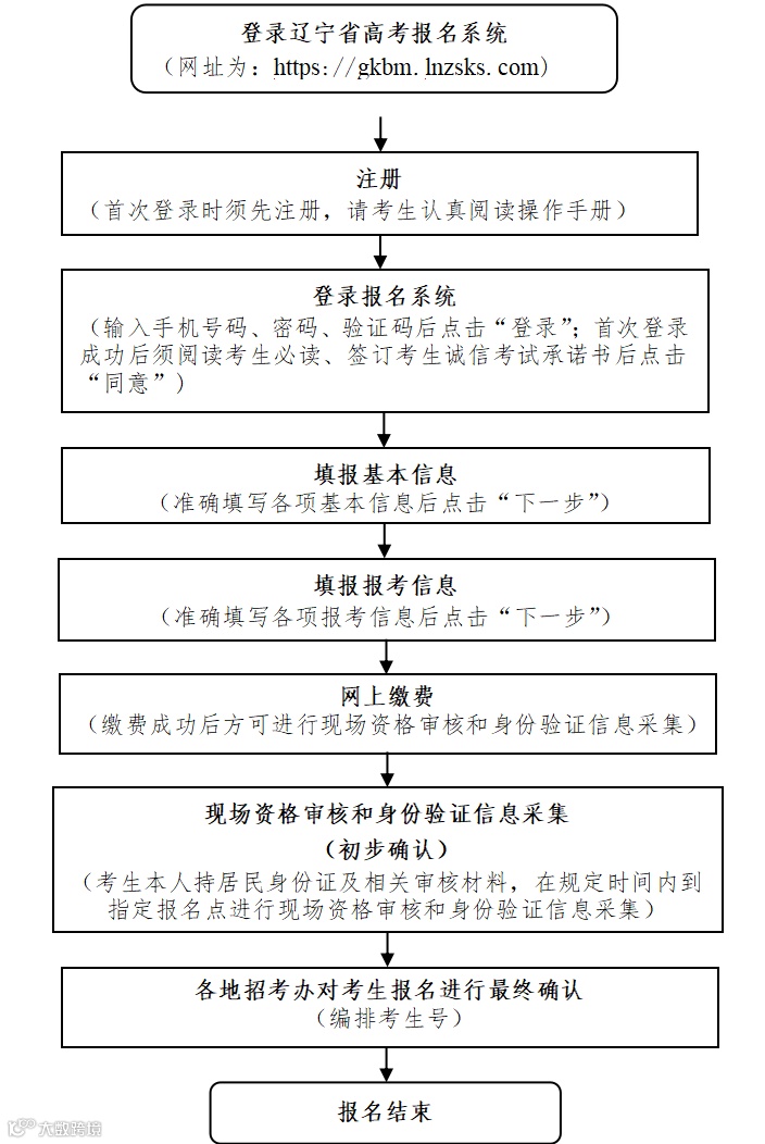
符合报名条件的考生登录辽宁招生考试之窗网站(www.lnzsks.com)或使用Chrome、360(极速模式)、IE9及以上浏览器登录“普通高校招生统一考试信息服务平台”,认真阅读考生须知,网上签订《辽宁省2026年普通高等学校招生统一考试考生诚信考试承诺书》,如实填报本人基本信息及报考信息(首次登录须进行注册)
长按识别/扫描下方二维码
进入并关注公众号【沈阳本地宝】
在对话页面输入并发送【高考】
可以快速获取报名入口、流程
往年分数线等相关信息
*考生现场资格审核和身份验证信息采集
1.学籍和学历证件审核:我省普通高中应届生、高级中等教育其他学校应届毕业生(含普通中专、职业中专、职业高中、技校等)由考生学籍所在学校统一交验材料,包括学籍注册名单、注册时间等学籍信息;往届高级中等教育学校毕业生持高级中等教育学校毕业证书,其他考生持同等学力证书或最后的学历证件等有关证明材料
2.户籍证件:居民身份证件、户口簿
3.具有我省户籍(身份证号码的前两位为“21”),学籍在外省的应届考生须提供:考生就读高级中等教育学校上级学籍主管部门出具的学籍证明,以及当地省级教育行政部门或招考办出具的学业水平考试成绩证明
4.外省户籍迁入考生报名须提供:本人填写经有关学校、学校上级学籍主管部门确认的《2026年外省户籍迁入辽宁省考生高考报名审核表》(此表作为考生学籍、学习经历证明)
5.随迁子女考生报名须提供:本人填写经有关学校、学校上级学籍主管部门确认的《辽宁省2026年进城务工人员随迁子女考生高考报名审核表》(此表作为考生学籍、学习经历证明),考生学籍所在学校提供考生新生录取名册原件、复印件,往届生还须提供高级中等教育学校毕业证书;考生须提供“父母在我省具有合法稳定职业和合法稳定住所(含租赁)”的证明材料等
END
右下角,您点赞和推荐
小编工资涨2毛
小编有话说
为了不错过我们的推文
欢迎大家点击星标哦,简单几步操作👇
➤推荐服务:
点击公众号菜单栏或聊天对话框回复关键词:【❎不是留言区】

向下滑动查看更多↓↓
回复【演唱会】获取沈阳演唱会时间表
回复【校招】获取2026届校园招聘信息
回复【新阳卡】获取沈阳新阳卡办理指南
回复【故宫】获取沈阳故宫博物院门票购买入口
回复【供暖】获取沈阳供暖缴费新消息
回复【人才驿站】获取沈阳人才驿站申请指南
回复【景区】获取沈阳景区预约购票指南
回复【地铁】查看沈阳地铁最新时刻表
回复【补贴】获取沈阳补贴汇总
回复【以旧换新】获取沈阳以旧换新补贴信息
回复【契税补贴】获取沈阳契税补贴政策
回复【公租房】获取申请流程、摇号名单查询
回复【公积金】获取沈阳公积金提取和贷款指南
回复【医保】获取沈阳医保办事指南
▌说明:本文由沈阳本地宝整理发布,未经允许请勿转载!如涉及侵权或对版权有疑问,请邮件联系kangsuhang@bendibao.com
▌来源:辽宁招生考试之窗
▌编辑:苏玖(康苏杭)
▌文章及封面图源:摄图网(已获平台授权)
▌商务合作:电话:4009999087 QQ:4009999087 微信:点击查看
注:手机QQ添加时,若无法找到,请选择“找公众号”即可添加
戳阅读原文,进入辽宁高考专题

