点击蓝色字体☝关注沈阳本地宝并设置星标,获取最新信息~
2026年度空军招飞复选工作
计划从2026年1月上旬开始
沈阳选拔中心安排已经公布
相关信息都整理好放在下边了
一起来了解下吧
时间安排
2026年度空军招飞复选工作,拟定于2026年1月8日至1月16日分5批次,在沈阳选拔中心组织
沈阳招飞中心地址:
辽宁省沈阳市沈河区万柳塘路51号
2026年度辽宁省空军招飞复选日程安排表
图源:辽宁招生考试之窗(下同)
2025年参加过空军招飞初选且体检通过的部分学生,根据现场询问学生学业水平情况和体检身体情况,拟安排468名参加此次复选(沈阳招飞中心通过电话形式同步通知相关学校)
备注:
参加过空军招飞初选且通过,但未通知参加此次复选的学生,待高考结束后,如预估高考成绩能够达到本省特控线上,再另行安排检测,请及时关注“空军沈阳招飞”微信公众号,或高考结束后与沈阳招飞中心电话联系
图源:摄图网_500847583 仅配图
1.体格检查。根据《空军招收飞行学员体格检查标准》,对参选考生身体进行全面检测,检测期间实行全程淘汰
2.心理选拔。依据《招收飞行学员心理检查要求与方法》,通过招飞心理选拔测评系统对考生进行心理和飞行潜质评估
3.政治考核询问。主要是谈话询问政治考核相关线索,审核整理《空军招收飞行学员预选对象登记表》
4.所有项目检测需2天,检测期间实行全程淘汰,中途淘汰即可返回
1.考生本人出生证明复印件,以及身份证或户口簿
2.学生本人近期1寸红底免冠照片6张,每张照片背后用圆珠笔标注地市、学校、姓名
3.填写完整的《空军招收飞行学员预选对象登记表》纸质版1份(已在初选现场发给每名考生)及《政治考核线索表》电子版1份(“空军沈阳招飞”微信公众号下载)
4.涉及政治考核所有亲属身份证、户口本复印件1份(户口本首页和本人页)
5.涉及政治考核所有亲属1寸免冠照片电子版,请按要求提前认真填写相关内容,做到无遗漏、无缺项
6.个人洗漱用品、口罩
7.智能手机(用于报销车票)
8.除眼睛方面不能做手术外,如有其他方面手术史或住院史,携带全部病历
9.严禁携带充电宝、火种等易燃易爆危险物品
长按识别/扫描下方二维码
进入并关注公众号【沈阳本地宝】
在对话界面输入并发送【招飞】
可以快速获取复选时间/地点/材料安排
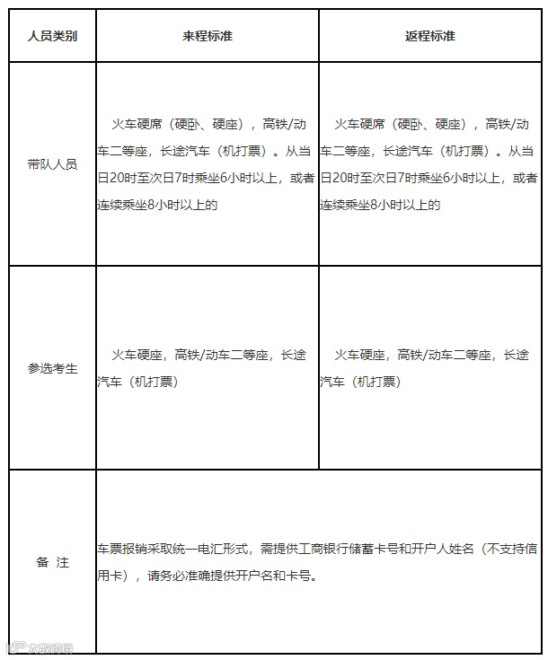
考生检测期间不收取任何费用,食宿免费。除沈阳市区考生外,其他考生往返路费予以报销,需提供本人车票(在铁路12306下载打印学生本人电子发票)。报销采取统一电汇形式,需提供工商银行储蓄卡号和用户名(不支持信用卡)
参加招飞复选人员往返路费报销标准:

报到咨询电话:024-24280378
政治考核咨询:024-28840312
车票报销咨询:024-24280368
END
右下角,您点赞和推荐
小编工资涨2毛
小编有话说
为了不错过我们的推文
欢迎大家点击星标哦,简单几步操作👇
➤推荐服务:
点击公众号菜单栏或聊天对话框回复关键词:【❎不是留言区】

向下滑动查看更多↓↓
回复【演唱会】获取沈阳演唱会时间表
回复【编制】获取沈阳事业单位招聘信息汇总
回复【元旦】获取沈阳跨年/元旦活动汇总
回复【故宫】获取沈阳故宫博物院门票购买入口
回复【九一八】获取沈阳九一八历史博物馆预约入口
回复【人才驿站】获取沈阳人才驿站申请指南
回复【景区】获取沈阳景区预约购票指南
回复【地铁】查看沈阳地铁最新时刻表
回复【补贴】获取沈阳补贴汇总
回复【以旧换新】获取沈阳以旧换新补贴信息
回复【契税补贴】获取沈阳契税补贴政策
回复【公租房】获取申请流程、摇号名单查询
回复【公积金】获取沈阳公积金提取和贷款指南
回复【医保】获取沈阳医保办事指南
▌说明:本文由沈阳本地宝整理发布,未经允许请勿转载!如涉及侵权或对版权有疑问,请邮件联系kangsuhang@bendibao.com
▌来源:辽宁招生考试之窗
▌编辑:苏玖(康苏杭)
▌文章及封面图源:摄图网(已获平台授权)
▌商务合作:电话:4009999087 QQ:4009999087 微信:点击查看
注:手机QQ添加时,若无法找到,请选择“找公众号”即可添加
戳阅读原文,进入沈阳办事指南

