点击蓝色字体☝关注沈阳本地宝并设置星标,获取最新信息~
准备在沈阳找工作/换工作的朋友们
近期招聘信息又有新的哦
国企和事业单位的招聘信息都有
岗位表和报名安排
都整理好放在下边了
快来看看有没有合适的岗位吧
PART.01
岗位表
图源:辽宁国资
(一)基本条件
1.具有中华人民共和国国籍,遵守宪法和法律
2.具有良好的道德品行,有事业心和责任感,热爱能源事业
(二)任职条件
1.应聘人员应具有岗位要求的学历、职称条件。招收应届大学毕业生的岗位,尚处两年择业期内的大学毕业生亦可报名
2.所学专业符合岗位需求
3.熟悉本岗位所需的法律法规和专业知识
4.能够熟练使用办公自动化软件和本专业常用软件
5.具有良好的职业素养和较好的沟通协调能力
6.应聘人员不得应聘在聘用后即构成回避关系的招聘岗位
7.应聘人员无违法违纪行为和不良记录
8.符合具体招聘岗位所需要的其他条件
(三)不得参加招聘情况有下列情形之一的人员,不得参加此次招聘:
1.受司法机关或纪检、监察机关审查,尚未做出结论的
2.受党纪、行政处分,尚处影响期内的
3.有违法犯罪记录的
4.依据劳动合同法第三十九条、第四十条第一款及第二款等情形被辽能股份所属各单位依法解除劳动合同人员
5.有其他情形影响录用的
报名方式:
本次招聘采用网上及现场报名相结合的方式,每位应聘人员只能应聘一个岗位,网上报名邮件地址为lngfhr@126.com,邮件及附件标题请注明“应聘单位_岗位_姓名_联系电话”
报名材料:
《辽宁能源煤电产业股份有限公司招聘报名表》(需以文档格式提交)、个人简历及应聘材料(学历学位证、学信网学历证书电子注册备案表、中国高等教育学位在线验证报告、职称证、身份证、有效期内可识别二维码的无犯罪记录证明等相关证件的PDF扫描件)
报名截止日期:
2025年12月22日16时
报名咨询电话:
024-62548716
长按识别/扫描下方二维码
进入并关注公众号【沈阳本地宝】
在对话页面输入并发送【国企】
可以快速获取岗位表和报名表电子版
以及沈阳国企招聘信息
PART.02
图源:沈阳水务集团(下同)
(一)基本条件
1.拥护中华人民共和国宪法,拥护中国共产党领导和社会主义制度
2.具有良好的政治素质和道德品行
3.具有正常履行职责的身体条件和心理素质
4.具有符合职位要求的工作能力,具备岗位职责所必须的学历、学位、专业技术职称或职业资格,且符合法律法规及行业管理等对相关岗位规定的条件
(二)资格条件
详见《沈阳水务集团有限公司招聘岗位信息一览表》
(三)不接受报名情形
1.因犯罪受过刑事处罚或有犯罪嫌疑尚未查清或正在接受纪律审查的
2.曾被开除党籍、公职或因违纪违规被开除、辞退、解聘的
3.涉嫌违法违纪正在接受调查尚未做出结论的
4.与劳动关系所在单位存在劳动纠纷,尚未解决的
5.处于受处分期间或者未满影响期限的
6.被依法列入失信联合惩戒对象名单的
7.聘用后构成回避关系的
8.法律法规规定不得聘用的其他情形的
报名时间:
2025年12月11日8:00至2025年12月17日17:00
报名方式:
扫描下方二维码进行报名(在其中一个端口报名即可)
咨询电话:
024-22813878
咨询时间:
工作日9:00-12:00,13:30-17:30
报名要求:
·报名时应聘者提供真实个人信息,报名时与考试时使用的身份证必须一致
·应聘人员报名时应诚信、准确、规范填写个人信息,对伪造、变造、冒用有关证件、材料骗取考试资格以及恶意注册干扰报名秩序的,一经发现,立即取消考试或录用资格
图源:摄图网_600154653 仅配图
PART.03
(一)基本条件:
1.拥护中华人民共和国宪法,拥护中国共产党领导和社会主义制度
2.具有良好的政治素质和道德品行
3.具有正常履行职责的身体条件和心理素质
4.具有符合职位要求的工作能力,具备岗位职责所必须的学历、学位、专业技术职称或职业资格,且符合法律法规及行业管理等对相关岗位规定的条件
(二)资格条件:
1.具有符合招聘岗位需要的相关专业技术水平和工作能力
2.具有所招聘岗位相关工作经验
3.具体任职资格及所需条件(详见岗位表)
(三)以下条件不接受报名:
1.正在接受司法机关立案侦查或纪检机关和监察部门立案审查的,或者受过司法机关刑事处罚的,曾被开除党籍、公职或因违纪违规被开除、辞退、解聘的,或者正在党纪、政纪处分期限内的,或者涉嫌违纪违法正在接受有关机关审查尚未作出结论的
2.与劳动关系所在单位存在劳动纠纷,尚未解决的
3.聘任后即构成回避关系的,即凡与集团公司及下属单位领导人员有夫妻关系、直系血亲关系、三代以内旁系血亲或者近姻亲关系的应聘人员,不得应聘该单位行政管理或者人事、财务、监督检查等岗位,以及有直接上下级领导关系的岗位
4.被依法列为失信联合惩戒对象的
5.法律和法规规定的其他情形和有不符合岗位聘任的其他情形的
报名时间:
2025年12月13日至2025年12月19日17时
报名方式:
PC端(https://shenyangwater.zhaopin.com)报名或扫描下方二维码报名
报名要求:
报名时应聘者须提供真实个人信息,报名时与考试时使用的身份证必须一致。应聘人员报名时应诚信、准确、规范填写个人信息,对伪造、变造、冒用有关证件、材料骗取考试资格以及恶意注册干扰报名秩序的,一经发现,立即取消考试资格或录用资格且5年内不得报名集团任何岗位
招聘组咨询电话:
024-31313078(电话咨询时间:工作日9点-12点,13点30-18点)
PART.04
图源:沈阳市人民政府国有资产监督管理委员会
(一)基本任职条件:
1.拥护党的路线方针政策,有良好的职业素养,遵纪守法,勤勉尽责,团结协作,廉洁从业
2.具有较突出的工作业绩,熟悉现代企业管理,具有履行岗位职责所必需的专业知识及专业技术资格,熟悉相关政策法规,熟悉国内外市场和相关行业情况
3.具有把握大势的能力,面向全球的眼光、善于执行的水平、引领企业转型创新发展的能力,具有勇于担当、敢闯敢试、求实务实的工作作风,具有创新发展、专注品质、追求卓越的精神,具有强烈的事业心、责任感和使命感,具有搞好国有企业的信心和决心
4.具有良好的心理素质和能够正常履行职责的身体素质
5.具有较丰富的经济理论知识、管理知识及实践经验,能够有效协调企业内部管理与外联工作。熟悉法律常识,能依法依规、规范有序开展各项经营活动,具有较强的危机公关处理能力及防范化解企业经营风险的能力
(二)任职资格条件:
详见《沈阳市文体旅产业发展集团有限公司所属企业中层岗位信息表》
(三)以下条件不接受报名:
1.正在接受司法机关立案侦查或纪检机关和监察部门立案审查的,或者受过司法机关刑事处罚的,或者正在党纪、政纪处分期限内的,或者涉嫌违纪违法正在接受有关机关审查尚未作出结论的
2.与劳动关系所在单位存在劳动纠纷,尚未解决的
3.聘任后即构成回避关系的
4.被依法列为失信联合惩戒对象的
5.因身体健康原因不能正常上班的
6.法律和法规规定的其他情形和有不符合岗位聘任的其他情形的
7.有其他严重违法、违规、违纪行为的
报名方式:
报名人员需完整填写《沈阳市文体旅产业发展集团有限公司所属企业中层岗位报名登记表》,填写完整后以word版本形式连同附件材料回传至指定邮箱:shenyangshiwentilv@163.com
报名登记表、附件压缩包及邮件命名:
“应聘公司+岗位+姓名+手机号”,例如:“沈阳市文体旅投资运营有限公司+市场营销部部长+姓名+手机号”;如因报名资料不完整影响后续环节,后果由报名人员承担
报名时间:
2025年12月11日至2025年12月20日24时
咨询电话:
024-31358586、13066531153(咨询时间为工作日9:30-12:00,13:30-18:00)
图源:摄图网_500514132 仅配图
PART.05
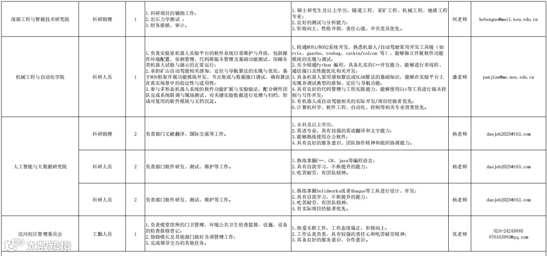
图源:东北大学人事处(下同)
(一)基本要求:
1.品行端正,遵守法律法规与学校的相关规章制度
2.身体健康,胜任工作
(二)年龄要求:
劳务派遣人员,男性年龄不超过60周岁,女性年龄不超过50周岁
(三)学历及技术职务要求:
非教师专业技术助理岗位及行政助理岗位要求具有大学本科及以上学历或初级及以上专业技术职务
(一)本次招聘人员采取劳务派遣方式聘用;受聘人员须与劳务派遣单位签订劳动合同后,派遣来学校工作
(二)学校为劳务派遣人员依法缴纳“五险一金”,相关待遇标准按照学校相关规定执行
(三)应聘人员限报两个岗位,所提交的各项材料内容必须真实准确,如有弄虚作假,不予聘用
*在【#沈阳本地宝】对话页面输入并发送【事业单位】,可以快速获取报名表、岗位表等信息,以及沈阳事业单位招聘安排
PART.06
长按识别/扫描下方海报二维码,可以进入沈阳【找工作】专题,获取沈阳国企、事业单位招聘、大厂社招/校招岗位查询和报名等相关信息
-END-
右下角,您点赞和推荐
小编工资涨2毛
小编有话说
为了不错过我们的推文
欢迎大家点击星标哦,简单几步操作👇
➤推荐服务:
点击公众号菜单栏或聊天对话框回复关键词:【❎不是留言区】

向下滑动查看更多↓↓
回复【演唱会】获取沈阳演唱会时间表
回复【元旦】获取沈阳跨年/元旦活动汇总
回复【故宫】获取沈阳故宫博物院门票购买入口
回复【免费门票】获取沈阳热门景区免费门票活动安排
回复【新阳卡】获取沈阳新阳卡办理指南
回复【编制】获取沈阳事业单位招聘信息汇总
回复【地铁】查看沈阳地铁最新时刻表
回复【补贴】获取沈阳补贴汇总
回复【新阳卡】获取沈阳新阳卡办理指南
回复【契税补贴】获取沈阳契税补贴政策
回复【公租房】获取申请流程、摇号名单查询
回复【公积金】获取沈阳公积金提取和贷款指南
回复【医保】获取沈阳医保办事指南
▌说明:本文由沈阳本地宝整理发布,未经允许请勿转载!如涉及侵权或对版权有疑问,请邮件联系kangsuhang@bendibao.com!
▌来源:辽宁国资,沈阳水务集团,沈阳市人民政府国有资产监督管理委员会,东北大学人事处
▌编辑:苏玖(康苏杭)
▌文章及封面图源:本地宝,摄图网(已获平台授权)
▌商务合作:电话:4009999087 QQ:4009999087 微信:点击查看
注:手机QQ添加时,若无法找到,请选择“找公众号”即可添加
戳阅读原文,进入沈阳找工作指南

