学大说丨校园·干货·恋爱
2019
华为
校园招聘

华为2020秋招终于打响!
研发类、销售类、服务类、供应链类、
财经类、法务类、人力资源类、业务支撑类
八大类岗位全线开放!
不限专业,工作地点覆盖全国!
应届生年薪平均20万 年终奖可达100W!
2019.1.1-2020.12.31期间毕业的留学生
2020.1.1-2020.12.31期间毕业的国内童鞋
都可以投递!

“华为用百万年薪聘用应届生”的消息在网上迅速发酵起来。
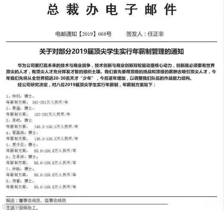
一封由华为CEO任正非亲自签发的邮件截图显示:
华为将对八位顶尖的2019届博士生实行年薪制,其中最高年薪上限为201万,最低的年薪下限也有89.6万!

这封邮件曝光后,网友们一致为华为叫好,称赞“华为尊重知识,重视人才”“希望其他公司借鉴”。

虽然“高薪”是华为的一贯作风,但这次却是第一次公开年薪制,根本目的就是吸引更多人才。
不同于很多公司藏着掖着,或是用别的福利掩饰自己的薪资不高,华为招人的手段快准狠:使!劲!砸!钱!

今年6月20日,任正非就曾在EMT一次会议上透露:“今年华为将从全世界招进 20-30 名天才少年,2020 年还计划从世界范围招进 200-300 名天才少年。”

在华为的价值观里,人是最根本的。
而高于同行业的薪资福利,是任老给人才最质朴的承诺。华为的员工里,可能会有人吐槽加班多、压力大,但不会有人抱怨待遇给得不好。

应届生人才策略:砸钱!高薪!
在一份校招薪资榜上,华为的排名一骑绝尘。
应届生白菜价都在年薪20W上下浮动,SSP Offer更是高达40~50W,高于一众互联网科技公司。

这还不是全部,华为的薪资是由工资+奖金+TUP分配+虚拟股分红组成,如果外派到国外工作,还有非常丰厚的外派补助。
据传华为曾给应届生开过100w的年终奖。不同于很多公司薪资取决于职级,年龄、工作经验...在华为根本不是问题,只要你能给公司创造更大价值,就能拿到高薪。

给股权福利、还半送房子?
为了激励员工,也为了能将经费全力投入到研发上,华为一直采用100%员工持股的股权模式,至今都没有上市。
而这当中,任正非本人仅持股1%,近99%的股权都在员工手上。
只要你工作超过3年,定级为14级以上,就能拿到股权!
按照华为的股票定价来算,这意味着持股的员工都有几十万,乃至百万的隐形资产!可以说,华为人是在为自己打工。

▲员工个人持股份额分配计算方法 来源:股权激励论坛
对在北上广深打拼的年轻人来说,租房买房都是最棘手的问题之一,而华为员工还能买到远远低于市场价的住房。
去年有媒体报道,华为将在东莞松山湖为员工提供3w套住房,价格仅8500/㎡,远低于当地市价2.5w/㎡!

▲华为松山湖基地欧洲小镇
任正非在采访中,强调了人才的重要性,这也是华为成为中国创新能力最强,领先全球5G技术的主要原因。
或许还有其他企业能够吸引如此之多的优秀毕业生,无数的国家栋梁之才在推动着包括5G等前沿技术向前不断地攻坚。
我们应该相信,这些年轻人和这家伟大的企业,能够继续披荆斩棘。毕竟,国之重器不只是在形容华为,还在形容那些在华为身后的无数人才的付出。

华为之于世界,最大的价值在于示范和榜样。
华为告诉全世界,中国的制造,已经不是那个只会模仿,侵犯专利的阶段了。中国人有能力在各行业做到技术领先和质量可靠,即使在最新兴的通信技术行业。
华为告诉世界,纯中资公司,也可以发展的很快,很好。华尔街及其控制的在华代言人,你们看清楚了,没有你们的投资,我们一样的遍及世界。
华为告诉世界:你选择中国企业,你将获得性价比更高的产品与服务。由此为中国产品树立了一面光辉的旗帜。

对20届同学来说,加入华为的最好机会已经来了。
就在前天,华为2020届秋招正式启动!研发、财务、销售等8大类岗位全面开启网申通道!招聘规模比BAT的总和还要多。
虽然每年申请华为的人非常多,还会有很多清北复交、海外留学生与你一同竞争,但我相信你的力量定会战胜千军万马,顺利走过这座独木小桥。

/
文 | Teacher李./网络整理
图片 | Teacher李./网络整理
— END —
机会总是留给有准备的人
点个【在看】,别让更多人与华为失之交臂
HAVE FUN
无畏而有诚
无
大学更精彩
心情|资讯|校园|恋爱|福利
空·

