
点击"合肥168玫瑰园学校"关注我们

认真学习贯彻教育部有关中小学生作业、睡眠、手机、读物、体质等五项管理要求,切实将合肥市教育局相关文件、通知要求落实到位,合肥一六八玫瑰园学校东校区多方位行动,呵护学生成长,将“睡眠令”执行到底。


强化管理。学校及时组织全体教师学习文件要求,认真理解文件精神,积极引导教师践行办学理念,把每一位学生都放在心上,从作业管理等方面入手,提倡分层作业。班主任统筹作业布置,精简优化,能在学校完成的作业尽量在校内完成,让学生跳出题海,为充足睡眠提供时间量。


调整时间。结合“睡眠令”中明确要求,小学生第一节课时间为8:30,中学生第一节课从8:10开始。中午合理规划,结合学校实际,留给学生充足的午休时间。
沟通家长。建立家校良好沟通,让“睡眠令”内容得到真实施,离不开家长朋友的支持。为此,学校通过印发上级文件加强宣传,同时加强班主任与家长沟通宣讲,让家长减轻焦虑,为学生充足睡眠提供家庭支持。
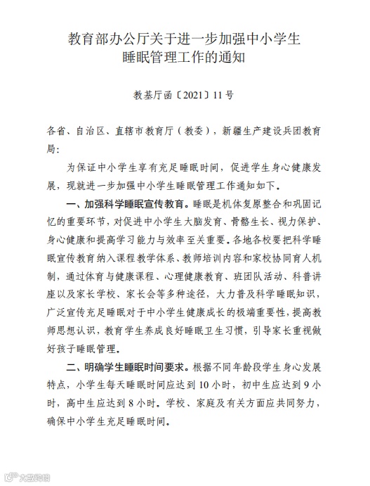
据悉,2021年4月,教育部办公厅印发《关于进一步加强中小学生睡眠管理工作的通知》,对学生睡眠时间、学校作息时间、晚上就寝时间等3个“重要时间”作出明确要求。5月,合肥市教育局下发《关于加强“五项管理”管理工作的通知》,要求各学校进一步加强学习,提高政治站位,严格落实。
合肥一六八玫瑰园学校东校区将继续坚持“立德树人”根本任务,全面培养学生,尊重学生成长规律和身心发展规律,努力将学校打造成学生的成长乐园。
供稿:宋斌
审稿:吴迎欢
编辑:方姗姗

关注合肥一六八玫瑰园学校官方微信
聆听校园好故事
感受教育百态美
微信号:hf168mgyxx


