
作者 | 赵智功
“流媒体”这个概念大家已经非常熟悉,目前全球主流数字音乐平台基本都在使用流式传输技术,我们手机里每天都在使用的各类数字音乐平台App已经习惯被称为“音乐流媒体”。
流媒体(Streaming Media),是在网络中使用流式传输技术,通过将一连串的媒体数据压缩后,经过网上分段发送数据,在网上即时传输影音以供观赏。流媒体使得数据包像流水一样发送,让浏览用户可以一边下载一边观看、收听,而不需要等到整个多媒体文件下载完成就可以即时观看的多媒体文件。

根据最新的RIAA(美国唱片业协会)行业年终报告:流媒体在音乐行业营收的比重已经达到了75.5%。
作为目前世界上最主流的音乐传播方式,几乎所有的音乐内容提供者(三大唱片巨头、音乐厂牌、数字分销商、版权代理机构、签约音乐人、独立音乐人及相关从业者)都要直接或间接面对与流媒体平台合作的法律问题。
在国内的法律体系下,今天本人为大家简单梳理和解析流媒体平台与音乐版权人之间的版权法律关系,以便各方明确各自权利和利益,让音乐版权人与流媒体平台之间更好地合作。
(本文讨论重点为流媒体平台相关的互联网版权问题,暂不讨论肖像、隐私、名誉等民事权利,以及涉及图书出版及广播的著作权权利。)
名词法律定义(法律明文规定)
音乐作品:歌曲、交响乐等能够演唱或者演奏的带词或者不带词的作品。
录音制品:任何对表演的声音和其他声音的录制品。
表演者:演员、演出单位或者其他表演文学、艺术作品的人。
信息网络传播权:以有线或者无线方式向公众提供作品,使公众可以在其个人选定的时间和地点获得作品的权利。
文章内定义
(为便于理解本文的简化定义)
音乐版权人:即音乐内容提供者,包括巨头音乐公司、普通音乐厂牌、数字分销商、独立音乐人等。
词曲音乐作品权(Right of Musical Works):音乐版权人对于能够演唱或者演奏的带词或者不带词的作品的权利。通俗可以理解为音乐版权人对乐谱、歌词形式记载的词曲的权利。
录音制品作品权(Right of Sound Recordings):音乐版权人对以录音载体固定、记载的词曲音乐作品的录音作品的权利。通俗可以理解为唱片公司对通过自身专业录音棚录制的母带及发行件(黑胶、CD、磁带或数字音乐等)的权利,也包括独立音乐人在自己工作室制作和录制的音乐录音作品的权利。(属于邻接权)
表演者权(Right of Performers):音乐表演者所享有的权利。通俗可以理解为表演词曲音乐作品的乐器演奏家、歌手、乐队或艺人的权利。(属于邻接权)
交互式传播与非交互式传播:获取网络作品的时间、地点和内容是否受限制是区分交互式与非交互式传播的本质区别。对信息内容的传输是由网络用户的行为触发的,网络用户可以自主地选择信息内容属于交互式传播。只能在网络服务提供者事先安排的时间获取特定的作品内容属于非交互传播行为。通俗可以理解为用户可以自主选择自己想听的歌曲(挑选歌曲、暂停、播放、下一首都由用户控制)属于交互式传播,用户无法自主选择自己想听的歌曲,如电台广播或直播Podcast播放的歌曲用户无法即时自主控制,属于非交互式传播。
音乐版权人的权利范围(重点)
音乐版权人在与流媒体平台合作时享有的三大权利(著作权及邻接权)范围包括:
词曲音乐作品权(Right of Musical Works)、录音制品作品权(Right ofSound Recordings)及表演者权(Right of Performers)。
以下统称为三大基础权利。三大基础权利是各种业务合作的法律基础,非常非常重要。
通过三大基础权利或三大权利,可以直接列举出各类音乐内容提供者:
上述表格设计,目的在于便于读者快速理解音乐版权人分类及三大权利相应情况。表格中的情形属于理论状态下的假设抽象情形,与实际情况存在偏差,包括:(一)未考虑在行业合作背景下的委托创作、职务创作、艺人签约、约定版权占比等情况。(二)未考虑音乐创作与表演并不是单一分离的,在现实情况中音乐词曲创作、表演以及录音互相重叠包含是非常正常的情况。

上述表格用于读者快速理解专业内容而剥离的应用场景抽象假设。如将所有现实情况考虑进去,这个表格几乎是无法整理的,请各位海涵。
重点:
音乐版权人在面对流媒体平台,或者在各种现实场景中所接触到的《音乐授权合同》、《艺人经纪合同》、《唱片制作合同》、《节目录制合同》等,几乎全部都是在讨论上述三大权利。
如果将三大权利熟记在心,在面对不同的合作时,在看到各类专业合同条款时会有很大的帮助。
下面,我们将三大基础权利详细展开。
词曲音乐作品权(Right of Musical Works)
可以分为两部分人身权和财产权:
人身权部分
(一)发表权:决定作品是否公之于众的权利。
(二)署名权:表明作者身份,在作品上署名的权利。
(三)修改权:修改或者授权他人修改作品的权利。
(四)保护作品完整权:保护作品不受歪曲、篡改的权利。
财产权部分
(五)复制权:以印刷、复印、拓印、录音、录像、翻录、翻拍等方式将作品制作一份或者多份的权利。
(六)发行权:以出售或者赠与方式向公众提供作品的原件或者复制件的权利。
(七)出租权:有偿许可他人临时使用电影作品和以类似摄制电影的方法创作的作品、计算机软件的权利,计算机软件不是出租的主要标的的除外。
(八)展览权:公开陈列美术作品、摄影作品的原件或者复制件的权利。
(九)表演权:公开表演作品,以及用各种手段公开播送作品的表演的权利。
(十)放映权:通过放映机、幻灯机等技术设备公开再现美术、摄影、电影和以类似摄制电影的方法创作的作品等的权利。
(十一)广播权:以无线方式公开广播或者传播作品,以有线传播或者转播的方式向公众传播广播的作品,以及通过扩音器或者其他传送符号、声音、图像的类似工具向公众传播广播的作品的权利。
(十二)信息网络传播权:即以有线或者无线方式向公众提供作品,使公众可以在其个人选定的时间和地点获得作品的权利;
(十三)摄制权:以摄制电影或者以类似摄制电影的方法将作品固定在载体上的权利;
(十四)改编权:改变作品,创作出具有独创性的新作品的权利;
(十五)翻译权:将作品从一种语言文字转换成另一种语言文字的权利;
(十六)汇编权:将作品或者作品的片段通过选择或者编排,汇集成新作品的权利;
(十七)应当由著作权人享有的其他权利。
财产权部分的权利保护期为作者终生及其死亡后五十年,截止于作者死亡后第五十年的12月31日。
录音制品作品权(Right of Sound Recordings)
(一)发行权
(二)复制权
(三)出租权
(四)信息网络传播权。通过信息网络向公众传播并获得报酬。
权利的保护期为五十年,截止于该制品首次制作完成后第五十年的12月31日。
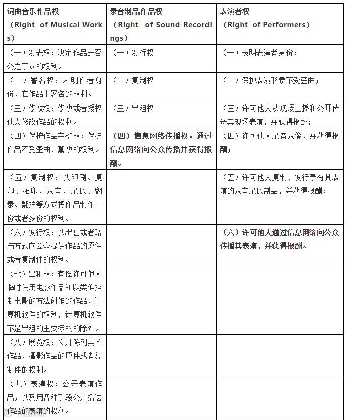
表演者权(Right of Performers)
(一)表明表演者身份;
(二)保护表演形象不受歪曲;
(三)许可他人从现场直播和公开传送其现场表演,并获得报酬;
(四)许可他人录音录像,并获得报酬;
(五)许可他人复制、发行录有其表演的录音录像制品,并获得报酬;
(六)许可他人通过信息网络向公众传播其表演,并获得报酬。
第(一)项、第(二)项规定的权利的保护期不受限制。
第(三)项至第(六)项规定的权利的保护期为五十年,截止于该表演发生后第五十年的12月31日。
总 结
三大基础权利内一共包括27项细分权利。
词曲音乐作品权(Right of Musical Works):17项
录音制品作品权(Right of Sound Recordings):4项
表演者权(Right of Performers):6项
遇到所有的音乐许可合同均可以套用三大基础权利,及27项细分权利的模式。
音乐版权人的权利虽然繁杂,但是基本都在这个范围内。
使用以下表格,可以在阅读专业版权类合同时清晰的自己的思路。


音乐版权人与音乐流媒体平台的具体核心权利
流媒体平台提供的自主挑选歌曲播放、平台日推、平台推荐、平台歌单全部都是交互式的信息服务。
音乐流媒体平台符合使用音乐版权人信息网络传播权的形式。
从三大权利各挑一项细分权利出来(上述表格中已经高亮标出),就得出了音乐版权人与流媒体平台授权的三个核心权利:
词曲音乐作品权(Right of Musical Works)的信息网络传播权。
录音制品作品权(Right of Sound Recordings)的信息网络传播权。
表演者权(Right of Performers)的信息网络传播权。
音乐版权人与音乐流媒体平台的合作性质
音乐版权人与音乐流媒体平台合作的合同性质为:著作权许可使用合同。
法律规定,流媒体平台使用音乐版权人作品应当同音乐版权人订立许可使用合同。许可使用合同包括下列主要内容:
(一)许可使用的权利种类;
(二)许可使用的权利是专有使用权或者非专有使用权;
(三)许可使用的地域范围、期间;
(四)付酬标准和办法;
(五)违约责任;
(六)双方认为需要约定的其他内容。
许可使用合同和转让合同中著作权人未明确许可的权利,未经著作权人同意,另一方当事人不得行使。
法律同时规定,使用作品的付酬标准可以由当事人约定,也可以按照国务院著作权行政管理部门会同有关部门制定的付酬标准支付报酬。当事人约定不明确的,按照国务院著作权行政管理部门会同有关部门制定的付酬标准支付报酬。
很遗憾,目前并没有相应法律规定来确定相应的使用作品报酬标准。
我们可以暂时参考音著协的标准,根据音著协官方网站公布的报酬标准:
网络使用音乐作品提供在线播放、下载收费标准:
在互联网上使用我会管理的音乐作品,采取基本费用+收入分成的方法收取使用费。
1、基本费用:
每上载一首歌曲,每年支付人民币200元。
2、收入分成:
(1)仅提供在线播放服务的,按广告收入的 5% 支付使用费。
(2)提供在线播放及下载服务的,按广告收入的 5% 和下载收费的 10% 支付使用费。
以上基本费用应在《音乐著作权使用许可协议》签订时支付。
核心权利授权及法律关系解析
通过上面的阅读,音乐版权人可以明确自己的三大基础权利:
自己拥有三大基础权利词曲音乐作品权(Right of Musical Works)、录音制品作品权(Right ofSound Recordings)和表演者权(Right of Performers)(一共包含具体27项细分权利)。
通过上面的阅读,音乐版权人可以明确自己的核心权利:
词曲音乐作品权(Right of Musical Works)的信息网络传播权。
录音制品作品权(Right of Sound Recordings)的信息网络传播权。
表演者权(Right of Performers)的信息网络传播权。
通过上面的阅读,音乐版权人可以明确了自己与音乐流媒体平台的合作形式:
签订书面合同、许可使用、有偿。
现在让我们把上述的知识结合,运用到实际的合同条款中。
以国内著名流媒体平台的《音乐作品授权使用协议书》为例。基于本文的中立观点,为了避免争议,特此将音乐平台名称隐去,以“平台”代替。
具体运用解析部分
《音乐作品授权使用协议书》(节选)
2. 授权内容
2.1 授权作品,指授权方上传之音乐类作品和制品,具体信息如下:
【歌曲 ID】
【歌曲名称】
【词作者】
【曲作者】
【表演者】
解析:音乐类作品和制品范围即三大权利中的词曲音乐作品(Right of Musical Works)和录音制品作品(Right of Sound Recordings)以及表演者权(Right of Performers)。
2.2 授权方确认,上述授权作品为授权方自行演唱或/及创作的音乐作品。授权方应保证自己享有或已经从合法渠道获得演唱作品、使用伴奏并通过网络传播的权利,且本人为作品/制品演唱者及录制者或已经从合法渠道征得作品/制品演唱者及录制者的同意。
解析:权利保证条款。所有流媒体平台都会有这个条款,是出于保护双方合作不侵犯第三方的一个基本保证,保证三大权利词曲音乐作品权(Right of Musical Works)、录音制品作品权(Right of Sound Recordings)和表演者权(Right of Performers)是没有瑕疵的。
2.3 授权方同意,将授权作品及与授权作品相关的姓名、艺名、肖像、美术作品等(以下与统称为“授权内容”)的信息网络传播权(包括但不限于表演者权、录音制作者权、词曲著作权)在全球范围内授权平台使用,允许平台使用、传播、复制、修改、翻译、宣传推广、表演及展示此等授权内容;经授权方另行确认后平台可出版授权作品、创建衍生作品或对前述权利进行再许可。
解析:权利授权条款。本条款属于较为专业复杂的条款,用到了大量的排比和比较复杂的定语。但是,通过我们上面的知识梳理,这个条款也变得非常容易理解。
将授权作品及与授权作品相关的姓名、艺名、肖像、美术作品等(以下与统称为“授权内容”)的信息网络传播权(包括但不限于表演者权、录音制作者权、词曲著作权)在全球范围内授权平台使用。
这样大量使用排比、专业词汇、法律概念的条款,其实说的就是将三大核心权利授权给平台全球使用。也就是把
词曲音乐作品(Musical Works)的信息网络传播权授权给平台。
表演者权(Right of Performers)的信息网络传播权授权给平台。
录音制品作品(Sound Recordings)的信息网络传播权授权给平台。
继续往下阅读:
允许平台使用、传播、复制、修改、翻译、宣传推广、表演及展示此等授权内容;经授权方另行确认后平台可出版授权作品、创建衍生作品或对前述权利进行再许可。
使用、传播、宣传推广、展示,并不是法律概念,概念是否周延(这里说的不是说唱歌手GAI,而是逻辑学中的术语,通俗来说就是一个概念的描述是否精确,概念不周延,双方就很有可能对概念的理解产生争议)要看合同中是否有详细名词定义。复制、修改、翻译是属于词曲音乐作品(Musical Works)和录音制品作品(Sound Recordings)这两大权利之下的,属于精准的法律概念。
3. 授权性质
3.1 上述授权为非独占性授权,未经平台书面同意授权不可撤销。即授权方依然是音乐作品的权利人,仍有将音乐作品授权给其他音乐服务商、进行各种商业行为并获取利益的权利。除授权方开通广告分成或双方另有约定外,平台无需对使用授权内容支付任何费用。
解析:根据法律规定,使用作品的付酬标准可以由当事人约定,也可以按照国务院著作权行政管理部门会同有关部门制定的付酬标准支付报酬。当事人约定不明确的,按照国务院著作权行政管理部门会同有关部门制定的付酬标准支付报酬。
法律赋予音乐版权人通过版权许可获取报酬的权利,但是知识产权是一个高度意思自治的法律,通俗来讲就是只要国家没有命令禁止,大家根据各自的想法签订的合同条款是有效的,包括上述平台无需对使用授权内容支付任何费用这个条款。等于双方就付酬标准除授权方开通广告分成或双方另有约定外,付酬标准为免费许可使用。
3.2 自授权方确认并提交授权申请起直至授权到期为止,除平台拒绝授权申请外,授权方不可自行修改授权作品相关信息、不可替换、删除授权作品。若授权方发现上传错误等特殊情况,可联系客服进行修改。若因政策法律等原因,平台可自行修改歌曲相关信息或替换音频。
解析:本人认为本条款值得商榷。这也是该平台协议一条争议很大的条款。
首先必须明晰一个基础的法理概念(虽然枯燥,但非常重要),版权(知识产权的一种)在法理层面属于准物权,是一种绝对权(也称对世权)。怎么理解这个抽象的专业法律概念呢?对世权是指除权利人之外的一切人均为义务人的民事权利。绝对权的主要特点在于,权利人可向任何人主张权利,权利人不须借助义务人的行为就可实现其权利。绝对权的主体一般不必通过义务人的作为就可实现自己的权利。通俗来讲,就是我的音乐作品是我的,我自己想怎么用就怎么用,我自己想怎么修改就怎么修改(在法律和有效合同的框架内),除了我之外没有人可以干涉。更加通俗的比喻,就好比我自己的汽车我想怎么开就怎么开(在法律和交通规则的框架内),副驾驶或者街上的路人不能命令我是自动挡起步还是7200转起步、应该踩油门还是刹车、下个路口怎么走、打双闪等还是车内放音乐,一切决定权都在我自己。
将平台的这个条款类比理解:就等于我将我的汽车借给了朋友开(将音乐许可给平台),有一天我想去换一个轮胎或者去给汽车保养,我必须经过我朋友的同意和许可才行,这样的条款在逻辑和法理上存在问题,但是很遗憾,并不能直接断定说这个条款一定是无效的。
写在最后
如果您耐心认真阅读到这里,那么恭喜您:您已经学习了知识产权法律体系中,最为复杂、法律内容最为丰富、法律变动最为频繁的一部法律——著作权法。(吴汉东教授语)
个人认为,在自媒体时代,通过手机阅读深度学术文章是很难的。本人的音乐版权法律系列文章一直在为读者进行实用价值、信息获取、时间成本、学术深度和法律专业的平衡。尽量做到干货分享、易于理解、具有实用性,这才是知识的力量和我个人传递知识的一些小小成就感吧。
从我的角度呢,直接搬运各种枯燥法条没有作者个人分析和观点的文章我不爱看;各种贩售焦虑、八卦、吃瓜没有任何实际价值的文章我更不爱看。
特此为音乐人、音乐行业从业者梳理。希望对大家有帮助。
谢谢大家的支持。
排版 | Stella
不想错过我们的推送,可以选择“设为星标”;
想与更多业内人士共同交流,后台回复“加群”即可。

往期热文




