
作者 | 李沁予 编辑 | 范志辉
上周,字节跳动被外媒报道低调推出了一站式音乐授权平台EasyOde(易颂)。
根据美国版权局(US Copyright Office)最新披露的备案信息显示,字节跳动通过其注册在开曼群岛的子公司Lemon Inc.,已为EasyOde提交了包括品牌名称和LOGO在内的商标申请。目前平台相关商标中一项已获准注册,另一项仍在审核阶段。

多家专业媒体分析指出,虽然字节跳动此次布局异常低调,但EasyOde平台的存在,可能成为重塑全球音乐产业格局的重要变量。
那么,号称“APP工厂”的字节跳动,为何姗姗入局这一细分市场?

酝酿四年,悄然上线
EasyOde的诞生,最早可追溯至2021年杭州第八届中国国际版权博览会。
彼时,EasyOde以“易颂”中文名首次亮相。据介绍,该平台集音乐内容提供、音乐内容智能创作于一体,可为用户提供上万首字节跳动自有音频及定制化音频内容,其中包括字节跳动BCD Studio 厂牌的优质音乐,预计将于2022年初上线。

但这一等,就过去了4年,EasyOde终于低调问世。
官网显示,EasyOde平台可为媒体项目提供“高质量的音乐和音效”,拥有60000首版权曲库,平台允许用户上传视频内容以获取AI驱动的音乐推荐,并提供定制化服务以制作个性化作品,用户还可以上传参考曲目进行分析。
目前,EasyOde的官网功能架构并不复杂,共分为5个板块,歌单、音乐、音乐定制、音效、音频工具箱。大陆用户目前无法注册。
其中歌单、音乐、音效页面,用户可以根据需求将曲目加入购物车,也可以按照曲风、情绪、场景、速度等分类选曲音乐。前面提到的6万余首版权音乐,包括热门短视频App中最受欢迎的背景音乐,第三方制作人创作的歌曲,以及工作室(BCD studio、炙热星河、Muse)定制的音乐。

在音乐定制页面,用户可以点击Demo试听选项试听27种类型Demo,再通过定制需求接入填写具体需求,或可以提交5首歌曲样例进行定制音乐。

音频工具箱就比较有意思了,分为音乐智能推荐和节拍检测两个选项,用户可以通过上传视频素材,EasyOde会自动从其曲库中推荐与视频内容视频的曲目;用户还可以通过节拍检测工具上传音频,系统会自动识别歌曲的整体结构、BPM等。

目前,EasyOde的定价模式相对单一,仅限按需购买、音乐定制。以平台上的歌曲《Lazy Sunday》的商业广告用途为例,若用户选择全渠道、全球授权、随片永久的定价在2833.92元港币(约2550人民币)。

在同等需求下,对比国内同类平台,Vfine Music的授权价格微2384.8元人民币;曲多多为2020元人民币,5333元的套餐可授权3首歌曲;100Audio的价格在1992元左右。
尽管EasyOde提供了“工具箱”等功能,但单曲定价及平台运营模式上优势不明显。然而,据MBW分析,EasyOde最有趣的并不是它目前能做什么,而是其背后的运营研发团队。
EasyOde官网显示,其版权归属字节跳动旗下子公司BytePlus。该公司成立于2021年,在美国专利商标局(USPTO)的备案中,其商标覆盖“平台即服务(PaaS)”,并特别注明包含“人工智能、数据挖掘领域的个性化推荐软件平台”。这一定位与音乐AI生成的技术需求契合。

而且,BytePlus旗下语音、音频与音乐智能团队SAMI担任其研发团队,该团队在近几年AI音乐领域成果密集。比如去年该团队就研发了一款名为 MeLoDy 的AI模型,业内人士预测,未来这些或将都会被整合在EasyOde当中。
字节跳动2021年申请的“基于神经网络的音乐风格迁移方法“专利中,详细描述了如何将特定情感标签转化为音乐特征参数,也为EesyOde的 AI 基因提供了前置条件。
虽然目前没有确凿证据表明EasyOde的曲库包含AI生成的音乐,但考虑到字节跳动在AI技术上的积累以及其在音乐授权领域的持续扩张,业内人士普遍对EasyOde的发展仍保持较高的关注。

字节跳动为什么入局音乐授权?
在全球数字内容产业狂飙突进的浪潮中,音乐授权市场正从“沉默的金矿”蜕变为“必争之地”。
根据贝哲斯咨询数据,2024年全球音乐授权解决方案市场规模达756.37亿元(人民币),中国市场达217.61亿元。到2030年,全球音乐授权市场规模预计将达到1089.37亿元人民币,CAGR大约为6.27%。
随着商用音乐在短视频、长视频、直播、游戏等领域的规范化使用,音乐版权作为构建内容帝国不可或缺的“水电煤”,其潜在市场价值已被激活。这一细分市场的痛点早已是公开的疮疤,中小企业面对分散的版权方时议价能力薄弱,创作者因盗版横行损失过半收益,而使用者稍有不慎便陷入法律纠纷。
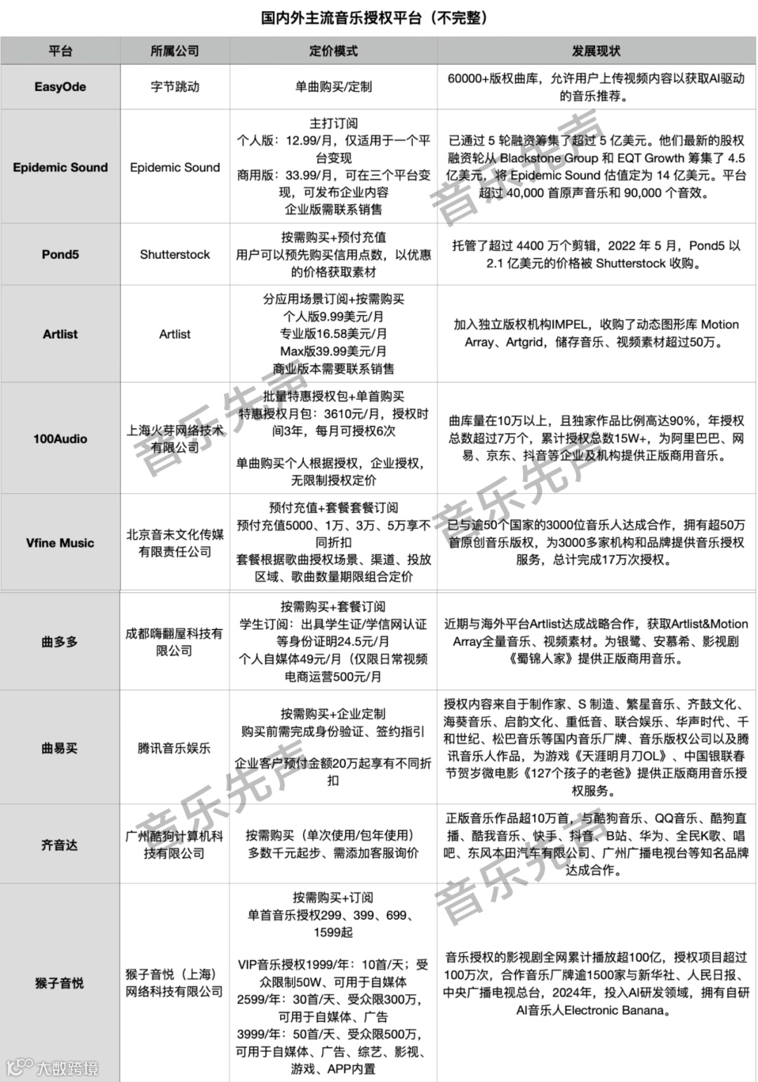
如上图所示,传统音乐授权市场一直以来大多以三种付费形式为主,预付费、订阅、按需购买,比如Epidemic Sound的订阅制(7.99-14.99美元/月),猴子音悦的年费分级(1999-3999元/年),Pond5、Vfine Music不同折扣的预付充值,且几乎所有平台都支持根据授权场景、方式、地域、时间按需购买。

从产业效率与风险对冲的视角看,这种模式已经比较灵活,构建了多方受益的商业闭环,降低了单次交易沟通成本,也用固定成本锁定无限量的音乐资源池,为高频创作者提供了便利。
在国内平台多年的内卷之下,后来者的EasyOde可能在灵活性和扩展性上稍显不足,特别是对于需要高频次使用音乐库的用户来说,可能不如订阅制或预付费更具优势。虽然字节跳动拥有强大的资源,但平台的用户基础和版权曲库的规模可能尚未达到这些成熟平台的水平。

不过,结合字节跳动的生态优势,EasyOde在未来仍然具有一定的潜力。
从创作和传播的层面来看,EasyOde如果通过与CapCut(剪映国际版)结合,创作者在剪辑界面可直接调用其曲库,TikTok也可以用算法对使用EasyOde音乐的内容给予流量倾斜,那么MCN机构就能对EasyOde迅速形成路径依赖。同时平台通过分析用户互动数据(如完播率、点赞峰值)反向优化音乐推荐模型,还能形成“热歌制造”的增强回路,放大品牌传播效果。
此外,TikTok的商用音乐库Commercial Music Library为EasyOde的入场提供了一个稳固的业务基础,使其音乐不仅能服务于个人创作者,还能够满足品牌广告和商用推广的需求。

如此一来,EasyOde依托其生态构建起创作即分发、使用及变现的活水循环,再加上其运营、研发团队的“AI基因”,传统版权商确实不得不提高警惕。
可以预测的是,EasyOde可能不仅限于传统音乐版权授权业务,而是尝试结合整体布局优化音乐产业链。

结语
话说回来,倘若EasyOde后续真的在AI领域发力,通过将创作、授权、分发能力模块化输出,对创作者也有一定影响。音乐产业正不可避免地从“艺术创作”向“数据工”的异化,挤压的也是创作者的生存空间。
在技术能力逐渐介入价值分配的背景下,B端音乐作为当下内容生产要素的重要性持续提升,而此番字节跳动的目标更多或许是试图通过技术整合重构产业链条。
不过,其他扎根商用音乐的同行们倒不必太过焦虑,接下来,就看EasyOde能不能从字节跳动的赛马机制中脱颖而出。
毕竟,上一个被市场寄予厚望的TikTok Music,已经被关停了。
先声话题
话题内容:如何看待字节跳动入局音乐授权市场?


