华侨城恐怕得放下身段了
蔚然先声Pro
2025年伊始,一家成立于1985年的央企巨头就传出了糟糕的信号。
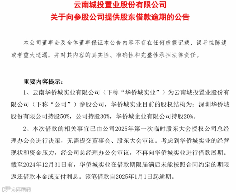
1月3日,云南城投发布公告称,云南华侨城实业有限公司因面临激烈的市场竞争和巨大的资金压力,无法按期偿还4200万元借款及利息,已于2025年1月1日起逾期。
这笔并不算大的债务违约,却折射出华侨城当下所面临的压力。

云南华侨城实业有限公司由深圳华侨城股份有限公司持股50%,云南城投持股30%,华侨城企业有限公司持股20%组成。
根据公告,为支持华侨城实业开展业务和日常经营,云南城投陆续向华侨城实业提供借款,截至2020年12月借款本金余额4200.69万元。
自2020年至2024年,云南城投每年对华侨城实业提供的借款进行展期,到期日为2024年12月31日。
然而,由于华侨城实业面临激烈的市场竞争和资金压力,未能按期偿还借款及利息。云南城投决定,不再向华侨城实业进行借款展期,并积极与华侨城实业协商解决方案。
公开信息显示,云南华侨城实业是华侨城集团与云南省城市建设投资有限公司联合投资兴建的大型综合性旅游项目,项目位于昆明阳宗海旅游度假区,是华侨城集团进军云南生态旅游领域的开篇力作。
云南华侨城旅游项目主要包括滇越铁路主题旅游、生态旅游小镇、体育公园、国际会议中心、顶级温泉SPA等。按照规划,该项目将建设成一个融旅游、观光、娱乐、度假为一体的高标准的国际化旅游度假胜地。
但根据云南城投给出的信息,截至2024年9月底,云南华侨城实业公司资产负债率达到235.45%,净资产为负14.26亿元。公司近期经营持续亏损,2023全年及2024年前三季度的营收均在3000万元以下,累计亏损超2亿元。
当然,受宏观消费环境与地产市场变化的影响,华侨城的经营困境已经不仅局限于云南华侨城实业。
作为一家以文化、旅游、地产和电子科技为主业的大型央企,华侨城集团拥有华侨城A、深康佳A、云南旅游、华侨城(亚洲)四家上市公司。
目前,其核心上市平台华侨城A的业绩已连续两年巨额亏损。数据显示,从2022年至2024年前9月,华侨城A累计亏损高达197.43亿元。在此背景下,华侨城近期在全国范围内频繁出现项目停工、资产出售等问题,其发展正处于"至暗时刻"。
要知道,文旅项目投资规模大、回报周期长,在行业上行时期,也能与房地产快速周转的业务模式形成互补。然而,在行业下行期,文旅项目运作模式反而会加剧企业的资金压力。
同时,迪士尼、环球影城等国际品牌的进入加剧了市场竞争,华侨城在品牌影响力和IP积累方面仍有差距。虽然旅游市场复苏带来机遇,但面对庞大的资产结构和过时的经营逻辑,企业实现真正转型仍显乏力。
地产方面,华侨城2024年前三季度的销售规模大幅收缩,成交面积同比减少29%,销售额降幅达到47%,这一疲软态势对公司地产板块的经营业绩造成了明显冲击。
在成都,备受关注的金牛大悦城项目自2023年起便陷入停工状态。这个原计划于2023年底开业的项目,是由成都华侨城与大悦城强强联手打造。知情人士向媒体透露,项目搁置主要源于华侨城方面的资金问题,后续装修尚需投入数亿元资金。
更大的危机发生在武汉。2024年11月底,华侨城公告称,其在武汉洪山区价值146.2亿元的TOD项目土地(约105亩)将被政府收储。据华侨城A的半年报显示,该项目已投资84.8亿元,但开发进度仅为25%,商业部分迟迟未能呈现。今年8月的公开信息已显示,该项目因建设单位资金问题处于停工状态。
作为华侨城集团的核心上市平台,华侨城A的业务结构显示,房地产和旅游是其主要收入来源,2024年上半年两项业务占比分别为50.46%和49.21%。然而,这两大业务板块都未能给公司带来扭亏的希望。
财报数据显示,华侨城A在2022年创下上市15年来首次亏损,当年净亏损达109亿元。2023年继续亏损64.92亿元,2024年前三季度又亏损23.51亿元。具体来看,2024年前三季度公司营收为293.3亿元,同比下降7.7%;归母净亏损约23.5亿元,同比增加29.76%。
更令人担忧的是其现金流状况,2024年前三季度,公司经营活动现金流净额仅16.67亿元,同比减少29.49%,主要受销售回款减少影响;投资活动现金流同比下降588%,主要是合作项目投资款回收减少;筹资活动现金流同比下降335%,源于新增借款减少。
面对业绩压力,华侨城A在2024年11月的投资者调研活动中表示,公司将采取灵活销售策略,加快存量项目去化速度,确保资金快速回流。
行业格局正在改变,轻资产成为房企经营业务的首选。"文旅+地产"的经营模式似乎难以再推动华侨城这艘巨轮,转型已是其不得不面对的考验。
免责声明:本文内容仅供参考,文内信息或所表达的意见不构成任何投资建议,请读者谨慎作出投资决策。
内容沟通请联系:禾苗 15601300818 (微信同号)
-END-
更多内容请关注
关注下方备用号,防止失联
蔚然先声Pro
用另一个角度看商业世界