大数跨境
0
0

湘财股份终于找到出路了

湘财股份终于找到出路了 蔚然先声Pro
2025-03-18
2
作者 | 高凌朗
编辑 | 汪戈伐
图片来自企业官网
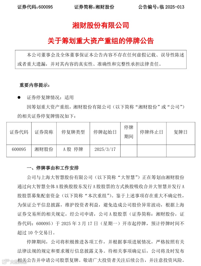
3月16日晚,资本市场迎来一场意料之外的整合——湘财股份宣布计划吸收合并大智慧(上海大智慧股份有限公司)。
根据双方同步发布的公告,湘财股份将通过向大智慧全体A股股东发行股票的方式换股吸收合并,并同步募集配套资金。
这一消息引发市场关注,两家公司股票自3月17日起临时停牌,预计不超过10个交易日。
该合并涉及的是两家百亿市值公司,据停牌前最新数据显示,湘财股份总市值约197亿元,大智慧市值约181亿元。截至2024年三季度末,湘财股份股东约10.03万户,大智慧股东约13.15万户,合计超过23万户投资者将受到此次交易影响。
另外,此次整合被视为响应2024年"新国九条"政策的标志性事件,是继国泰君安与海通证券合并后,证券业又一起重量级合并案例。(详见《金融业的新巨头出炉了》)
有业内人士认为,这代表着券商行业新一轮洗牌加速,中小券商寻求差异化生存的典型案例。
不同于其他券商合并前市场消息铺垫,湘财股份与大智慧的联姻显得突如其来,尤其是在湘财股份刚刚宣布减持大智慧的背景下,这一"先减持后合并"的戏剧性转折引发市场研究。
湘财股份与大智慧的渊源可追溯至十年前。
2015年1月,时值互联网金融风口,大智慧曾发布重组预案,计划以85亿元收购湘财证券100%股权。彼时作为互联网金融平台的大智慧风光无限,意图通过获取券商牌照,打造"资讯+交易"的闭环模式。
然而仅三个月后,大智慧因信息披露涉嫌违规被证监会立案调查,这一并购计划被迫搁浅。2016年,大智慧被查出虚增利润1.2亿元,公司被罚60万元,实控人张长虹遭5年证券市场禁入。
大智慧的“窗口”关闭后,湘财证券于2020年借壳哈高科成功上市,公司更名为"湘财股份"。同年,湘财股份以26.74亿元收购新湖集团持有的大智慧15%股份,成为其第二大股东。彼时市场分析认为,这一举措有助于湘财构建金融科技平台,强化资源整合。
直到2024年12月5日,湘财股份公告计划减持所持大智慧股份,交易价格不低于9元/股。
2025年2月,湘财股份又宣布准备减持1%大智慧股票。
令市场感到意外的是,仅仅一个月后,湘财股份态度急转,由减持转为全面吸收合并。
不难看出,湘财股份卖出股份可能是为优化资金使用或应对短期需求,合并则希望通过整合资源,实现业务协同的"1+1>2"效果。
有意思的是,当年的"收购者"大智慧如今成为"被收购者",而曾经的目标公司湘财证券反客为主。
但从结果上看,证券行业的整合趋势可能会进一步加速,中小券商通过与金融科技平台合作,有望在数字化转型中找到新的突破点。
分析双方业绩状况后,就能看出合并背后其实是出于一种互补合作的考虑。
湘财股份业绩波动较大,2022年曾大幅亏损3.26亿元,2023年短暂扭亏后,2024年前三季度营收同比再降16.52%,达15.49亿元,净利润下滑2.93%至1.46亿元。
尽管湘财证券2024年经纪业务收入同比增长17.4%,但投行业务收入大幅缩水46.2%。
大智慧则更为艰难,已经陷入"低流量,难变现"的困境。公司预计2024年亏损1.9亿元至2.25亿元。2023年虽然净利润达1.02亿元,但扣非后净利润仍亏损2.32亿元。
更令人担忧的是,大智慧自上市以来13年累计扣非净利润亏损近36亿元,月活用户从巅峰期的3000万降至目前的约1000万。
与昔日同行东方财富、同花顺相比,大智慧的发展轨迹截然不同。东方财富凭借"东方财富网+天天基金网+券商牌照"模式,市值已突破3000亿元;同花顺的AI投顾产品"i问财"累计用户超3000万。相比之下,大智慧市值仅为东方财富的4.74%。
合并后的"湘财+大智慧"有望能实现资源互补。湘财股份获得大智慧千万级月活用户的流量入口,大智慧则借助湘财的券商牌照打通变现通道。
有分析师预测,若按东方财富2024年单位用户贡献379元手续费测算,这一整合可能带来35-38亿元潜在收入增量,净利润增厚10.5-11.4亿元,相当于再造一个湘财证券。
这场中小券商的联手,或成为"中小券商+金融科技平台"的典型样本,为行业提供新的整合思路。
另外,湘财股份采取换股方式实施合并既能减轻现金压力,也能提高整合效率,同时借助市场行情促进企业市值增长。
放眼未来,中小券商能否通过差异化战略突出重围,"湘财+大智慧"的实践或将成为典型案例。
免责声明:本文内容仅供参考,文内信息或所表达的意见不构成任何投资建议,请读者谨慎作出投资决策。
内容沟通请联系:禾苗 15601300818 (微信同号)
-END-
更多内容请关注

【声明】内容源于网络
0
0
蔚然先声Pro
用另一个角度看商业世界
内容 620
粉丝 0
蔚然先声Pro 用另一个角度看商业世界
总阅读350
粉丝0
内容620