金圆股份实控人赵辉近期陷入一场“天价离婚案”。
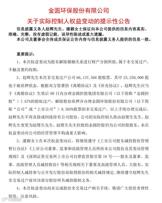
2025年3月21日晚间,金圆股份发布公告,赵辉与妻子潘颖通过协议方式办理离婚,并就股权分割做出安排。
具体来说,潘颖将获得赵辉所持有的全部金圆股份股权,包括直接持有的公司8.505%股份和通过金圆控股间接持有的7.67%股权,合计持股比例达10.79%。
以3月21日收盘价4.96元/股计算,这些股份的总市值约为4.1亿元。根据协议,赵辉将不再持有公司股权,也不再是公司实际控制人。
需要注意的是,赵辉持有的部分股权目前仍处于质押状态,需解除质押后才能完成过户。此次股权变动后,潘颖已出具《减持承诺函》,承诺在赵辉不得减持的期间内不减持上市公司股份。
在这次离婚风波之前,赵辉就因涉嫌信息披露违法违规于2024年11月收到中国证监会下发的《立案告知书》。2025年1月,金圆股份及赵辉等再次收到吉林证监局的《行政处罚决定书》。
目前,金圆股份实控人由原来的赵璧生父子变更为赵辉的父亲赵璧生一人。外界对赵辉与潘颖的协议离婚是否涉及资产转移等问题仍持谨慎态度。公司股价也从3月20日收盘价5.06元/股下跌至截稿时的4.59元/股,跌幅达到9.29%。
金圆股份及赵辉已多次因违法违规问题受到监管部门的关注。
2024年9月,赵辉就已经因"个人原因"辞去金圆股份董事、董事长及总经理等职务。然而,辞职仅两个月后,赵辉就因涉嫌信息披露违法违规收到中国证监会立案告知书,同年12月,金华市公安局对其采取取保候审措施。
赵辉面临的问题源于一起资金占用事件,吉林证监局调查发现,2023年10月至12月,赵辉组织、策划将金圆股份约4亿元资金,以支付货款名义转至供应商,最终流入控股股东金圆控股。
这笔资金占用直到2024年1月3日才结束,占公司最近一期经审计净资产的8.36%,而金圆股份延迟至2024年4月19日才披露相关情况,违反了及时信息披露义务。
因此,吉林证监局对赵辉给予警告并处以150万元罚款,包括作为实际控制人的100万元罚款和作为责任人的50万元罚款。
金圆股份的业绩同样堪忧,公司扣非净利润已连续两年亏损,2022年和2023年分别亏损5.31亿元和7.57亿元。2024年业绩预告显示,虽然预计归母净利润为4000万元至6000万元,实现同比扭亏,但扣非净利润仍将亏损2.9亿元至3.5亿元。
这种表面上的盈利主要来自特殊收益,而非主营业务改善。例如,2024年上半年,金圆股份通过中机茂名出表,获得了1.92亿元的投资收益。同时,金圆股份江西子公司收到的政府补助及即征即退增值税,产生0.61亿元的收益。
但是,2024年上半年,金圆股份固废危废资源化综合利用业务实现营业收入25.44亿元,占公司总营收的96%以上,但归母净利润仅0.25亿元。
另外,金圆股份管理层近年频繁变动,2022年引入徐刚担任董事长,不到两年后离职,赵辉重新接任,而后又辞职。高层更替不仅影响了公司战略稳定性,也削弱了市场信心,金圆股份市值从2022年7月的高点至今已蒸发了约76%。
金圆股份创办于浙江省兰溪市,由传统建材水泥起家,逐步转型为环保和新能源材料企业。公司主营业务包括水泥窑协同危废处置、稀贵金属综合回收循环利用和锂资源开发提取。其中,前两项业务贡献了98%以上的营收。
近年来,公司营收持续下滑,2021年为87.39亿元,2022年为56.10亿元,2023年为28.44亿元,三年间营收减少了超过67%。
主要原因在于,随着房地产行业调整减速,水泥行业受到冲击,金圆股份的水泥窑协同危废处置业务陷入困境,处置价格下降,部分子公司开工率不足,经营持续亏损。
新业务发展同样面临挑战,金圆股份投入的锂电池回收业务受铜、钴、镍、锂等价格下跌影响,2023年计提存货跌价7000万元。
盐湖提锂业务更为不佳,2023年锂盐生产量仅570.44吨,销售量103.28吨,营收不足1600万元,产能利用率不到30%。虽然2024年捌千错盐湖项目已进入试生产阶段,但对利润贡献仍为负值。
这种"旧周期套新周期"的困境下,金圆股份面临旧的水泥窑业务增长停滞,而新的锂电池回收与盐湖提锂业务未能形成业绩支撑的双重挑战。
对于“天价离婚”,金圆股份的情况也并非个例。进入2025年,A股已出现多起实控人"天价离婚"案例,涉及金额从1.4亿元到11亿元不等。
这些案例背后,既有家庭因素,也可能涉及公司战略、股权结构调整等商业考量。

