搜索
首页
大数快讯
大数活动
服务超市
文章专题
出海平台
流量密码
出海蓝图
产业赛道
物流仓储
跨境支付
选品策略
实操手册
报告
跨企查
百科
导航
知识体系
工具箱
更多
找货源
跨境招聘
DeepSeek
首页
>
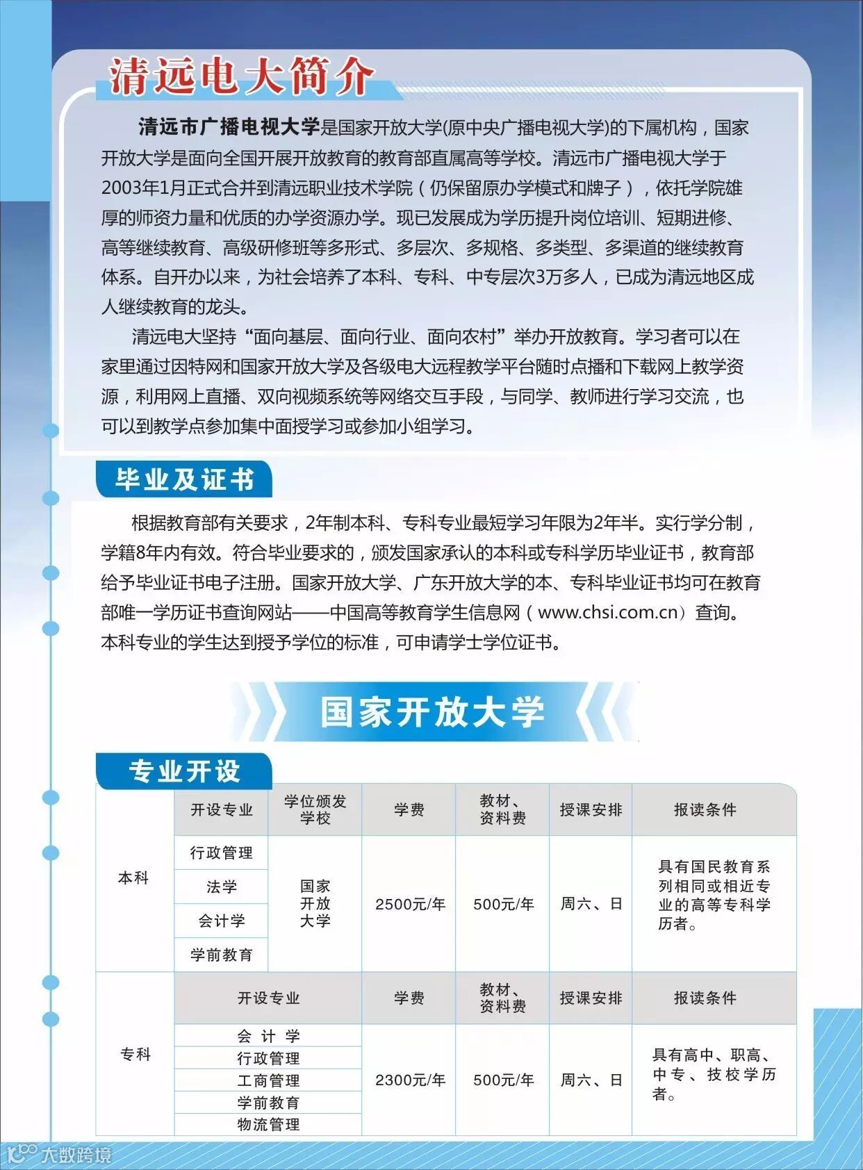
2017年清远市广播电视大学春季招生简章
>
0
0
2017年清远市广播电视大学春季招生简章
清远开放大学清职院继续教育学院
2017-01-05
2
导读:公办成人高校 免试入学 国内国际公认学历清远市广播电视大学
公办成人高校 免试入学 国内国际公认学历
清远
市广播电视大学
【声明】内容源于网络
0
0
清远开放大学清职院继续教育学院
帮助有提升学历需求及继续进修的学员提供咨询、报名登记、学籍查询及了解最新报考信息的服务平台。
内容
69
粉丝
0
关注
在线咨询
清远开放大学清职院继续教育学院
帮助有提升学历需求及继续进修的学员提供咨询、报名登记、学籍查询及了解最新报考信息的服务平台。
总阅读
25
粉丝
0
内容
69
在线咨询
关注