安 徽 院·2024
安徽院招标采购中心严格执行集团采购管理要求,为完成集团下达的各项考核指标做出多项努力,安徽院获得中电工程2020年度、2022年度、2023年度供应链(采购)管理先进单位称号。
01
SUMMARY·2024
全面推行技术采购
持续提升流程智能化
01
全员效力能力提升
组织部门人员不断学习采购工作要求和谈判技巧和项目管理知识。拓展采购人员的业务知识面,促进采购人员全面胜任各业务板块采购工作。
02
采购智能化体系建设
完成合格供应商库信息下传至EKP平台并嵌入申请流程,方便完成供应商信息查询;新增加采购交底和供应商履约反馈流程,加强对供应链管理的全过程监控。
03
开展供应商考核工作
以评价为核心开展守信奖励和失信联惩机制,促进供应商诚信守约。强化分包商准入管理,新入分包商100%开展了实地调研。
04
全面开展计划管理
安徽院EPC项目的采购标包进行了前端策划管理,覆盖率100%。采购策划和需求计划的编制对于项目开展实施采购活动具有极大的指导意义,通过前期的细致策划,提高了采购实施过程中的采购效率,确保了项目顺利推进。
05
全面推广公开采购和集团集采
通过采购方式的优化,极大的提高了采购效率和采购效益,2024年公开采购金额同比增长172.56%,集中采购金额同比增长74.91%。在项目合同签订之前,配合生产部门开展了多个项目合同谈判工作,额外降本数百万元。
06
挖掘供应链数据价值
定期发布《采购信息简报》,通报阶段性供应链管理情况,提前调研收资,了解当前主流产品规格和性能、相关的创新发展方向,生产工艺流程等方面内容;为供应链成本分析、预算编制等提供参考依据。
07
总结归纳中不断提高
2022年以来,持续对已完成的EPC项目进行采购总结,归纳分析采购需求计划、采购控制价、招标文件编制、采买过程管理等方面问题;密切关注组件、电缆等大宗材料价格趋势,结合项目建设计划、资金计划合理制定采买策略,有力促进了安徽院采购管理工作提升。
08
持续推动管理标准化工作
编制了《招标采购人员操作手册》,覆盖安徽院EKP 平台和中国能建供应链管理一体化平台常用的26 项流程。手册规范人员操作行为,推动工作规范化和标准化迈上新台阶。
02
SUMMARY·2024
持续管理创新工作
进一步释放管理潜力
01
多项管理课题获奖
分别在电力行业QC活动、中国能建管理创新、中质协QC活动及中电工程青年创新大赛中获奖。
02
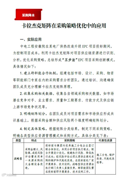
制定差异化采购策略
开展的《卡拉杰克矩阵在采购资源分类管理中的应用》在中国能建专项简报发表并获得安徽院优秀“金点子”称号。该方案提高了供应链管理整体质效和韧性,有效降低采购成本。
03
开展职能生产对接及横向交流
与多个生产公司开展采购工作交流对接,宣贯采购风险库相关内容。与相关职能部门召开专题会,开展承发包法律风险工作、招标采购审计风险交流。
03
SUMMARY·2024
承担企业责任
进一步提升安徽院企业影响力
成功承办中电工程2024年供应链管理工作会
会议由中电工程主办、安徽院承办。安徽院作为供应链管理先进单位做了交流发言。
扬帆起航精招引,泉涌智慧采购新。
交流畅达链途顺,健步如飞履约优。
明察秋毫细节清,义薄云天信誉立。
富能增效源优控,仪范昭彰服务精。
未来的日子里,安徽院招标采购中心将以更加开放的姿态去创新,以更加坚定的信念去服务,不断完善富有韧性和稳定性供应链管理体系,将供应链板块打造成新的利润增长点。
供稿:招标采购中心、企业发展部
审核:党群工作部(工会办公室)

