在四川省眉山市青神县举办的家庭家教家风论坛中,一场父爱时光展吸引了许多前来的家庭驻足参观。
在展览中,60多位“眉好爸爸”代表以图文并茂的方式,呈现了他们在家庭教育中的温情陪伴与坚定力量。
这是由青神县妇联联合青叶社会工作服务中心,及多个政府部门、社区组织共同发起的「眉好爸爸」项目的部分成果展示。
项目自2023年年初启动以来,在远川儿童阅读指导师提供的专业指导下,共成功举办了 3 期培训活动,每期都吸引了众多父亲的积极参与。
他们用自身的实际行动诠释了现代父亲角色在孩子成长过程中的重要影响和积极作用。
01
项目缘起
相关数据显示,在我国,父母双方共同照料孩子的家庭只占 7.5 %。
0-17 岁孩子的日常生活照料、辅导作业和接送主要由母亲承担的家庭,分别占到 76.1 % 、67.5 % 和 63.6 %(2020年第四次全国妇女地位调查)。
“丧偶式育儿可能导致性格缺陷、认知受阻、身心发展缓慢、敏感脆弱、自卑焦虑、缺乏安全感、行为退缩、依赖性过强,人格无法独立、产生敌对情绪甚至心理问题。”项目执行方——青神县青叶社会工作服务中心负责人朱凌介绍到。
那么,如何从社会层面有效改善“丧偶式育儿”现象,进而构建和完善父爱教育模式?
在此背景下,「眉好爸爸」项目应时而生。
2023年3月
青神县妇联在青神县实验幼儿园启动眉好爸爸项目,招募培育88名眉好爸爸。
2023年5月
在学道街小学启动项目,培育40名眉好爸爸,50名父爱教育者。
2023年9月
在青神县实验幼儿园启动第二期项目,培育88名眉好爸爸。
02
我们做些了什么?
3期培训,共 216 名爸爸参与。远川为爸爸们开展了系统的亲子阅读指导。
21天里,大家共同学习怎样成为好的儿童阅读的协助者,怎样为孩子创造好的阅读环境,了解儿童阅读的科学发展变化,并在专业儿童阅读指导师的帮助下,和孩子一起制定阅读计划。
讲座
多种形式的指导
▶ 设计一句“广告语”,说明家庭阅读环境的重要性
▶ 每日打卡
▽ 向下滑动查看所有内容
▶ 改善阅读环境
▽ 向下滑动查看所有内容
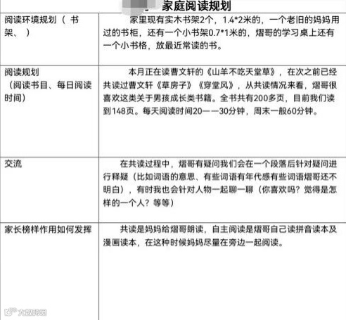
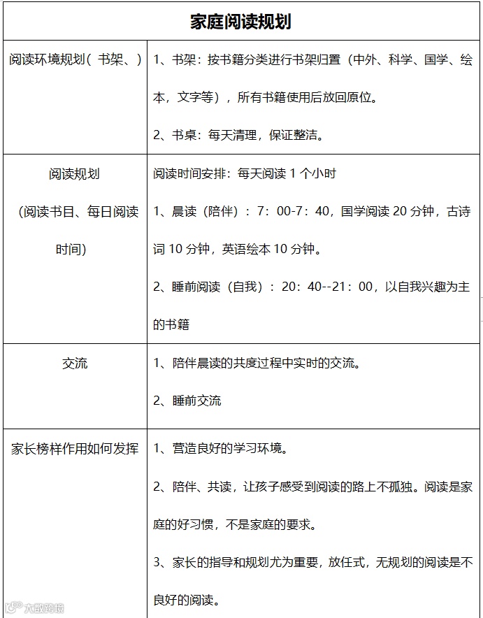
▶ 规划家庭阅读
▽ 向下滑动查看所有内容
这种多元化的指导和丰富的学习内容得到了爸爸们的肯定。他们感叹道:
“每晚临睡前的亲子共读,与孩子架起了一道桥梁。”
“用心陪伴孩子一定会有别样的惊喜与收获!”
还有的爸爸表示:
“从此,我要真正融入孩子的生活。”
其实,随着项目的圆满结束,我们也感慨良多。
如今,父亲这一角色逐渐不再被传统刻板印象所局限,他们可以是孩子心中坚韧不屈的大山,也可以是温柔的河流。
希望爸爸们能将这份宝贵的亲子阅读时光延续到日常生活中,让阅读成为家庭生活的一部分,也让家庭更圆满。
与此同时,我们也将继续倡导并实践新时代家庭教育的新理念,提升父亲在家庭教育中的角色意识与能力,为下一代构建更加和谐、健康、积极向上的儿童友好型家庭环境。
尽管这条推动家庭教育进步的道路还很漫长,但我们会持之以恒地努力下去。
为了每一个孩子的明天,也为了更好的未来。
合作咨询
我们期待与更多社区、妇联及社工组织合作,构建新时代家庭教育体系,请联系:
耕读 15308095147
微信电话同号
更多精彩
儿童阅读指导师走进武侯实中附小 | 2023秋季阅读课堂回顾
点击阅读原文,成为专业儿童阅读指导师

