伴随教师研修的专家
看到上面备课网了么?关注下吧
同步备课 网络课程
为了帮助和支持中小学语文教师掌握和运用好义务教育统编语文教材,云集备课网特开设“义务教育初中语文统编教材(七年级下册)同步备课”网络课程。
最权威的备课资源
最助教的课文解读
最有益的教学建议
最知心的专业支持

主讲团队:
首席顾问: 国家统编教材主编温儒敏教授
主讲专家:统编教材编者,首都师范大学教授张彬福、北京市特级教师程翔等10位教师
课程内容
“统编教材同步备课”是在教材编写专家引领下,借助云集备课网络平台进行的新教材理解与教学支持课程。此次推出的是“统编语文(七年级下册)同步备课”,2018年秋季将推出统编小学语文教材、初中语文教材,及2018版高中语文教材同步备课课程。
本课程共包含三个部分:
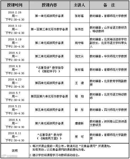
同步备课:按照语文教材单元顺序,上课前一周开展备课活动。每单元1次,每次2小时,一学期6次,包括课文解读,教学设计和实时答疑。
名著阅读指导:解读语文教材规定的名著内容,提出名著阅读教学指导建议和答疑。每本书1次课,本学期2次,每次2小时。
写作教学指导:根据教材中规定的作文内容进行写作要点指导、作文题目解析、例文释析等。一学期2次,每次2小时。
课程安排
大揭秘

如何参与?
1 . 登录云集备课网
网址:http://yunjibeike.com,注册成网站用户,使用学校购买的本课程听课码进入课程学习。
2 . 观看直播
进入课程后,观看备课直播(可回看)。
3 . 参与答疑互动
每一次课的前一周,教师在云集备课网提交自己的教学问题,课程结束后的“实时答疑”环节,专家会对教师所提出的典型问题进行答疑;
在课程直播过程中或实时答疑环节,直接提问,专家现场解答。
课程购买方法
特别提醒
“义务教育初中语文统编教材(七年级下册)同步备课”网络课程以学校为单位报名,3000元/校,报名后,云集备课网为该校语文教师每人生成一个听课码(一般每校不超过10人),教师使用听课码进入课程进行同步备课。
报名(缴费)时间:
2018年1月15日至3月15日
付款账户信息:
户名:北京众智云集教育科技有限公司
开户行:北京银行北京大学支行
账号:01090519500120109809854

付款后,请将学校名称、学校联系人和联系电话、本校使用人数(即本校语文教师人数)、付款凭证照片(或截图)、开票信息、发票邮寄接收信息发至邮箱reading@eyunji.com,学习码在2个工作日内邮件回复,发票在到款后7个工作日内寄出,开票项目为:培训费。
关于我们
云集备课网是在北京大学语文教育研究所、人民教育出版社学术支持下的统编版语文教材研修基地,由北京众智云集教育科技有限公司拥有网站独立域名并负责网站运营。
联系人:王静
固话:010-62767903
手机:13691538503


云集备课网|语文教材备课总攻略
微信ID:yunjibeike


