引用本文
中华医学会消化病学分会肝胆疾病学组 中国研究型医院学会肝病专业委员会
摘 要
一、共识的形成方法
二、血管加压素及其类似物的作用机制
三、特利加压素在肝硬化并发症的临床应用
1. 肝硬化伴食管胃静脉曲张出血
2. HRS
3.肝硬化伴腹水
4.腹腔穿刺大量(>5 L)放腹水后循环功能障碍
5.肝硬化伴细菌感染
6.肝切除术
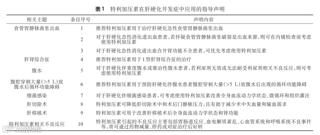
指导声明9 特利加压素可用于改善肝移植术后全身血流动力学状态和肾功能 。
四、特利加压素相关的不良反应
五、有待进一步解决的问题
PDF原文链接:
https://pan.baidu.com/s/15907uLVCPil8-8INYKvf3g?pwd=ls42
提取码:ls42

声明:本文仅供医疗卫生专业人士了解最新医药资讯参考使用,不代表本平台观点。该信息不能以任何方式取代专业的医疗指导,也不应被视为诊疗建议,如果该信息被用于资讯以外的目的,本站及作者不承担相关责任。
(来源:CHESS 门静脉高压)

