
非酒精性脂肪性肝病(NAFLD)是全球慢性肝病的最常见原因,因其给公共卫生带来的经济负担日益增加,而成为临床干预的新兴目标。我国郑州大学第一附属医院Huang Z等近日发现,DUSP12可作为肝脏脂肪变性的正调节剂,是NAFLD的潜在治疗机会。
DUSP12是双特异性磷酸酶(DUSP)家族中的一员,其在棕色脂肪细胞分化、微生物感染和心脏肥大中发挥重要作用,但在NAFLD中的作用尚不明朗。Huang Z等在此次研究中揭示:DUSP12可阻止人正常肝细胞L02细胞(经PAOA处理后)中的肝脂肪变性和炎症。
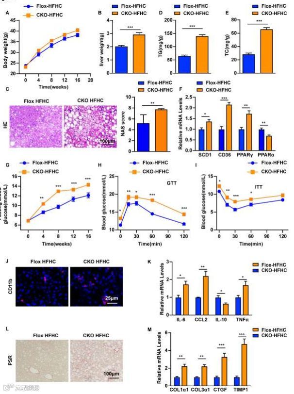
该项研究还提供了DUSP12缺陷和过表达小鼠的表现:①DUSP12缺陷小鼠出现了高脂肪饮食(HFD)和高脂肪高胆固醇饮食(HFHC)诱导的高胰岛素血症和肝脏脂肪变性,以及胰岛素敏感性的降低(图1);②DUSP12转基因小鼠中,DUSP12的过表达减少了HFD诱导的肝脂肪变性、胰岛素抵抗(IR)和炎症的发生。
图1 DUSP12缺乏加重HFD诱导的IR和炎症,以及HFHC诱导的肝纤维化和炎症
(图片引自正式发表文章)
此外,在分子水平上,在没有DUSP12的情况下,脂肪变性的特征是凋亡信号调节激酶1(ASK1)的升高。ASK1可介导丝裂原活化蛋白激酶(MAPK)途径和肝代谢。DUSP12与ASK1结合后,促进其去磷酸化,并抑制其对ASK1相关蛋白、JUN N末端蛋白激酶(JNK)和p38 MAPK的作用,以抑制高脂肪条件下的脂肪生成。
原文链接:Huang Z, Wu LM, Zhang JL, et al. DUSP12 Regulates Hepatic Lipid Metabolism through Inhibition of Lipogenesis and ASK1 Pathways. Hepatology. 2019 Mar 1.
(来源:《国际肝病》编辑部)




