

1 南京中医药大学附属八一医院,东部战区总医院全军肝病中心
2 南京中医药大学第三附属医院, 南京市中医院病理科
药物性肝损伤(DILI)是药物研发领域和临床上越来越受到关注的、事关患者用药安全的重要问题[1-2]。而由于药物的理化性质、体内的分布、代谢过程、排泄途径、生物学活性、免疫学特性,以及宿主遗传背景及基础疾病等多方面因素的影响,药物可在诱发DILI的同时或先后引起肾脏、皮肤、血液系统、心血管、神经系统、骨骼肌肉系统、内分泌代谢系统或视听觉系统等肝外组织器官的功能障碍甚至结构损伤,这种情况称之为DILI合并肝外药物不良反应(EHADR),是临床上值得加以重视的一类重要问题,其诊疗往往较单一的DILI更具有挑战性。
1 概述
在诸多可引起肝损伤的药物(如别嘌呤醇、复方新诺明、卡马西平等)的说明书中,往往列有与这些药物相关的可能出现的多种肝外组织器官系统损伤,这些肝外损伤出现的概率、时序和组合不等,可能单独出现,也可能同时或先后出现。目前DILI合并肝外损伤的报道多为零散的病例报道,缺乏较大样本的流行病学数据。根据笔者临床经验,DILI合并各类肝外组织器官损伤的情况占DILI总体比例的20%左右,以DILI合并药物性皮炎最为常见,其次是合并胃肠道、肾脏、血液系统的异常,有时也可见到合并骨关节系统、心血管系统、呼吸系统、内分泌系统、神经精神系统、乃至视听觉系统异常的情况。另一方面,由于许多病例DILI的发病比较隐匿,无明显临床症状,仅在检查肝脏生化指标时发现异常,因此DILI合并肝外损伤的实际发生率可能高于临床上观察到的情况。
DILI合并药物性皮肤损伤较为常见,皮肤损伤多表现为散在或密集的丘疹样或斑丘疹样药物性皮疹,在药物撤除和(或)给予抗过敏药物处理后多能迅速缓解,但也有少数病例可出现严重的皮损,最严重的类型是中毒性表皮坏死松解症(TEN),又称Stevens-Johnson 综合征(SJS)。来自印度班加罗尔的资料[3]显示,在1997年-2015年的748例DILI患者中,有36例(4.8%)合并SJS/TEN。澳大利亚一项回顾性研究[4]显示,在104例药物性皮肤损伤的患者中,有33例(31.7%)合并肝损伤,其中50%伴有嗜酸性细胞增多症,30.2%合并SJS/TEN。另有研究表明,药物性超敏反应综合征,或称伴嗜酸性粒细胞增多和系统症状的药疹、药物性迟发性多器官超敏综合征,其合并肝损伤的概率可达45%~86.1%。在Kardaun等[5]报道的可能引起DILI合并药物性皮损的一组病例中,抗癫痫药物(卡马西平、苯巴比妥等)约占35%,别嘌呤醇约占 18%,磺胺类抗菌药物和氨苯砜约占12%,其他抗生素约占11%。
对于能够引起特异质性DILI的多数药物而言,虽然合并肝外损伤是一个相对的小概率事件,但对免疫检查点抑制剂等特殊种类的药物来说,DILI合并肝外损伤则是相对常见的事件,并且可能合并2个或以上肝外多系统器官损伤,包括对皮肤黏膜、肾脏、胃肠道、血液系统以及内分泌系统等的影响[2]。
DILI的严重程度与肝外组织器官损伤的严重程度并不一致。轻度的DILI可以合并严重的肝外组织器官损伤,而严重的DILI也可以合并轻度的肝外组织器官损伤。
2 DILI合并EHADR的发生机制
DILI合并EHADR在不同的药物和患者中可能有相似或不同的发生机制,这些机制之间也有着内在的关联。概括起来有如下几点。
2.1 药物的理化性质和代谢特点
药物的理化性质可影响药物的代谢过程,而大多数药物完整的代谢过程需要经过肝细胞的摄取、Ⅰ相代谢、Ⅱ相代谢以及经胆道和(或)肾脏的外排过程。主要经肝胆代谢的药物,可能相对更容易引起肝脏和胆道的损伤;主要经肾脏排泄的药物,特别是以原形经肾脏排泄的药物,对肝胆系统的损伤可能相对较小,而对肾脏的影响可能较大。这也是为什么在严重肝脏或肾脏损伤时,有些药物需要减量,而另有一些药物则不需减量的重要原因之一。药物理化性质和代谢特点的差异,可能与药物引起肝损伤和肝外组织器官损伤风险的大小有一定的关联。
2.2 药物相关的超敏反应
许多DILI和EHADR的发生均有超敏机制的参与,超敏反应的表现可能是局部的,也可能是全身性的。在多数情况下,及时停药和给予适当的对症支持治疗,超敏反应相关的DILI和EHADR(如药物性皮疹)是可控的;但在少数病例,超敏反应可能导致严重的肝损伤和肝外器官损伤,例如TEN/SJS和嗜酸性粒细胞增多症与全身症状的药物反应合并DILI,甚至导致患者死亡[3]。
2.3 药物的泛靶效应与脱靶效应
由于许多药物体内分布和某些药物相关受体分布的广泛性,导致药物不仅可作用于疗效所期待的靶组织器官,还可作用于其他组织器官,引起与治疗目的无关的药物不良反应,称为泛靶效应。而在免疫治疗和基因治疗等过程中,若所设计的生物治疗分子由于基因突变、受体和(或)配体结构改变、靶向特异性不足,或受体-配体作用后诱发的后续反应难以控制等原因,导致药物无论能否有效作用于设定的靶组织器官,均可能会引起靶向目标之外的相关组织器官损伤,这种情况称之为脱靶效应。如果这些药物同时可引起DILI,就会导致DILI和EHADR并存的情况。
近年来,免疫检查点抑制剂在肿瘤免疫治疗方面取得了巨大成功,但也因为脱靶效应而导致了特殊的毒性谱(图1)[2,6]。目前常用的抗程序性细胞死亡分子1(PD-1)单抗、抗PD-1配体单抗以及抗细胞毒性T淋巴细胞抗原4单抗,其基本作用机制为解除免疫抑制,促使T淋巴细胞活化等免疫功能的激活。但免疫功能的活化及其效应可能难以控制,导致免疫检查点通路难以维持人体的免疫稳态,使得免疫增强的效果并不仅仅局限于肿瘤内部和靶器官,而可能是全身性的,由此可能产生多种免疫相关不良事件。已有数据[7]表明免疫检查点抑制剂可能通过4种机制诱导脱靶效应,包括直接结合正常细胞表面表达的免疫检查点分子,激活补体超敏反应;正常组织与肿瘤细胞存在同源性抗原/表位;产生自身抗体;增加前炎症细胞因子的水平等。

2.4 药物生物学活性的多样性
这种情况主要表现在IFN的不良反应方面。IFN是一种具有抗病毒感染、抗肿瘤和免疫调节活性的关键细胞因子,可增强巨噬细胞的功能和自然杀伤细胞的活性,增强淋巴细胞对靶细胞的活性,减少IgE产量,从而发挥对细胞免疫和体液免疫在一定条件下的增强或抑制的双向调节作用[8]。研究[9]显示,病毒和细菌在初期尝试建立感染的时候,机体黏膜会受到破坏,进而激活一种免疫防御反应;如果这种免疫反应不足以抑制早期的感染,则感染将在机体内进一步建立起来,涉及IFN的第二层级免疫反应就会被触发。外源性IFN进入机体后可充当致热源和炎症介质,刺激机体产生一系列内源性细胞因子的生成和释放,如TNF、IL-1、IL-2、IL-6、IFN诱导蛋白、IFN等。这些细胞因子属于多肽类活性物质,可作为特异性免疫和非特异性免疫的介质,在免疫、内分泌和神经调节网络中起重要作用。其中炎性细胞因子IL-1、IL-2、IL-6、TNF等与中枢神经系统关系密切。这些细胞因子启动了体内复杂的程序反应,临床表现为IFN的毒副作用即流感样症状、疲劳、食欲不振、皮疹、情绪情感障碍、认知障碍、甲状腺功能异常、糖耐量异常、脱发等[10]。IFN在应用于治疗慢性乙型肝炎时,还可能由于免疫增强的作用而引起血清氨基转移酶水平升高等肝脏生化指标的异常,这实际上属于一种特殊类型的DILI。
2.5 药物生物学活性的次生效应
抗感染药物,特别是抗菌药物,除了由于药物理化特性、代谢特点和与宿主免疫遗传学背景相关的因素所导致的DILI和EHADR之外,还可能发生次生性效应,导致肝脏或肝外器官的损伤。这是因为,抗菌药物,特别是广谱抗菌药物的长期应用,可能引起肠道菌群紊乱和二重感染,影响胆汁酸和胆红素等的肠肝循环,破坏肠道屏障,进而引起或加重肝损伤和肠道及更多组织器官的损伤。
2.6 药物添加剂、赋形剂和载体的作用药物
在生产过程中常会加入一些添加剂和(或)赋形剂,如助溶剂、抗氧剂或防腐剂等,以改善药物的保质期、吸收性、口感和其他特性,而有的附加剂自身可能具有一定的生物学活性或毒性,对药物的疗效、配伍以及不良反应产生一定的影响。有的药物则需要特殊的载体(例如长效干扰素分子中的聚乙二醇等)才能保持稳定和向体内的稳定输送。相对于药物本身的活性成分而言,这些添加剂、赋形剂和载体通常被称为药剂的非活性成分,被定义为添加到药剂配方中但预期不具有直接生物学活性或治疗效果的物质。尽管这些成分已经在人群水平进行了安全性测试,但分散的病例报告表明,非活性成分可能会对患有过敏(荨麻疹、呼吸困难等)或不耐受(胃肠道症状)的个体产生不良反应。由美国布莱根妇女医院和麻省理工学院的一个研究小组领导的一项新研究[11]发现,42 052种口服药物中含有的354 597种非活性成分的数据,共有38种非活性成分在文献中被描述为在口服接触后可引起过敏症状。药物引起的DILI合并EHADR不排除有这些添加剂、赋形剂或载体的作用。
2.7 宿主的遗传背景和基础疾病
研究[12-13]显示,宿主体内有关药物转运和代谢系统的基因多态性,以及人类白细胞抗原系统的基因多态性,与某些患者对某些药物的DILI风险较大有密切关系。若这些药物同时也可引起肝外组织器官的不良反应,则在这些患者中发生DILI合并EHADR的风险也相对升高。而宿主所罹患的基础疾病,可能影响宿主对药物的代谢过程,同时由于相关组织器官储备功能的下降,导致这些患者更容易出现DILI合并EHADR的情况。例如,失代偿期肝硬化患者,肝脏的储备功能明显减少,对药物的代谢和解毒能力下降,使得这些患者更容易发生DILI;而失代偿期肝硬化导致的低蛋白血症,将不利于多种药物在体内的转运和代谢,有在体内蓄积和增加其他组织器官损伤的风险[14]。严重的肾损伤,也常可增加许多药物在体内的蓄积风险,进而增加药物的毒性,包括对肝脏和肝外组织器官的毒性反应。
2.8 中草药肝损伤合并肝外损伤的特殊性
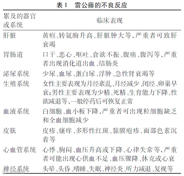
中草药及其组方自身的特殊性决定了其毒理学的特殊性。相较于成分单一的化学药或生物药而言,中草药成分复杂,每种成分的代谢特点和对机体的影响不一,涉及的组织器官也可能更多。例如,苍耳子的有毒成分为苍耳子苷及其他多种生物碱和毒性蛋白,急性中毒时可引起肝细胞脂肪变性和坏死,同时也可造成肾衰竭。具有肝毒性的苦楝子,其所含苦楝素经吸收后可刺激和损害胃肠黏膜,并能引起神经系统及心血管损害,甚至休克和呼吸中枢麻痹。雷公藤甲素是一种二萜内酯,作为雷公藤功能提取物中的主要活性成分,具有抗炎、免疫抑制、抗肿瘤及阻止生育等多种生物活性功能。但这种有效成分也是毒性成分,据统计雷公藤多苷是目前报道药物不良反应最多的中成药之一[15]。除外肝毒性,雷公藤超剂量使用几乎可对肾、心、消化系统、生殖系统等造成损害(表1)。

3 DILI合并EHADR的诊断和鉴别诊断需要遵循的原则
DILI合并EHADR的诊断实际上包含两个方面:判断肝损伤是否由药物引起[1,12-13,16],以及判断肝外组织器官的损伤是否也由药物引起。为此,需要遵循以下几个原则进行诊断和鉴别诊断:(1)有可疑毒性药物应用史;(2)肝损伤和肝外组织器官的损伤出现在可疑毒性药物开始使用之后;(3)排除其他原因引起的肝损伤及肝外组织器官的损伤;(4)原有基础肝病和(或)肝外组织器官基础疾病的患者,需通过细致的检查分析,以除外原有基础疾病的自发性活动。
4 DILI合并EHADR的处理原则
4.1 停药原则
适用于:(1)药物引起的肝损伤和(或)肝外组织器官损伤较重时,需立即停用毒性药物者;(2)可疑毒性药物对原发疾病的治疗并非必不可少时,即使肝脏和肝外组织器官的损伤并不严重,也应考虑及时停药。
4.2 避免原则
在针对原发疾病且无再次应用可疑毒性药物进行治疗的特殊需求时,应尽量避免再次应用该种可疑毒性药物,以及结构类似、可能有类似毒性风险的药物。
4.3 权衡原则
若毒性药物对原发疾病的治疗非常必需,没有疗效相近且相对安全的其他药物可以替代,而DILI/EHADR尚不严重,则应充分权衡原发疾病进展的风险和DILI/EHADR进展的风险,在知情同意和通过伦理审核的基础上,适时停用、减量应用,或停药一段时间后再次从小剂量开始逐渐增量至合适剂量的该种药物。例如,在某些抗肿瘤药物、抗结核药物或特殊抗感染药物的应用中,面对这种选择的情况并不少见。
4.4 对症支持治疗
根据发热、乏力、食欲减退等临床表现的严重程度,给予合理的控制体温、补充液体和营养支持等对症支持治疗。注意防治继发性感染。
4.5 器官保护
针对肝、肾、胃肠道、皮肤黏膜等组织器官损伤和功能障碍的严重程度,适当选用相应的器官保护治疗措施。例如,针对肝损伤常可酌情选用N-乙酰半胱氨酸、甘草酸制剂、水飞蓟素、多烯磷脂酰胆碱、双环醇和(或)熊去氧胆酸等抗炎保肝退黄药物,联用一般不超过2种作用机制不同的药物,混合型肝损伤一般联用不超过3种作用机制不同的药物。DILI合并严重的超敏性皮肤损伤,在充分考虑禁忌证和治疗风险的前提下,可考虑应用糖皮质激素等综合治疗。严重的肾功能不全时应考虑肾替代治疗。严重的胃肠道损伤时应考虑暂时全部或部分禁食,并给予部分或完全的胃肠外营养支持,有消化道出血时应按相应规范给予救治。
4.6 器官移植
药物相关的肝衰竭和(或)肾衰竭患者,经积极的内科综合保守治疗后,病情仍继续进展者,可根据具体情况考虑肝移植、肾移植或肝肾联合移植。
5 DILI合并EHADR的临床预防
除了在药物分子设计和药物研发阶段通过计算机模拟预测、细胞毒性试验和动物毒性试验等手段判断药物的肝毒性和肝外毒性外,从临床角度看,预防DILI合并EHADR主要需做好如下几点[1,16]:(1)在用药前详细了解病情的治疗需要、药物的适应证、药物不良反应及患者的体质状况和基础疾病,严格控制不必要的和不适当的用药;(2)用药期间注意监控DILI和EHADR的发病线索,首先发现DILI时要注意EHADR的发生,首先发现EHADR时也应注意DILI的发生风险;(3)做好药物不良反应的上市后监测和及时的情报分享。
(来源:临床肝胆病杂志)


